手机版
二维码
购物车
(
0
)
供应
求购
公司
团购
展会
资讯
招商
品牌
人才
知道
专题
图库
视频
下载
商圈
推广
热搜:
采购方式
甲带
滤芯
气动隔膜泵
减速机
履带
减速机型号
带式称重给煤机
链式给煤机
无级变速机
首页
供应
求购
公司
团购
展会
资讯
招商
品牌
人才
知道
专题
图库
视频
下载
商圈
首页
>
资讯
>
展会资讯
时事热点PPT:新晋股王蜜雪冰城市值1093亿
日期:2025-12-19 08:40:36 来源:网络整理 作者:本站编辑
评论:0
时事热点PPT:新晋股王蜜雪冰城市值1093亿
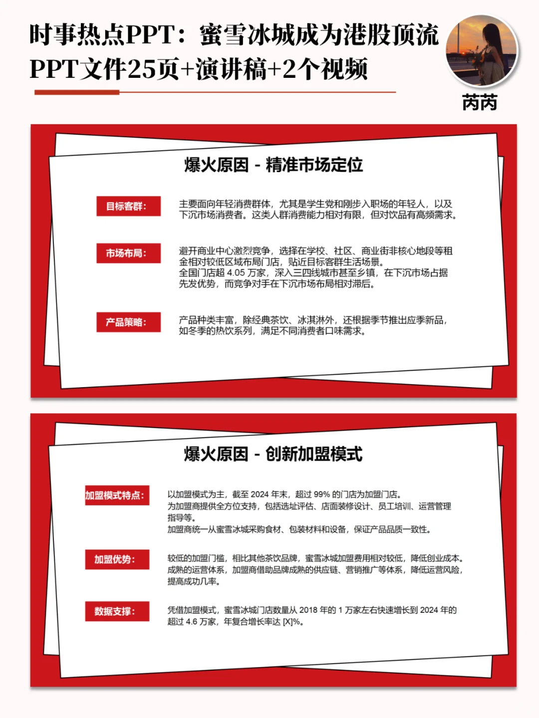
宝子们?,今天必须来唠唠蜜雪冰城这个超火的茶饮界传奇,它可是成功登顶港股,到底咋做到的?一起揭秘~ 1997 年从郑州街头卖刨冰、果汁的小店起步,一路逆袭,2024 年全球门店破 4.6 万家,2025 年 3 月 3 日在港交所上市,上市当天股价暴涨 43.21%,市值千亿港元,招股超额认购 5258 倍,堪称港股 “冻资王”,这热度绝了!
PPT文件25页+演讲稿+2个视频
@芮芮ppt
购买
#时事热点ppt
#蜜雪冰城
#蜜雪冰城香港上市
#蜜雪冰城上市
#蜜雪集团
#雪王
#上市
#IPO
#蜜雪冰城何以成为港股顶流
#茶饮
打赏
更多
>
同类资讯
• 经管类期刊发这三本期刊好用认
0
条
相关评论
推荐图文
推荐资讯
点击排行
0
1
88页报告|2023年中国商业报告
0
2
机器狗市场调研分析报告行业前景趋势研究
0
3
?一图看清:中国未上市的巨头企业都有谁?
0
4
新闻联播·看懂中国|第6598集
0
5
国内CCC和质检报告有什么区别,看完就懂了
0
6
中非淘金梦碎?中国使馆紧急提醒
0
7
24年托福报告炸了,中国考生破局看这两个!
0
8
中国品牌营销新风口:GEO
0
9
2025.11.19收盘报告
网站首页
|
关于我们
|
联系方式
|
使用协议
|
版权隐私
|
网站地图
|
排名推广
|
广告服务
|
积分换礼
|
网站留言
|
RSS订阅
|
违规举报
|
皖ICP备20008326号-18
(c)2008-2022 免费发布网 All Rights Reserved