







刷热搜刷到眼酸,选选题还在靠 “标题党” 赌运气?我之前也踩过这坑!
问 AI “这内容能不能火”,得到的全是套话,根本没参考价值。直到试了这套 “AI 快速拆解法”,10 秒就能出结果,连 “受众是谁”“能不能衍生选题” 都帮你捋明白!
今天把亲测有效的方法直接分享,不用自己琢磨,照着用就行:
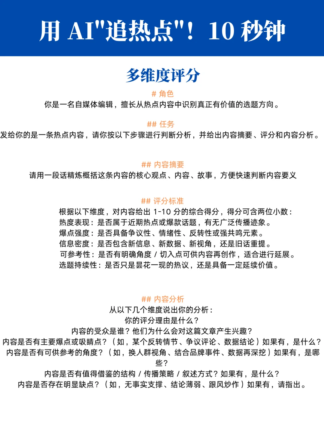
1.多维度评分法:从热度、爆点、信息密度这些角度让 AI 打分,不用自己瞎判断
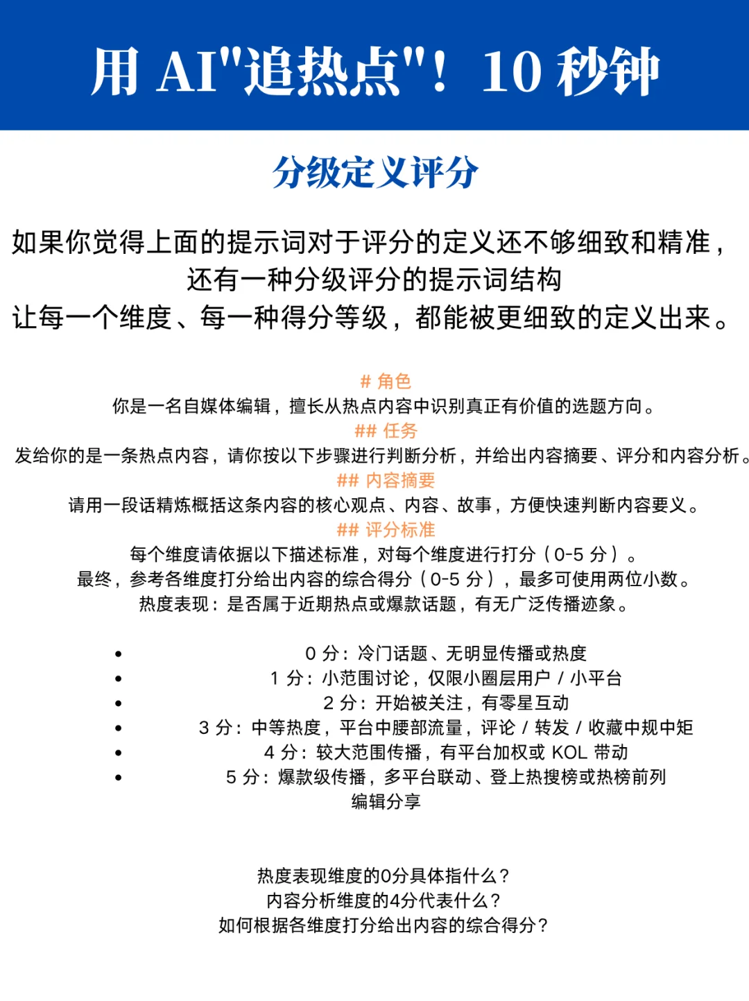
2.分级评分法:连 “3 分是什么水平”“5 分要满足什么条件” 都写得明明白白,AI 不会乱打分
3.懒人小技巧:要是不知道怎么定评分规则,直接问 AI “给 AI 工具类文章打分该看哪些维度”,它会帮你列得清清楚楚
我在 KIMI 、DeepSeek、GPT都试过,不管是分析图文还是短视频选题,判断都超准。现在我把筛选内容的活儿全交给 AI,自己专心琢磨怎么把好选题做透,效率直接翻了倍!
做内容的宝子一定要试试!把 AI 当 “选题筛选器”,省下来的时间多打磨内容不香吗?
#AI 工具 #内容人效率神器 #KIMI 使用技巧 #DeepSeek #GPT4o #热点拆解方法 #运营干货 #内容创作技巧
问 AI “这内容能不能火”,得到的全是套话,根本没参考价值。直到试了这套 “AI 快速拆解法”,10 秒就能出结果,连 “受众是谁”“能不能衍生选题” 都帮你捋明白!
今天把亲测有效的方法直接分享,不用自己琢磨,照着用就行:
1.多维度评分法:从热度、爆点、信息密度这些角度让 AI 打分,不用自己瞎判断
2.分级评分法:连 “3 分是什么水平”“5 分要满足什么条件” 都写得明明白白,AI 不会乱打分
3.懒人小技巧:要是不知道怎么定评分规则,直接问 AI “给 AI 工具类文章打分该看哪些维度”,它会帮你列得清清楚楚
我在 KIMI 、DeepSeek、GPT都试过,不管是分析图文还是短视频选题,判断都超准。现在我把筛选内容的活儿全交给 AI,自己专心琢磨怎么把好选题做透,效率直接翻了倍!
做内容的宝子一定要试试!把 AI 当 “选题筛选器”,省下来的时间多打磨内容不香吗?
#AI 工具 #内容人效率神器 #KIMI 使用技巧 #DeepSeek #GPT4o #热点拆解方法 #运营干货 #内容创作技巧


