手机版
二维码
购物车
(
0
)
供应
求购
公司
团购
展会
资讯
招商
品牌
人才
知道
专题
图库
视频
下载
商圈
推广
热搜:
采购方式
甲带
滤芯
气动隔膜泵
减速机
减速机型号
履带
带式称重给煤机
无级变速机
链式给煤机
首页
供应
求购
公司
团购
展会
资讯
招商
品牌
人才
知道
专题
图库
视频
下载
商圈
首页
>
资讯
>
展会资讯
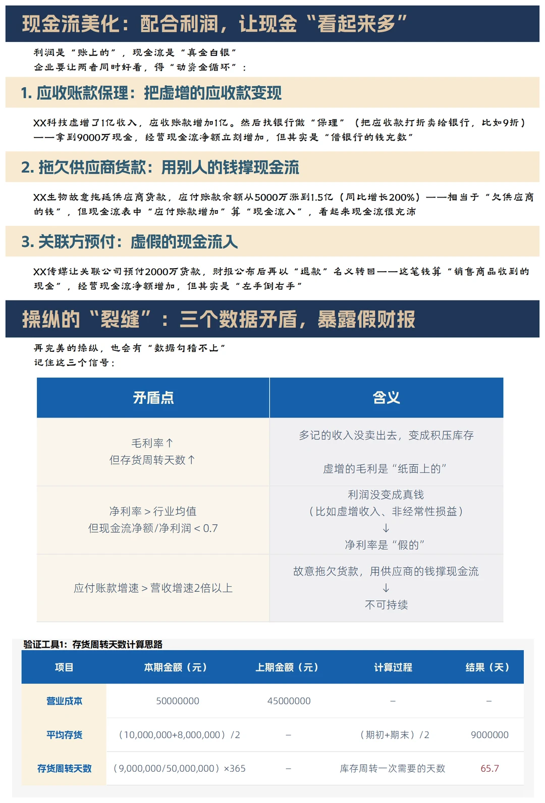
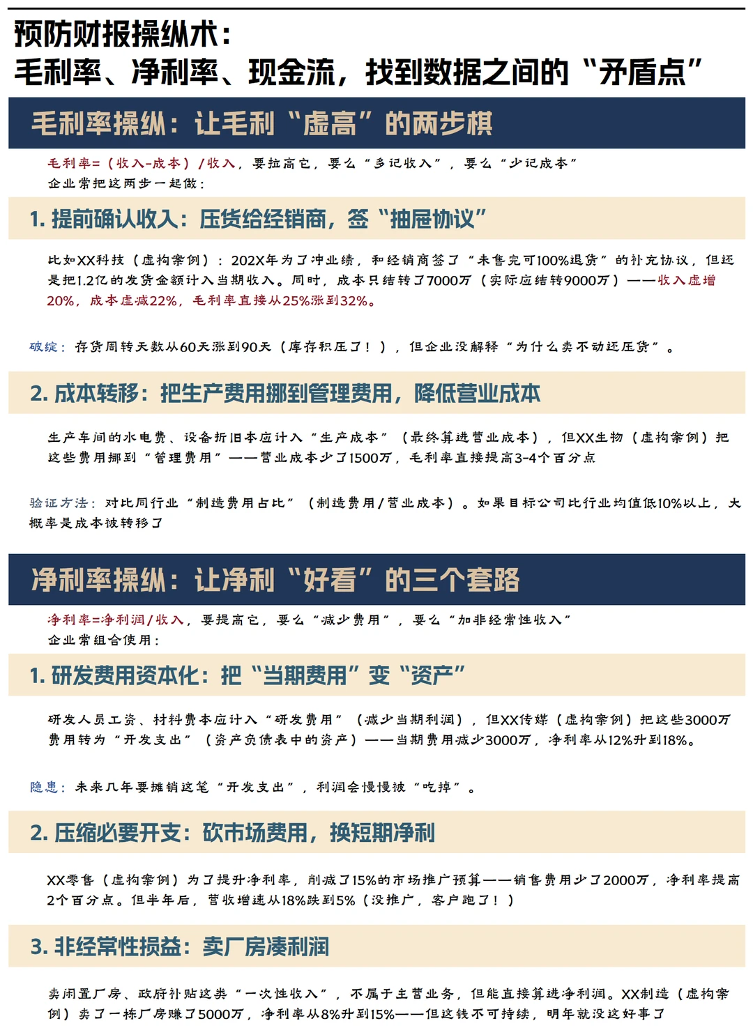
财报操纵术:找毛利率、净利率、现金流矛盾
日期:2025-12-19 07:58:33 来源:网络整理 作者:本站编辑
评论:0
财报操纵术:找毛利率、净利率、现金流矛盾
#财务干货
#财务报表
#财务会计
#财务规划
#利润表
#财报干货
打赏
更多
>
同类资讯
• 年终总结模板丨公司业务线总结
0
条
相关评论
推荐图文
推荐资讯
点击排行
0
1
一份见顶的财报,小米高增长可能已经结束
0
2
英伟达财报 我的看法
0
3
小米Q3财报的深度解析,告诉你股价为什么持
0
4
盈利能力分析,写到这种程度就够了☺️
0
5
PDD 2025Q3 财报解读,降速+Temu+躺赚
0
6
为了看懂上市公司财报,我读了哪些书?
0
7
分析师教你写:恒瑞医药深度研究报告
0
8
拼多多18号发布Q3财报
0
9
2025年1-9北京朝阳区企业迁移智能分析报告
网站首页
|
关于我们
|
联系方式
|
使用协议
|
版权隐私
|
网站地图
|
排名推广
|
广告服务
|
积分换礼
|
网站留言
|
RSS订阅
|
违规举报
|
皖ICP备20008326号-18
(c)2008-2022 免费发布网 All Rights Reserved