


















(点击左下角获取完整报告)
这是一篇关于人工智能生成内容(AIGC)作品版权认定的分析报告,主要介绍了AIGC技术的发展历程、应用、法律挑战以及国内外相关判例。
1. AIGC发展现状:
- 人工智能的三次浪潮:从早期专家系统到统计机器学习和深度学习,AI经历了三次重要的发展阶段。
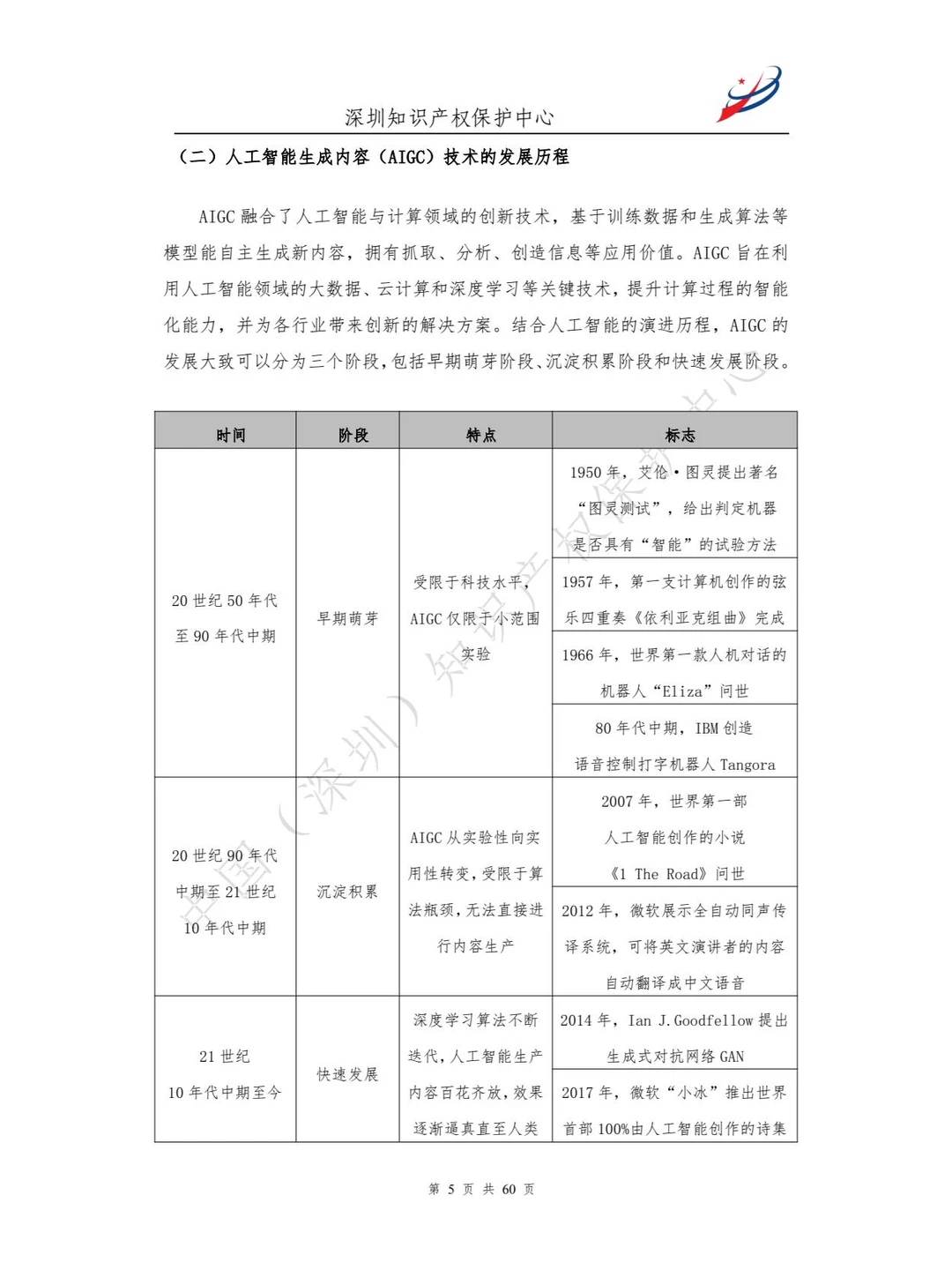
- AIGC技术的发展历程:从20世纪50年代的萌芽阶段到21世纪10年代中期的快速发展阶段,AIGC技术经历了从实验性向实用性转变的过程。
- AIGC发展现状概述:近年来,AIGC技术在文本生成、图像生成、视频创作等方面取得了显著进展,全球AIGC产业融资超1900亿元人民币,预计2025年中国AIGC市场规模将达到257亿元人民币。
2. AIGC产业生态:
- AIGC的概念和工作模式:AIGC基于生成对抗网络和大型预训练模型,通过数据学习和识别生成相关内容。
- AIGC产业生态结构:包括上游基础设施(数据、算力和模型开发平台)、中游模型层(底层通用大模型和开源社区)、下游应用层(商业应用)。
3. AIGC商业应用和常用工具:
- 商业应用:AIGC技术在广告、游戏、自媒体、教育、电商、金融等多个行业广泛应用。
- 常用工具:如OpenAI的ChatGPT、百度文心一言、腾讯AI Lab等,涵盖了文本、图像、音频和视频生成等多种功能。
4. AIGC创新机遇:
- 智能化水平提升:算法和模型的不断优化提升了AIGC的智能化水平。
- 应用领域拓展:AIGC技术在多个行业实现了广泛应用,推动了创新和变革。
- 市场规模增长:预计到2030年,中国AIGC市场规模将超过万亿人民币。
5. AIGC在创意设计行业的发展历程和创新价值:
- 发展历程:从2014年GAN的出现到2024年实时AI图像生成技术的发展,AIGC在创意设计领域的应用不断深化。
- 创新价值:提升设计效率、打破思维定式、实现个性化设计。
#aigc #AI产业发展 #AIGC技术 #AIGC应用 #aigc数据版权 #人工智能生成内容 #AIGC产业 #AIGC商业应用 #AIGC创新
#趋势分析
这是一篇关于人工智能生成内容(AIGC)作品版权认定的分析报告,主要介绍了AIGC技术的发展历程、应用、法律挑战以及国内外相关判例。
1. AIGC发展现状:
- 人工智能的三次浪潮:从早期专家系统到统计机器学习和深度学习,AI经历了三次重要的发展阶段。
- AIGC技术的发展历程:从20世纪50年代的萌芽阶段到21世纪10年代中期的快速发展阶段,AIGC技术经历了从实验性向实用性转变的过程。
- AIGC发展现状概述:近年来,AIGC技术在文本生成、图像生成、视频创作等方面取得了显著进展,全球AIGC产业融资超1900亿元人民币,预计2025年中国AIGC市场规模将达到257亿元人民币。
2. AIGC产业生态:
- AIGC的概念和工作模式:AIGC基于生成对抗网络和大型预训练模型,通过数据学习和识别生成相关内容。
- AIGC产业生态结构:包括上游基础设施(数据、算力和模型开发平台)、中游模型层(底层通用大模型和开源社区)、下游应用层(商业应用)。
3. AIGC商业应用和常用工具:
- 商业应用:AIGC技术在广告、游戏、自媒体、教育、电商、金融等多个行业广泛应用。
- 常用工具:如OpenAI的ChatGPT、百度文心一言、腾讯AI Lab等,涵盖了文本、图像、音频和视频生成等多种功能。
4. AIGC创新机遇:
- 智能化水平提升:算法和模型的不断优化提升了AIGC的智能化水平。
- 应用领域拓展:AIGC技术在多个行业实现了广泛应用,推动了创新和变革。
- 市场规模增长:预计到2030年,中国AIGC市场规模将超过万亿人民币。
5. AIGC在创意设计行业的发展历程和创新价值:
- 发展历程:从2014年GAN的出现到2024年实时AI图像生成技术的发展,AIGC在创意设计领域的应用不断深化。
- 创新价值:提升设计效率、打破思维定式、实现个性化设计。
#aigc #AI产业发展 #AIGC技术 #AIGC应用 #aigc数据版权 #人工智能生成内容 #AIGC产业 #AIGC商业应用 #AIGC创新
#趋势分析


