








90%的人都误解了供应链!
以为就是调货、发货、催单?❌
大错特错!
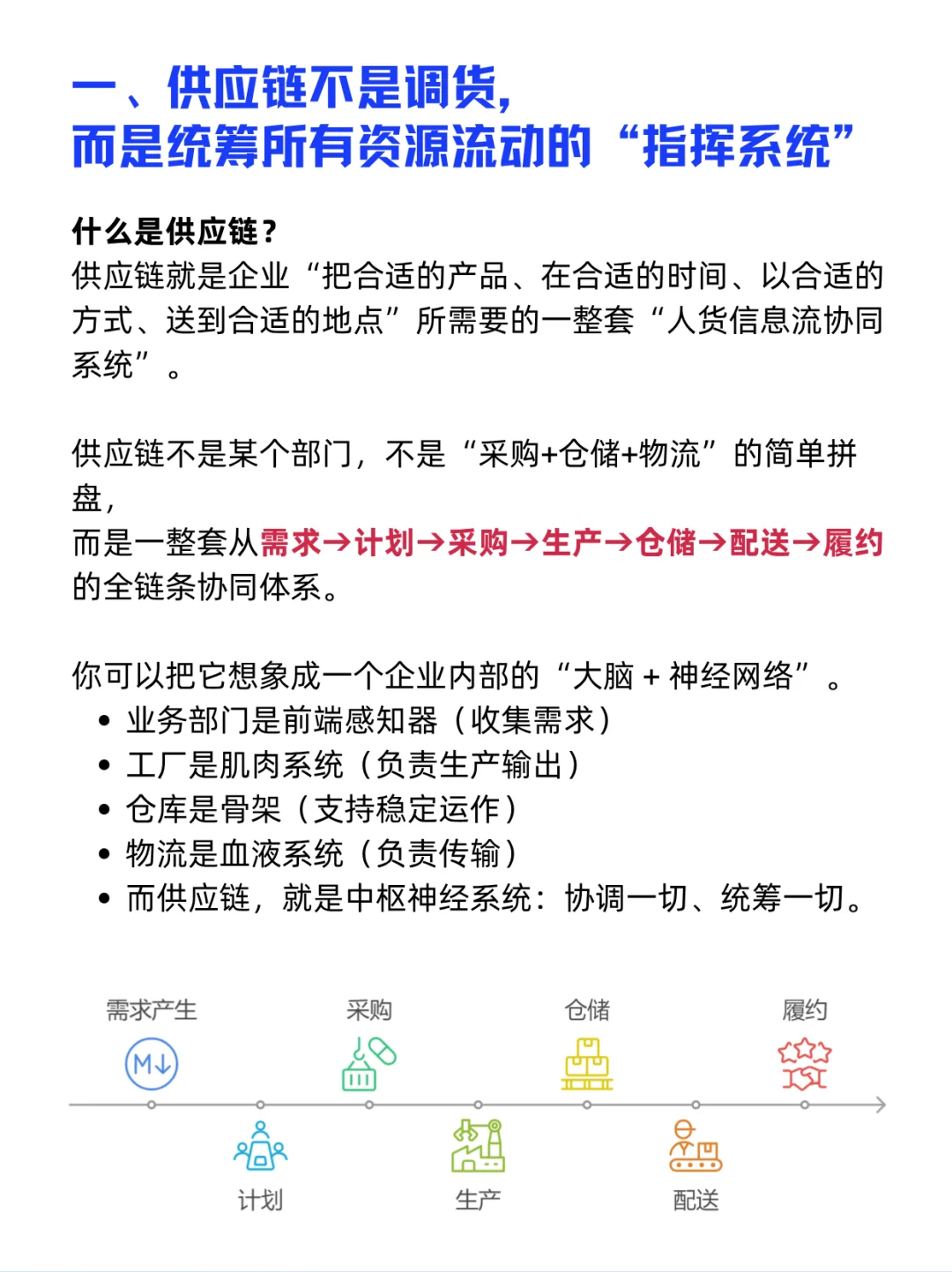
供应链真正的本质是:
? 统筹所有资源流动的\"指挥系统\"
? 从需求到履约的全链条协同
⚡ 让企业运营效率最大化的核心能力
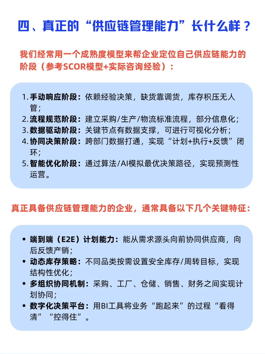
四大关键能力缺一不可:
? 预测能力:告别拍脑袋,数据驱动备货
? 计划能力:统一节奏,全链协同
? 响应能力:提前感知异常,主动处理
? 协同机制:信息同步,决策透明
常见五大误区:
❌ 把供应链当\"仓库+物流\"
❌ 销售说了算,计划跟着跑
❌ 有了ERP就万事大吉
❌ 调货频繁等于反应快
❌ 库存低就是供应链好
#FineBI #数据分析 #数据可视化 #供应链管理 #制造业转型 #可持续供应链 #流程化管理 #供给与需求
以为就是调货、发货、催单?❌
大错特错!
供应链真正的本质是:
? 统筹所有资源流动的\"指挥系统\"
? 从需求到履约的全链条协同
⚡ 让企业运营效率最大化的核心能力
四大关键能力缺一不可:
? 预测能力:告别拍脑袋,数据驱动备货
? 计划能力:统一节奏,全链协同
? 响应能力:提前感知异常,主动处理
? 协同机制:信息同步,决策透明
常见五大误区:
❌ 把供应链当\"仓库+物流\"
❌ 销售说了算,计划跟着跑
❌ 有了ERP就万事大吉
❌ 调货频繁等于反应快
❌ 库存低就是供应链好
#FineBI #数据分析 #数据可视化 #供应链管理 #制造业转型 #可持续供应链 #流程化管理 #供给与需求


