






?现在的年轻人不是不消费,而是消费的思路变了。
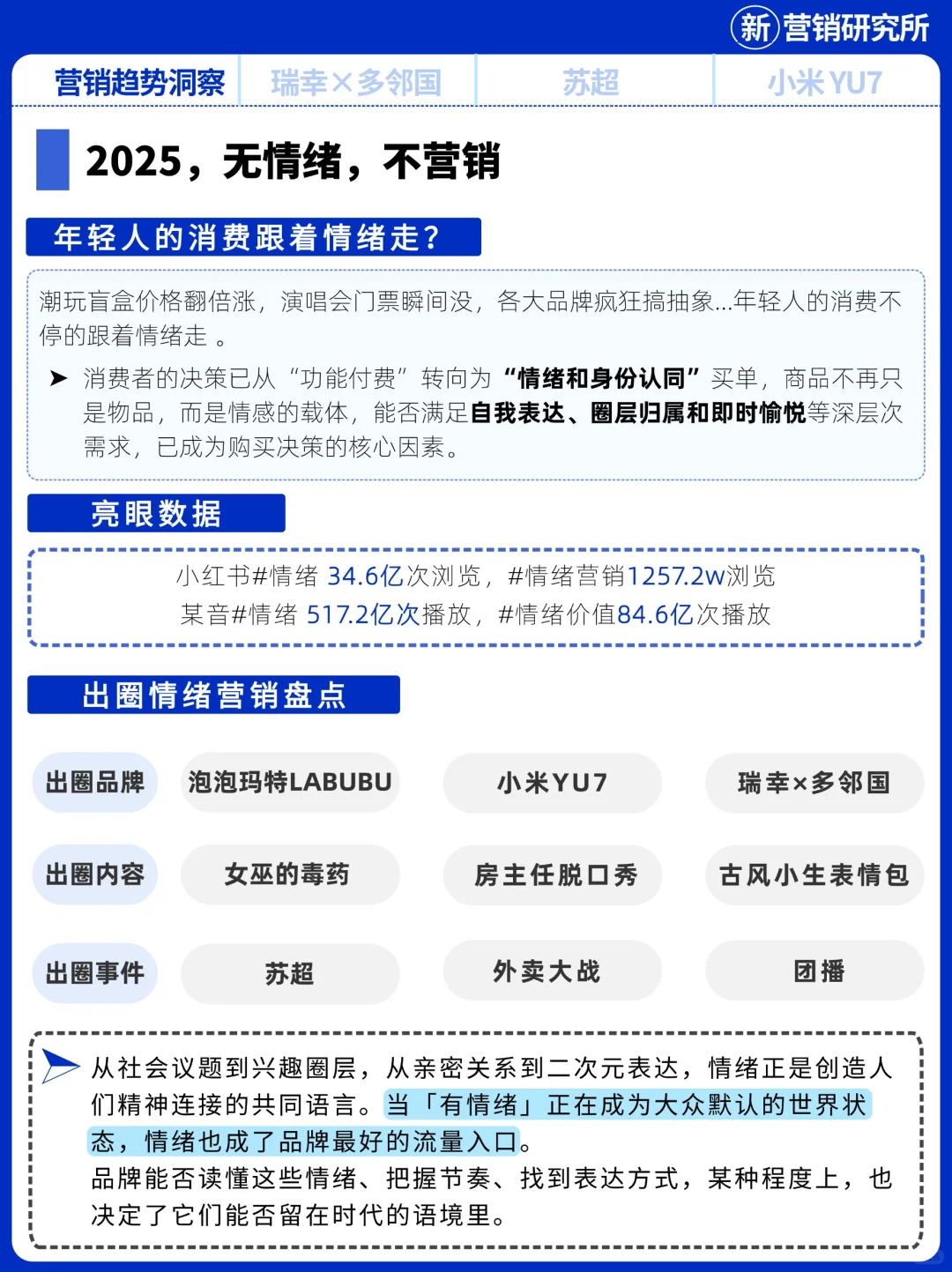
?情绪,这个看不见、摸不着、更无从下手的感性事物,在今天的消费市场受到莫大关注。年轻人消费,更多的是为获取即时的愉悦感和成就感,用于展示自己的个性和圈层归属。
?今年以来,许多商品的走红,不仅是产品层面的成功,更是因为精准踩中了大众情绪的出口。情绪可以被捕捉、被分析甚至反向为品牌所用吗?
-
①2025,无情绪,不营销
②瑞幸×多邻国——互联网最热闹的联姻
③「苏超」——“草根赛事”变“现象级体育IP”?
④小米 YU7—花 20 多万,体验百万尊享人生
⑤分析师点评
-
#品牌营销 #营销 #情绪 #情绪营销#瑞幸多邻国联名 #苏超 #小米yu7 #年轻人 #商业思维 #情绪价值
?情绪,这个看不见、摸不着、更无从下手的感性事物,在今天的消费市场受到莫大关注。年轻人消费,更多的是为获取即时的愉悦感和成就感,用于展示自己的个性和圈层归属。
?今年以来,许多商品的走红,不仅是产品层面的成功,更是因为精准踩中了大众情绪的出口。情绪可以被捕捉、被分析甚至反向为品牌所用吗?
-
①2025,无情绪,不营销
②瑞幸×多邻国——互联网最热闹的联姻
③「苏超」——“草根赛事”变“现象级体育IP”?
④小米 YU7—花 20 多万,体验百万尊享人生
⑤分析师点评
-
#品牌营销 #营销 #情绪 #情绪营销#瑞幸多邻国联名 #苏超 #小米yu7 #年轻人 #商业思维 #情绪价值


