手机版
二维码
购物车
(
0
)
供应
求购
公司
团购
展会
资讯
招商
品牌
人才
知道
专题
图库
视频
下载
商圈
推广
热搜:
采购方式
甲带
滤芯
气动隔膜泵
减速机
减速机型号
带式称重给煤机
履带
无级变速机
链式给煤机
首页
供应
求购
公司
团购
展会
资讯
招商
品牌
人才
知道
专题
图库
视频
下载
商圈
首页
>
资讯
>
社会热点
从“十五五规划”中看见省考申论考点?
日期:2025-12-16 02:51:42 来源:网络整理 作者:本站编辑
评论:0
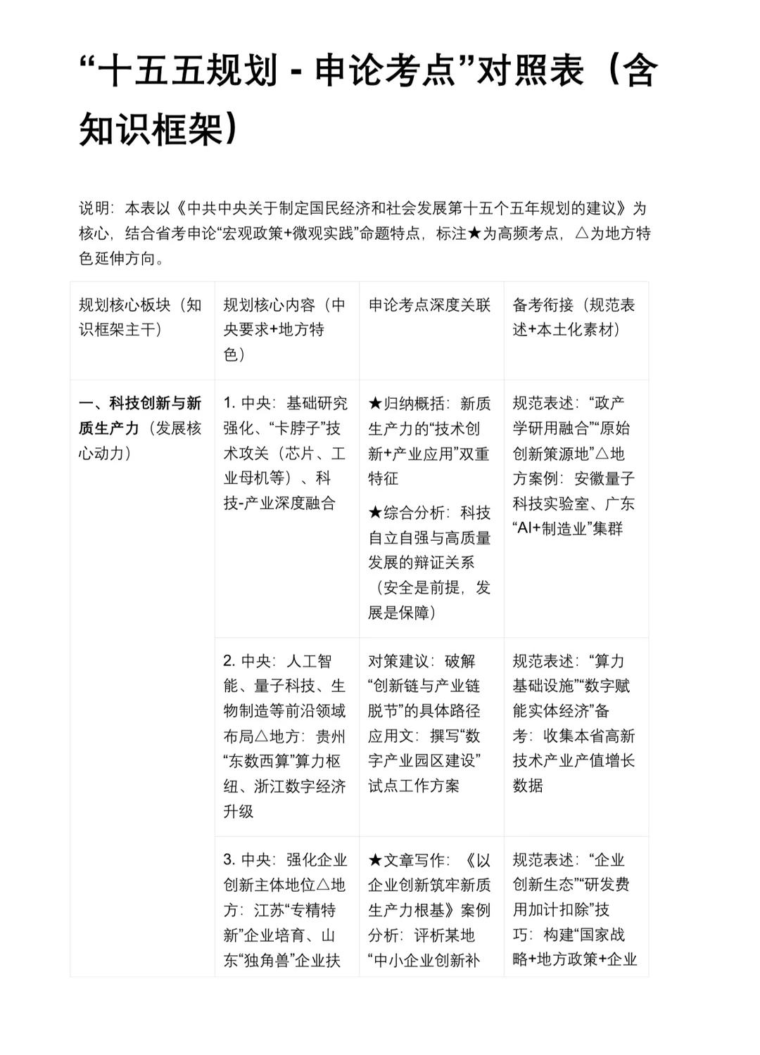
从“十五五规划”中看见省考申论考点?
高频考点(★标注)主要集中在:
科技创新与新质生产力(尤其“技术创新+产业应用”特征、科技自立自强)
现代化产业体系(传统产业转型、新兴产业集群)
统筹发展与安全(粮食安全、产业链安全)
民生保障与共同富裕(高质量就业、乡村振兴)
绿色发展与生态安全(双碳目标、污染防治)
#省考
#时政
#政治理论
#省考申论
#十五五规划
#公考
#申论
#申论素材
打赏
更多
>
同类资讯
• 雅思小作文趋势表达 存下吧,很
0
条
相关评论
推荐图文
推荐资讯
点击排行
0
1
中联教育商务大数据分析
0
2
年底这波,消费就是奇兵!
0
3
双11消费趋势大变!你是哪种消费方式呢?
0
4
分化、融合与重塑:服装行业未来渠道发展的
0
5
什么?胖东来销售额又大幅上涨了
0
6
新消费-2025年“漂亮饭”社媒观察报告
0
7
大厂人看?双11:增长背后是真的在变
0
8
2025中国消费趋势丨中式新韵
0
9
统计、数据科学、商务分析,留学选哪个?
网站首页
|
关于我们
|
联系方式
|
使用协议
|
版权隐私
|
网站地图
|
排名推广
|
广告服务
|
积分换礼
|
网站留言
|
RSS订阅
|
违规举报
|
皖ICP备20008326号-18
(c)2008-2022 免费发布网 All Rights Reserved