手机版
二维码
购物车
(
0
)
供应
求购
公司
团购
展会
资讯
招商
品牌
人才
知道
专题
图库
视频
下载
商圈
推广
热搜:
采购方式
甲带
滤芯
气动隔膜泵
减速机
减速机型号
带式称重给煤机
履带
无级变速机
链式给煤机
首页
供应
求购
公司
团购
展会
资讯
招商
品牌
人才
知道
专题
图库
视频
下载
商圈
首页
>
资讯
>
展会资讯
应用心理学专业调查问卷模板!速速?住
日期:2025-12-16 02:43:40 来源:网络整理 作者:本站编辑
评论:0
应用心理学专业调查问卷模板!速速?住
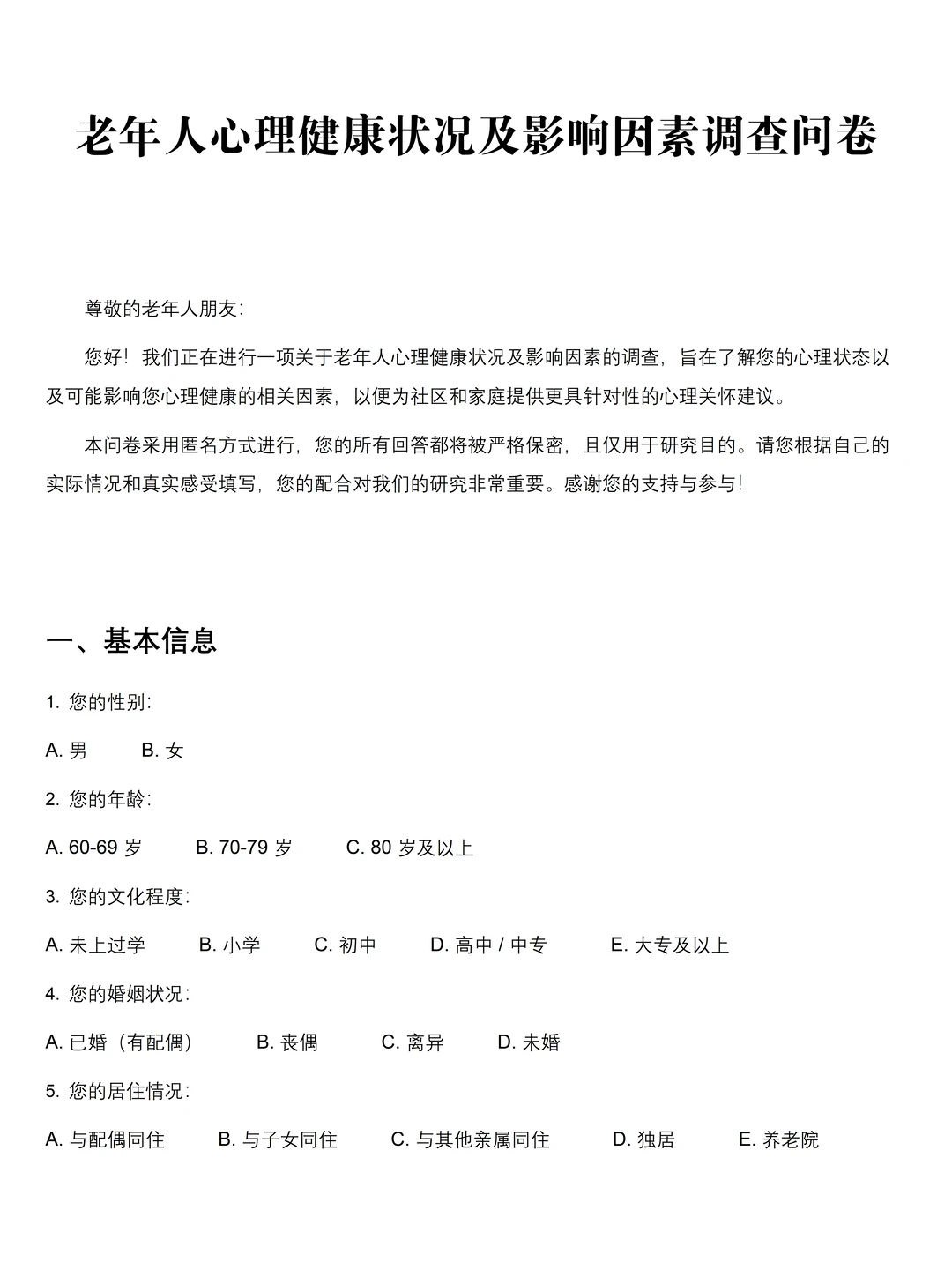
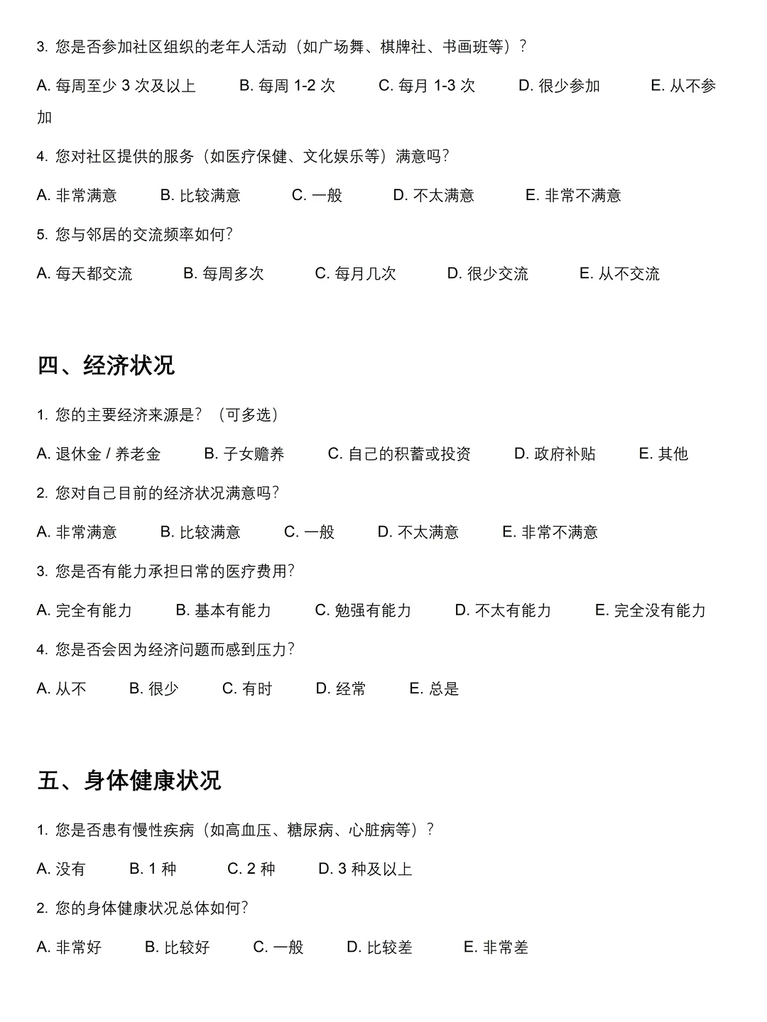
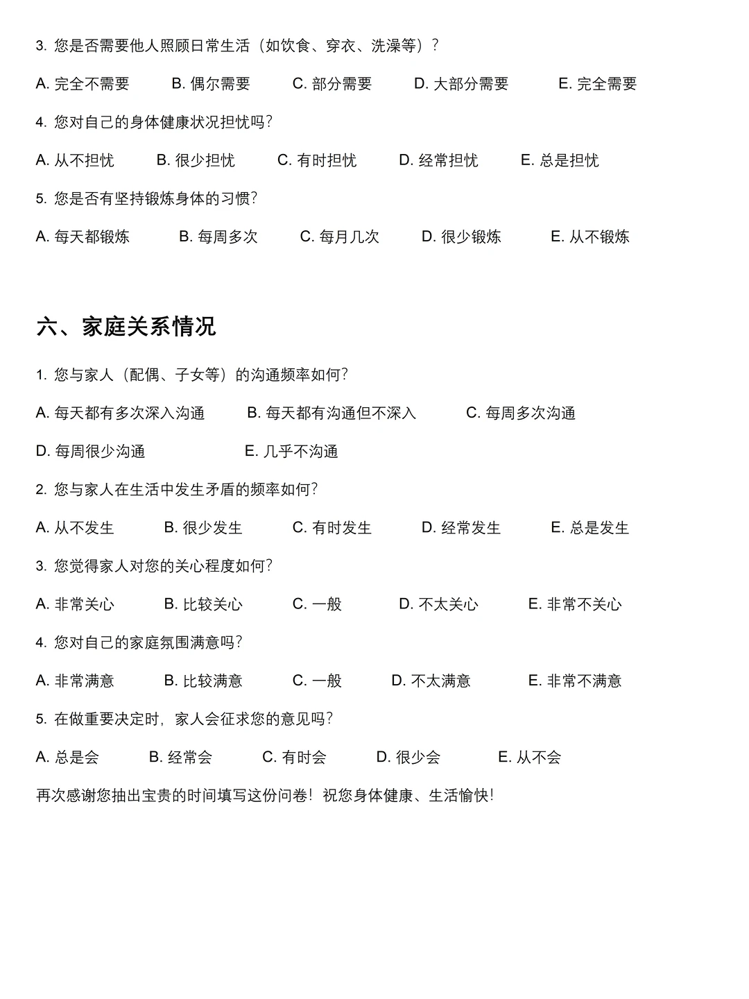
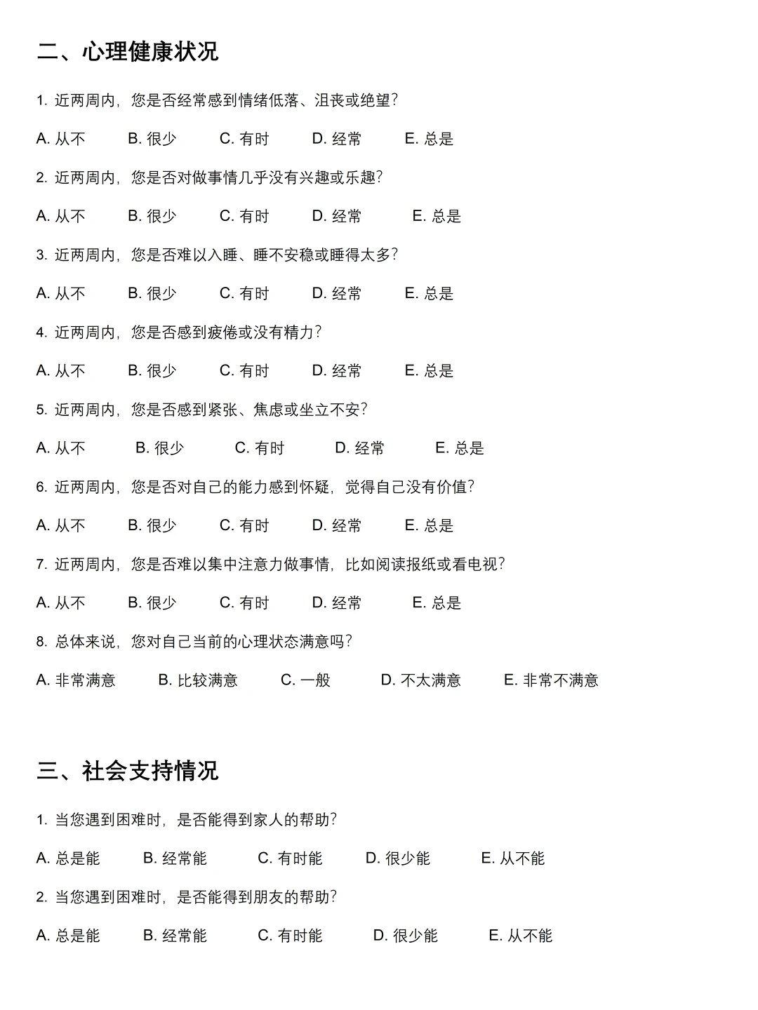
主题:老年人心理健康状况及影响因素调查问卷
#应用心理学
#应用心理学专业
#应用心理学毕业论文
#应用心理学论文
#论文写作研究方法
#论文初稿
#问卷调查
#调查问卷
#数据分析
打赏
更多
>
同类资讯
• 关于2026年澳大利亚悉尼国际工程
0
条
相关评论
推荐图文
推荐资讯
点击排行
0
1
医院陪诊 13图精析~1天1条产业链
0
2
未来5年很吃香的8行业
0
3
五大主流平台的区别❗你正在做哪个?
0
4
2025青岛啤酒酿酒产业链消费市场报告
0
5
2026区块链行业解决方案白皮书规划报告
0
6
医疗器械行业2025真相!
0
7
中企出海:如何破解“增收不增利”的困局?
0
8
中国石化行业非标托盘策略的损益深度分析
0
9
行业下滑别慌!我靠赵一鸣,成功开出11家店
网站首页
|
关于我们
|
联系方式
|
使用协议
|
版权隐私
|
网站地图
|
排名推广
|
广告服务
|
积分换礼
|
网站留言
|
RSS订阅
|
违规举报
|
皖ICP备20008326号-18
(c)2008-2022 免费发布网 All Rights Reserved