手机版
二维码
购物车
(
0
)
供应
求购
公司
团购
展会
资讯
招商
品牌
人才
知道
专题
图库
视频
下载
商圈
推广
热搜:
采购方式
甲带
滤芯
气动隔膜泵
减速机
带式称重给煤机
履带
减速机型号
链式给煤机
无级变速机
首页
供应
求购
公司
团购
展会
资讯
招商
品牌
人才
知道
专题
图库
视频
下载
商圈
首页
>
资讯
>
社会热点
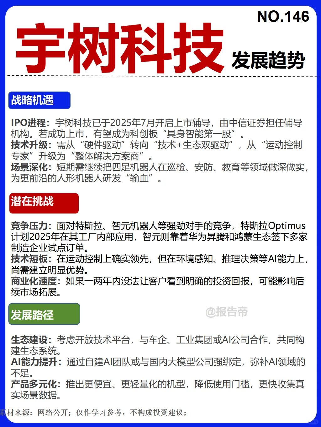
宇树科技 风口浪尖~1天1条产业链
日期:2025-12-11 04:38:53 来源:网络整理 作者:本站编辑
评论:0
宇树科技 风口浪尖~1天1条产业链
一家成立于2016年的中国公司——宇树科技,以其独特的技术路径和商业化能力,在短短几年内从默默无闻到全球领先,成为四足机器人领域的绝对霸主和人形机器人赛道的有力竞争者,展现了中国硬科技企业的顽强生命力。
机器人产业已成为各国必争的战略高地,本文详细拆解【宇树科技】产业链及其赛道。
#宇树科技
#机器人
#宇树
#四足机器人
#人形机器人
#工业机器人
#行业报告
#产业链
打赏
更多
>
同类资讯
• AI预测跌幅TOP城市,你家乡上榜了
0
条
相关评论
推荐图文
推荐资讯
点击排行
0
1
2024年河北工业职业技术大学单招分数线
0
2
河北专科投档线已出,同学们速来查收?
0
3
23年河北高校最高分投档专业统计!
0
4
2024高考录取分数线预估
0
5
2024年河北省公费师范生录取分数线~
0
6
2024年邯郸市普通高中学校第一批录取分数线
0
7
石家庄邯郸中考录取分数线
0
8
2024年河北中考各高中录取控制分数线汇总!
0
9
2024各省高考分数线汇总?
网站首页
|
关于我们
|
联系方式
|
使用协议
|
版权隐私
|
网站地图
|
排名推广
|
广告服务
|
积分换礼
|
网站留言
|
RSS订阅
|
违规举报
|
皖ICP备20008326号-18
(c)2008-2022 免费发布网 All Rights Reserved