手机版
二维码
购物车
(
0
)
供应
求购
公司
团购
展会
资讯
招商
品牌
人才
知道
专题
图库
视频
下载
商圈
推广
热搜:
采购方式
甲带
滤芯
气动隔膜泵
减速机
履带
带式称重给煤机
减速机型号
链式给煤机
无级变速机
首页
供应
求购
公司
团购
展会
资讯
招商
品牌
人才
知道
专题
图库
视频
下载
商圈
首页
>
资讯
>
展会资讯
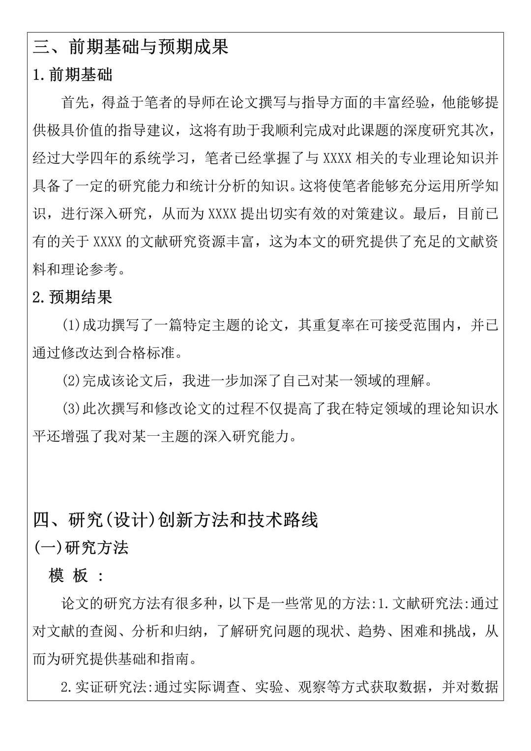
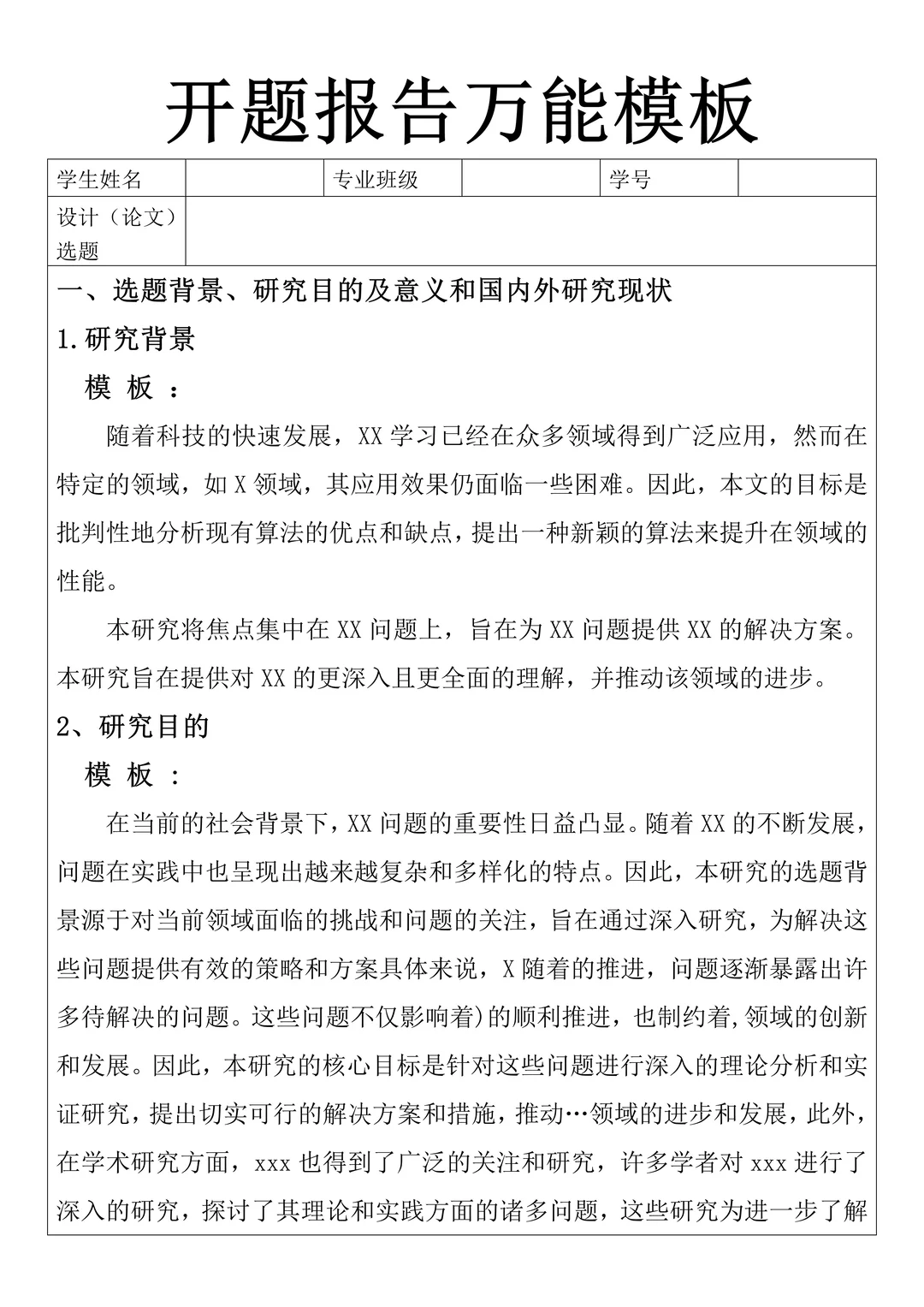
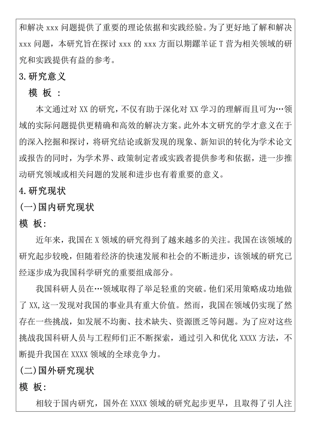
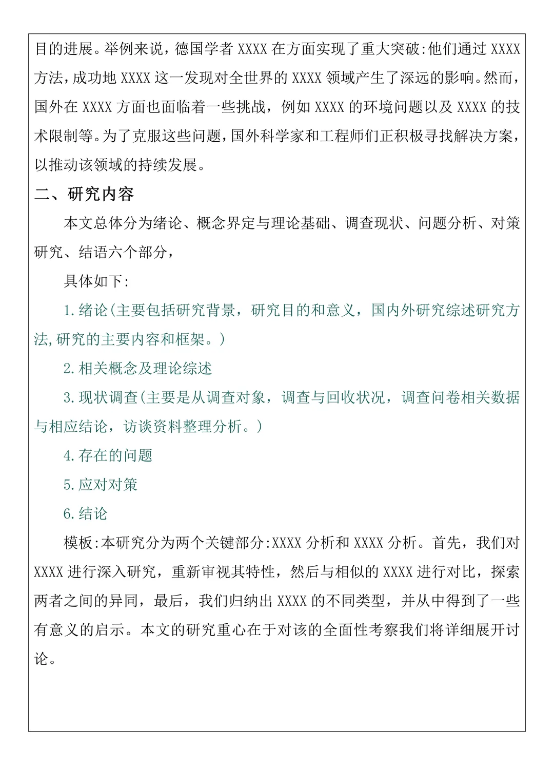
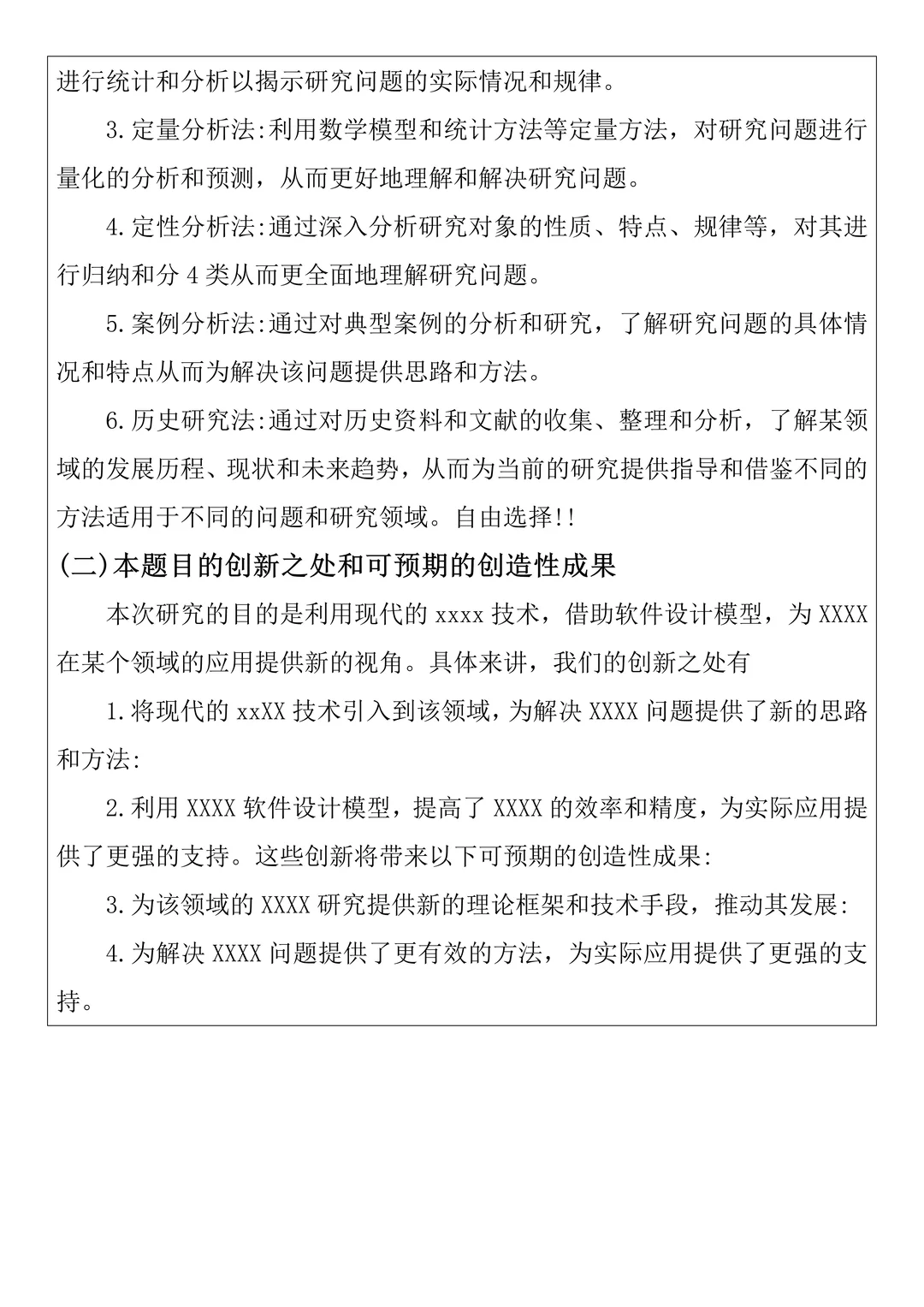
开题报告没写完的宝宝一定要刷到这篇呀
日期:2025-12-07 08:48:24 来源:网络整理 作者:本站编辑
评论:0
开题报告没写完的宝宝一定要刷到这篇呀
#开题
#初稿
#选题
#大学生生活分享
#模板
#初稿模板
#初稿框架
#经验分享
#大四
#小红薯
打赏
更多
>
同类资讯
• 2026中国(西安)农业机械、高新
0
条
相关评论
推荐图文
推荐资讯
点击排行
0
1
酒店行业分析 (一、常见指标)
0
2
为什么必须学会阅读财报——案例拆解
0
3
?美股七巨头Q3财报数据大比拼❗️
0
4
2025-Q3财报:美股七姐妹大比拼
0
5
拼多多手握4000亿,成上海民企现金王
0
6
导师给的李宁财务分析报告,建议直接收
0
7
?? (1) 快速看懂上市公司财报
0
8
?一图看懂:美股七巨头Q3财报!
0
9
估值报告分享系列(5)
网站首页
|
关于我们
|
联系方式
|
使用协议
|
版权隐私
|
网站地图
|
排名推广
|
广告服务
|
积分换礼
|
网站留言
|
RSS订阅
|
违规举报
|
皖ICP备20008326号-18
(c)2008-2022 免费发布网 All Rights Reserved