










·
最近在研读论文#小红书可以发文件了
发现了很有意思的研究报告
其实很多学者已经开始对我们进行研究
这篇是2023年6月就出稿了
-
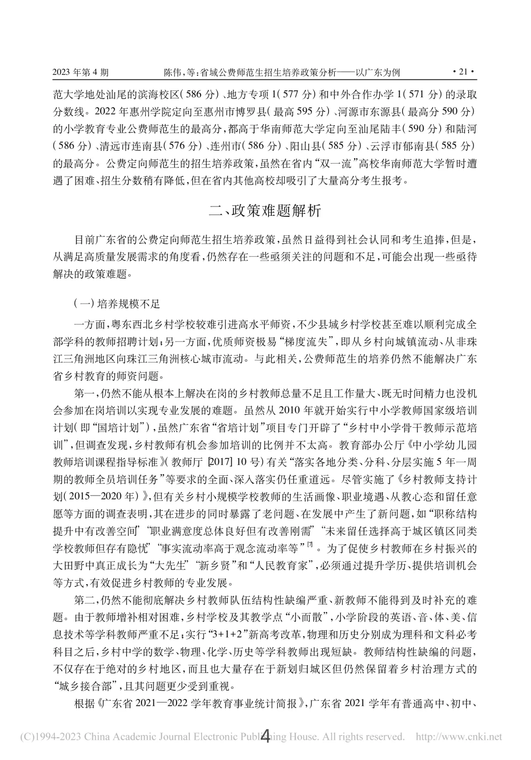
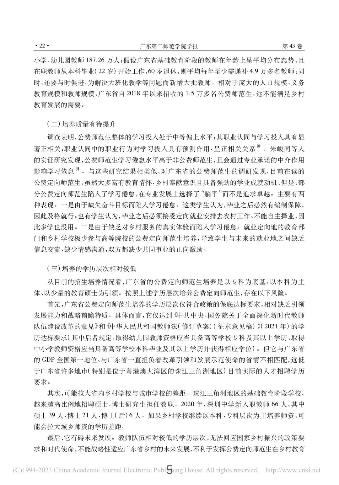
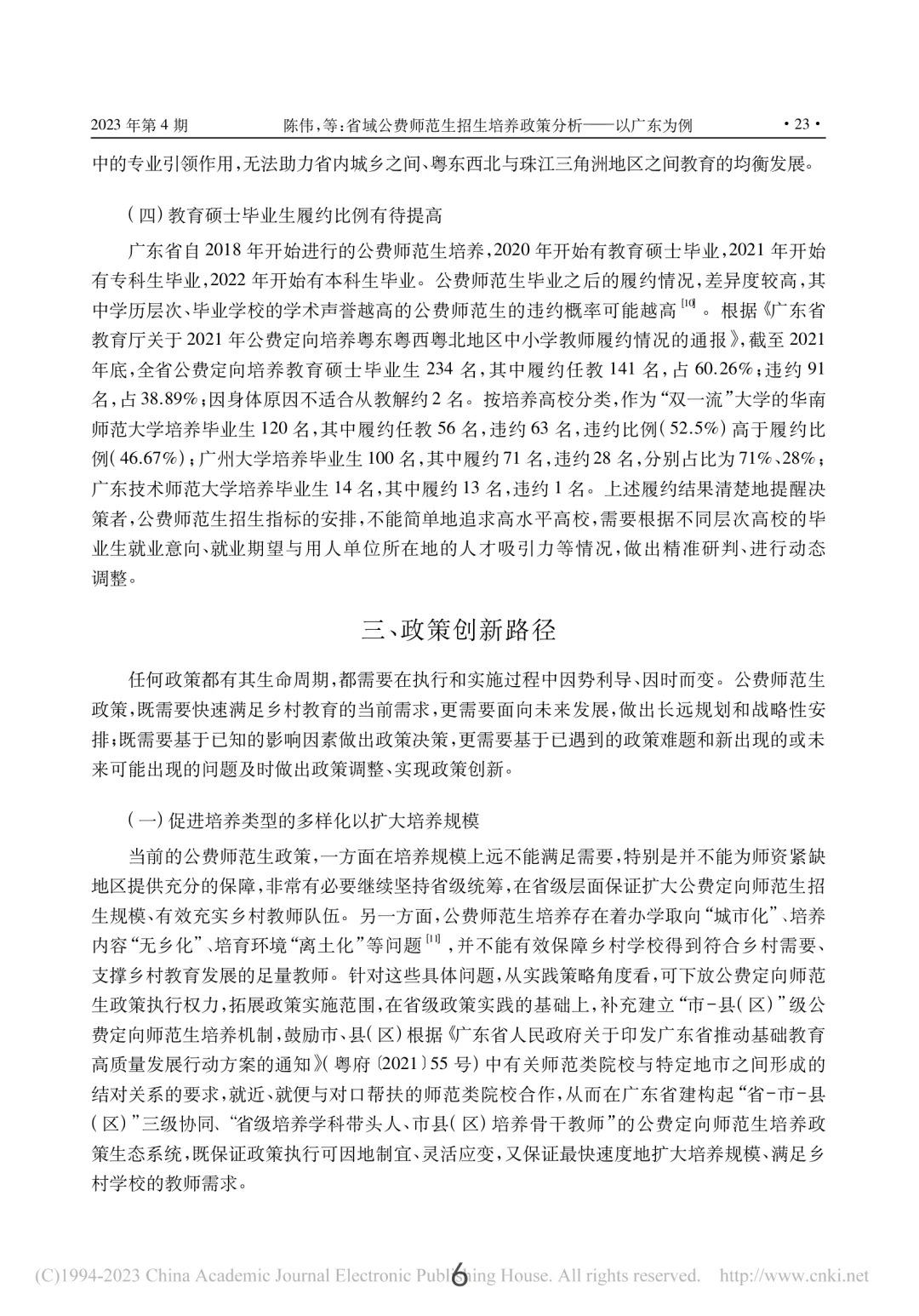
发现第八张图片中写着“坚持本科、硕士为主以整体提升学历水平”,也就意味着应取消初中起点的公费定向的培养层次(也就是专科)
在今年2025年的公费师范招生中就减少了专科层次
意味着本科,研究生层次的招收将增加
-
2025年新增以下三所教育硕士公费定向的学校
#惠州学院 #岭南师范学院 #肇庆学院
-
2026年趋势向好
扩招几率也大
但是文章的教育硕士履约率较低这一调查也很中肯
期待下26的政策是否会有?改变!
文件在↓有需要可以保留
-
你觉得↓
#广东公费定向师范研究生会扩招吗 [PK]#
欢迎评论区交流
或者抱团↓
-
@薯队长 @知识薯 @热点薯
@小红书REDesign@小红书创作助手 @小红书成长笔记
#粤东西北定向研究生
#广州大学定向
#华南师范大学定向研究生
#广东技术师范大学定向
#省属公费师范生
#教育硕士
最近在研读论文#小红书可以发文件了
发现了很有意思的研究报告
其实很多学者已经开始对我们进行研究
这篇是2023年6月就出稿了
-
发现第八张图片中写着“坚持本科、硕士为主以整体提升学历水平”,也就意味着应取消初中起点的公费定向的培养层次(也就是专科)
在今年2025年的公费师范招生中就减少了专科层次
意味着本科,研究生层次的招收将增加
-
2025年新增以下三所教育硕士公费定向的学校
#惠州学院 #岭南师范学院 #肇庆学院
-
2026年趋势向好
扩招几率也大
但是文章的教育硕士履约率较低这一调查也很中肯
期待下26的政策是否会有?改变!
文件在↓有需要可以保留
-
你觉得↓
#广东公费定向师范研究生会扩招吗 [PK]#
欢迎评论区交流
或者抱团↓
-
@薯队长 @知识薯 @热点薯
@小红书REDesign@小红书创作助手 @小红书成长笔记
#粤东西北定向研究生
#广州大学定向
#华南师范大学定向研究生
#广东技术师范大学定向
#省属公费师范生
#教育硕士


