手机版
二维码
购物车
(
0
)
供应
求购
公司
团购
展会
资讯
招商
品牌
人才
知道
专题
图库
视频
下载
商圈
推广
热搜:
采购方式
甲带
滤芯
气动隔膜泵
减速机
履带
减速机型号
带式称重给煤机
链式给煤机
无级变速机
首页
供应
求购
公司
团购
展会
资讯
招商
品牌
人才
知道
专题
图库
视频
下载
商圈
首页
>
资讯
>
社会热点
资产管理公司战略规划报告
日期:2025-12-04 10:07:45 来源:网络整理 作者:本站编辑
评论:0
资产管理公司战略规划报告
【管理咨询宝藏资料54】资产管理公司战略规划报告
【关键词】战略规划、商业分析、管理咨询
【核心观点】
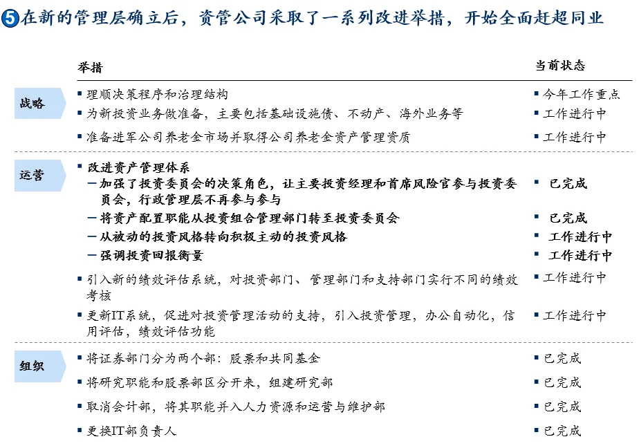
- 随着本地和国外资产管理公司加入,中国资产管理市场竞争越来越激烈,前15名的基金公司总的市场份额逐年下降
- 监管的最新规定逐步放开了包括海外业务、基础设施、不动产和非上市公司股权投资四大类别的新业务领域
- 管理整体信用风险保额(例如界定信用风险的资本配置)界定广义的风险限制(例如各久期、信用评级、行业、发行单位的最高保险额)
……
学习一流咨询报告,成为一流商业分析人士!
#行业研究
#行业报告
#咨询公司
#咨询报告
#咨询顾问
打赏
更多
>
同类资讯
• 用于融资的可行性研究报告这样
0
条
相关评论
推荐图文
推荐资讯
点击排行
0
1
抖音电商美妆护肤行业,2024年趋势大揭秘!
0
2
49页报告|2023中国宠物行业蓝皮书
0
3
当前小红书创作笔记趋势有哪些??
0
4
冬季暖饮|竹蔗马蹄茅根水
0
5
B2C跨境电商平台“出海”研究报告
0
6
2023中国供应链金融科技行业蓝皮书
0
7
(?帮写)分享《跨境出口电商行业报告》
0
8
2024美妆个护行业趋势 | 抖音电商引爆增长
0
9
27页 | 2023中国供应链金融科技行业蓝皮书
网站首页
|
关于我们
|
联系方式
|
使用协议
|
版权隐私
|
网站地图
|
排名推广
|
广告服务
|
积分换礼
|
网站留言
|
RSS订阅
|
违规举报
|
皖ICP备20008326号-18
(c)2008-2022 免费发布网 All Rights Reserved