手机版
二维码
购物车
(
0
)
供应
求购
公司
团购
展会
资讯
招商
品牌
人才
知道
专题
图库
视频
下载
商圈
推广
热搜:
采购方式
甲带
滤芯
气动隔膜泵
减速机
履带
减速机型号
带式称重给煤机
链式给煤机
无级变速机
首页
供应
求购
公司
团购
展会
资讯
招商
品牌
人才
知道
专题
图库
视频
下载
商圈
首页
>
资讯
>
社会热点
职场汇报时抓眼球的6种对比版式?
日期:2025-12-04 10:02:27 来源:网络整理 作者:本站编辑
评论:0
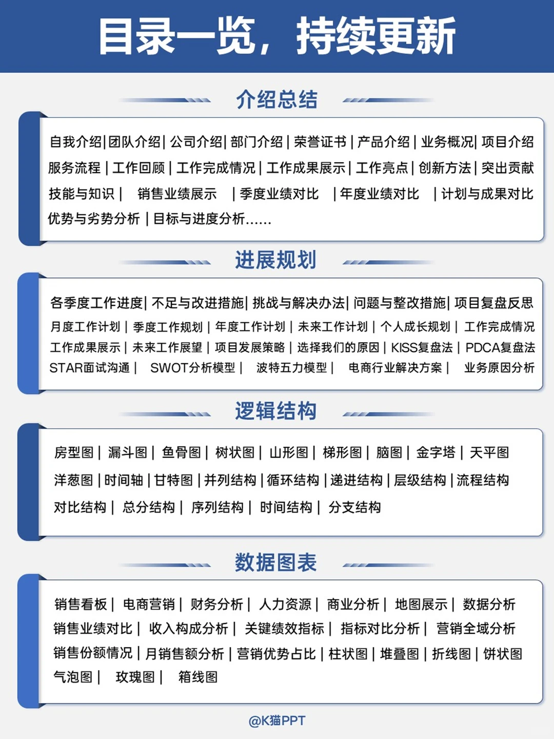
职场汇报时抓眼球的6种对比版式?
宝子们~
是否经历过汇报总被说 “没重点”?
木事,别急~
拿这6种对比版式直接抄,复杂信息 1 秒抓眼球!
1️⃣ 季度业绩对比:用数据差体现增长
2️⃣ 计划 vs 成果对比:凸显目标达成度
3️⃣ 优劣势对比:坦诚问题 + 给出方案
4️⃣ 产品内容对比:快速区分差异点
5️⃣ 问题 vs 改进对比:用 “木桶模型” 补短板
6️⃣ 数据维度对比:用图表看趋势
#业绩复盘
#数据对比
#年度总结ppt
#产品对比
#问题分析
#ppt
#PPT模板
打赏
更多
>
同类资讯
• 文旅趋势让你轻松读懂未来旅游
0
条
相关评论
推荐图文
推荐资讯
点击排行
0
1
抖音电商美妆护肤行业,2024年趋势大揭秘!
0
2
49页报告|2023中国宠物行业蓝皮书
0
3
当前小红书创作笔记趋势有哪些??
0
4
冬季暖饮|竹蔗马蹄茅根水
0
5
B2C跨境电商平台“出海”研究报告
0
6
2023中国供应链金融科技行业蓝皮书
0
7
(?帮写)分享《跨境出口电商行业报告》
0
8
2024美妆个护行业趋势 | 抖音电商引爆增长
0
9
27页 | 2023中国供应链金融科技行业蓝皮书
网站首页
|
关于我们
|
联系方式
|
使用协议
|
版权隐私
|
网站地图
|
排名推广
|
广告服务
|
积分换礼
|
网站留言
|
RSS订阅
|
违规举报
|
皖ICP备20008326号-18
(c)2008-2022 免费发布网 All Rights Reserved