
















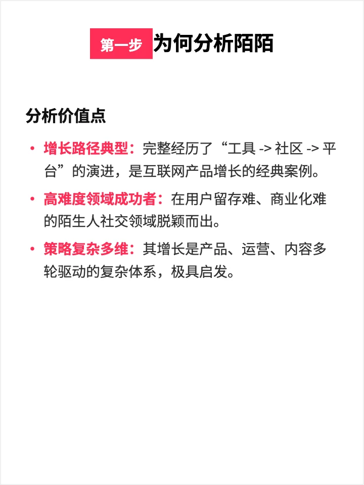
hi,这篇笔记我来分享一下陌陌的增长策略思路 ?,覆盖北极星指标⭐ -> 指标拆解? -> 增长突破点? -> 魔法数字✨ -> 增长策略设计? -> AB实验全过程?,关注社交产品增长的同学可作参考。
1.北极星指标 ⭐
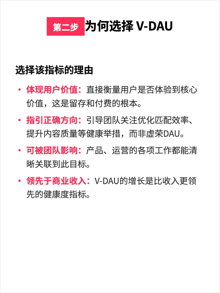
指标设定:每日完成核心价值行为的用户数 (V-DAU),核心行为定义为:①聊天获回复;②看直播/视频超30s。
2.增长驱动模式 ?
当前阶段为复合驱动:内容驱动 (直播拉新促活) + 产品驱动 (LBS社交沉淀关系)。
3.核心增长杠杆定位 ?
①公式拆解:V-DAU = 新增+留存+回流,核心在 留存V-DAU。
②价值四象限分析 (主动性 x 效率):锁定最大增长机会人群为 “高主动,低效率” 用户 (广撒网但回复率低)。
③核心增长杠杆:提升高主动性用户的首条消息回复率 ?。
3.“魔法数字”探索 ✨
数据洞察 (假设):关系沉淀的关键在于开启来回对话。当24小时内双向消息次数达到5次时,7日好友转化率从约30%跃升至50% ?。
魔法数字:让新对话用户,在24小时内完成至少5次双向互动 ?。
4.核心增长策略设计 ?
核心目标是帮助用户达成魔法数字,策略如下:
提升欲望 (Desire ↑):
策略1 (AI破冰话题): 基于双方资料自动生成开场白建议。
策略2 (限时聊天室): 基于LBS或兴趣创建限时群聊,制造紧迫感。
降低摩擦 (Friction ↓):
策略3 (智能回复建议): 为接收方提供有趣的回复选项,避免对话中断。
策略4 (表情/GIF引导): 在对话中智能推荐表情包,降低互动成本。
“上瘾模型”策略:
策略5 (互动徽章体系): 解锁“破冰者”等徽章作为多变酬赏。
策略6 (聊天日志): 为深度互动用户生成回顾,增强投入感。
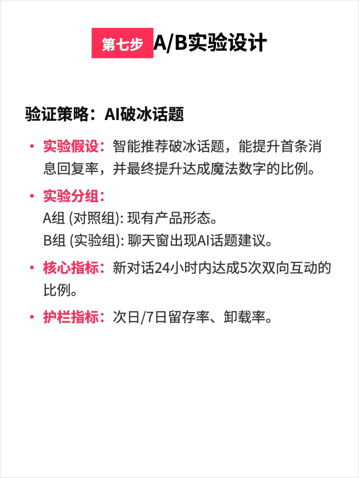
6.A/B实验验证 ?
实验设计:针对“AI破冰话题”策略,A组为对照组,B组为实验组。
核心观测指标:魔法数字达成率。
实验结论 (假设):B组魔法数字达成率提升+15.8% (8.2% -> 9.5%)?,首条消息回复率提升+14.5%?,策略验证有效。
#用户增长 #增长策略 #产品运营 #社交产品 #陌陌 #增长黑客 #面试 #求职
1.北极星指标 ⭐
指标设定:每日完成核心价值行为的用户数 (V-DAU),核心行为定义为:①聊天获回复;②看直播/视频超30s。
2.增长驱动模式 ?
当前阶段为复合驱动:内容驱动 (直播拉新促活) + 产品驱动 (LBS社交沉淀关系)。
3.核心增长杠杆定位 ?
①公式拆解:V-DAU = 新增+留存+回流,核心在 留存V-DAU。
②价值四象限分析 (主动性 x 效率):锁定最大增长机会人群为 “高主动,低效率” 用户 (广撒网但回复率低)。
③核心增长杠杆:提升高主动性用户的首条消息回复率 ?。
3.“魔法数字”探索 ✨
数据洞察 (假设):关系沉淀的关键在于开启来回对话。当24小时内双向消息次数达到5次时,7日好友转化率从约30%跃升至50% ?。
魔法数字:让新对话用户,在24小时内完成至少5次双向互动 ?。
4.核心增长策略设计 ?
核心目标是帮助用户达成魔法数字,策略如下:
提升欲望 (Desire ↑):
策略1 (AI破冰话题): 基于双方资料自动生成开场白建议。
策略2 (限时聊天室): 基于LBS或兴趣创建限时群聊,制造紧迫感。
降低摩擦 (Friction ↓):
策略3 (智能回复建议): 为接收方提供有趣的回复选项,避免对话中断。
策略4 (表情/GIF引导): 在对话中智能推荐表情包,降低互动成本。
“上瘾模型”策略:
策略5 (互动徽章体系): 解锁“破冰者”等徽章作为多变酬赏。
策略6 (聊天日志): 为深度互动用户生成回顾,增强投入感。
6.A/B实验验证 ?
实验设计:针对“AI破冰话题”策略,A组为对照组,B组为实验组。
核心观测指标:魔法数字达成率。
实验结论 (假设):B组魔法数字达成率提升+15.8% (8.2% -> 9.5%)?,首条消息回复率提升+14.5%?,策略验证有效。
#用户增长 #增长策略 #产品运营 #社交产品 #陌陌 #增长黑客 #面试 #求职


