手机版
二维码
购物车
(
0
)
供应
求购
公司
团购
展会
资讯
招商
品牌
人才
知道
专题
图库
视频
下载
商圈
推广
热搜:
采购方式
甲带
滤芯
气动隔膜泵
减速机
履带
减速机型号
带式称重给煤机
链式给煤机
无级变速机
首页
供应
求购
公司
团购
展会
资讯
招商
品牌
人才
知道
专题
图库
视频
下载
商圈
首页
>
资讯
>
社会热点
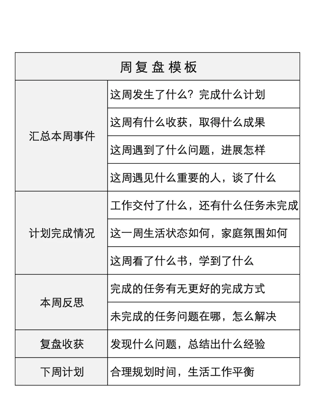
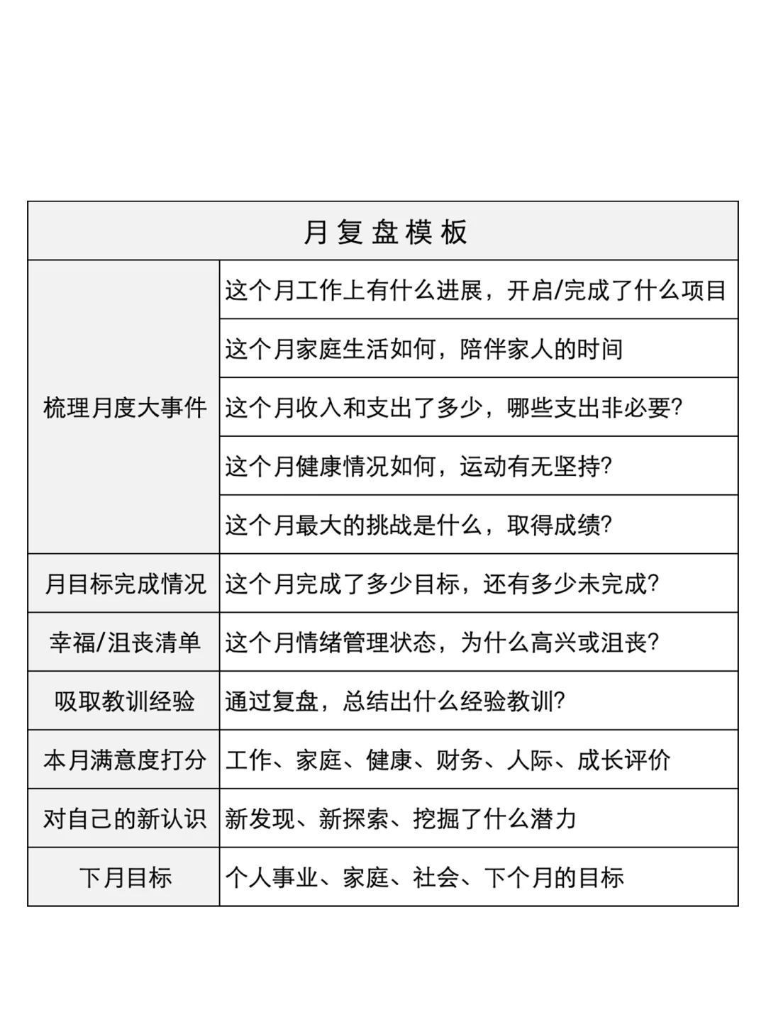
你进步的速度,取决于你复盘的能力
日期:2025-12-04 06:21:57 来源:网络整理 作者:本站编辑
评论:0
你进步的速度,取决于你复盘的能力
国庆长假是复盘的最佳时机
免于工作碎片化干扰
可以深度思考第四季度的规划安排
今天分享4套实用的复盘模板
每日→每周→每月→每年
“比努力更关键的是一个人的复盘能力”
-
复盘不是一次性的工作
需要持续不断的进行、调整
最终使自己成为更好的自己
#每周复盘让自己变得更好
#复盘
#办公技巧
#复盘模板
#自我管理
#职场人必备
#自我提升
#每日复盘
#周复盘
#职场干货
打赏
更多
>
同类资讯
• 2024年中国大模型行业应用研究
0
条
相关评论
推荐图文
推荐资讯
点击排行
0
1
抖音电商美妆护肤行业,2024年趋势大揭秘!
0
2
49页报告|2023中国宠物行业蓝皮书
0
3
当前小红书创作笔记趋势有哪些??
0
4
冬季暖饮|竹蔗马蹄茅根水
0
5
B2C跨境电商平台“出海”研究报告
0
6
2023中国供应链金融科技行业蓝皮书
0
7
(?帮写)分享《跨境出口电商行业报告》
0
8
2024美妆个护行业趋势 | 抖音电商引爆增长
0
9
27页 | 2023中国供应链金融科技行业蓝皮书
网站首页
|
关于我们
|
联系方式
|
使用协议
|
版权隐私
|
网站地图
|
排名推广
|
广告服务
|
积分换礼
|
网站留言
|
RSS订阅
|
违规举报
|
皖ICP备20008326号-18
(c)2008-2022 免费发布网 All Rights Reserved