






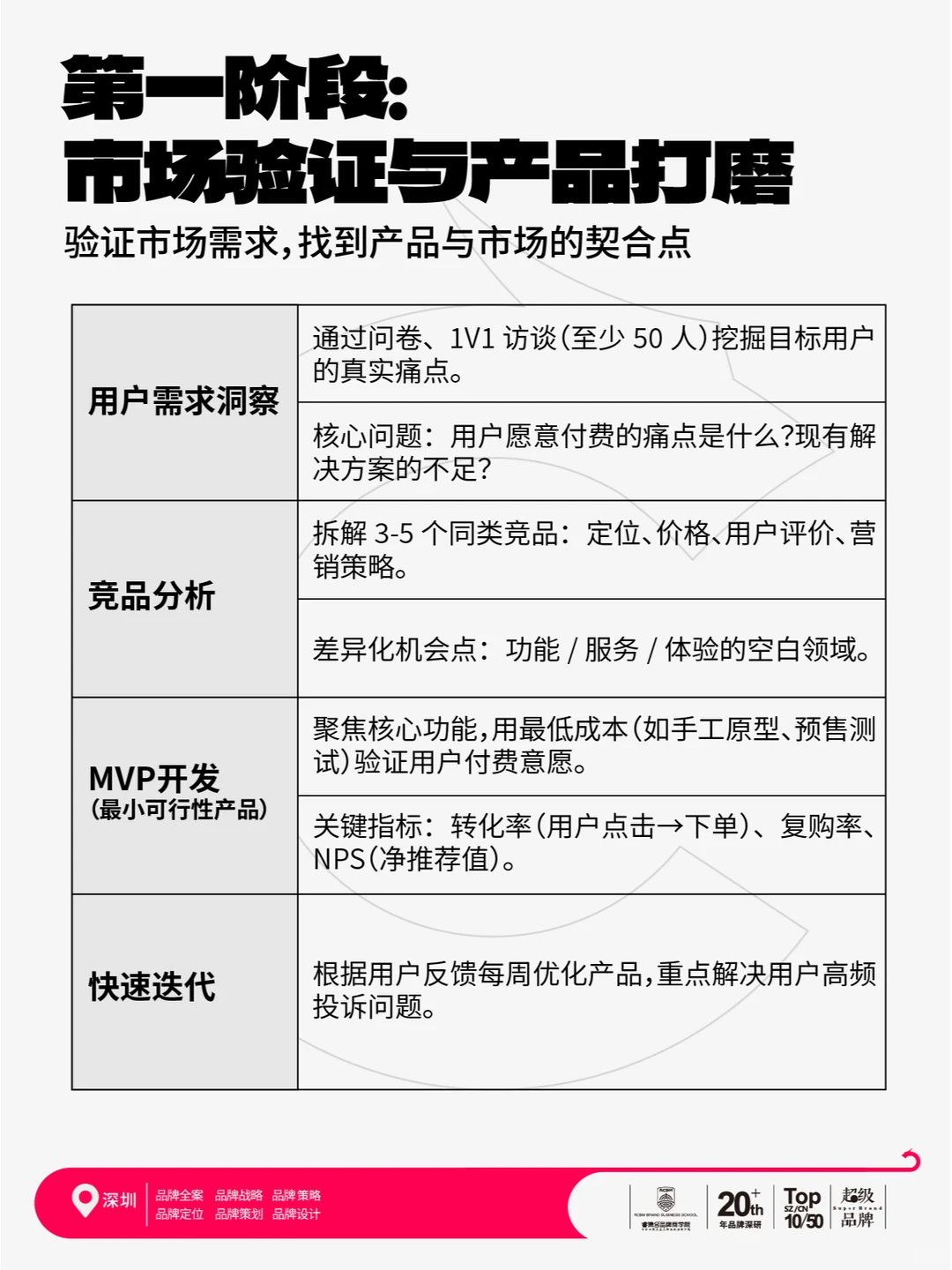
第一阶段:市场验证与产品打磨
目标
验证市场需求,找到产品与市场的契合点(PMF)。
-
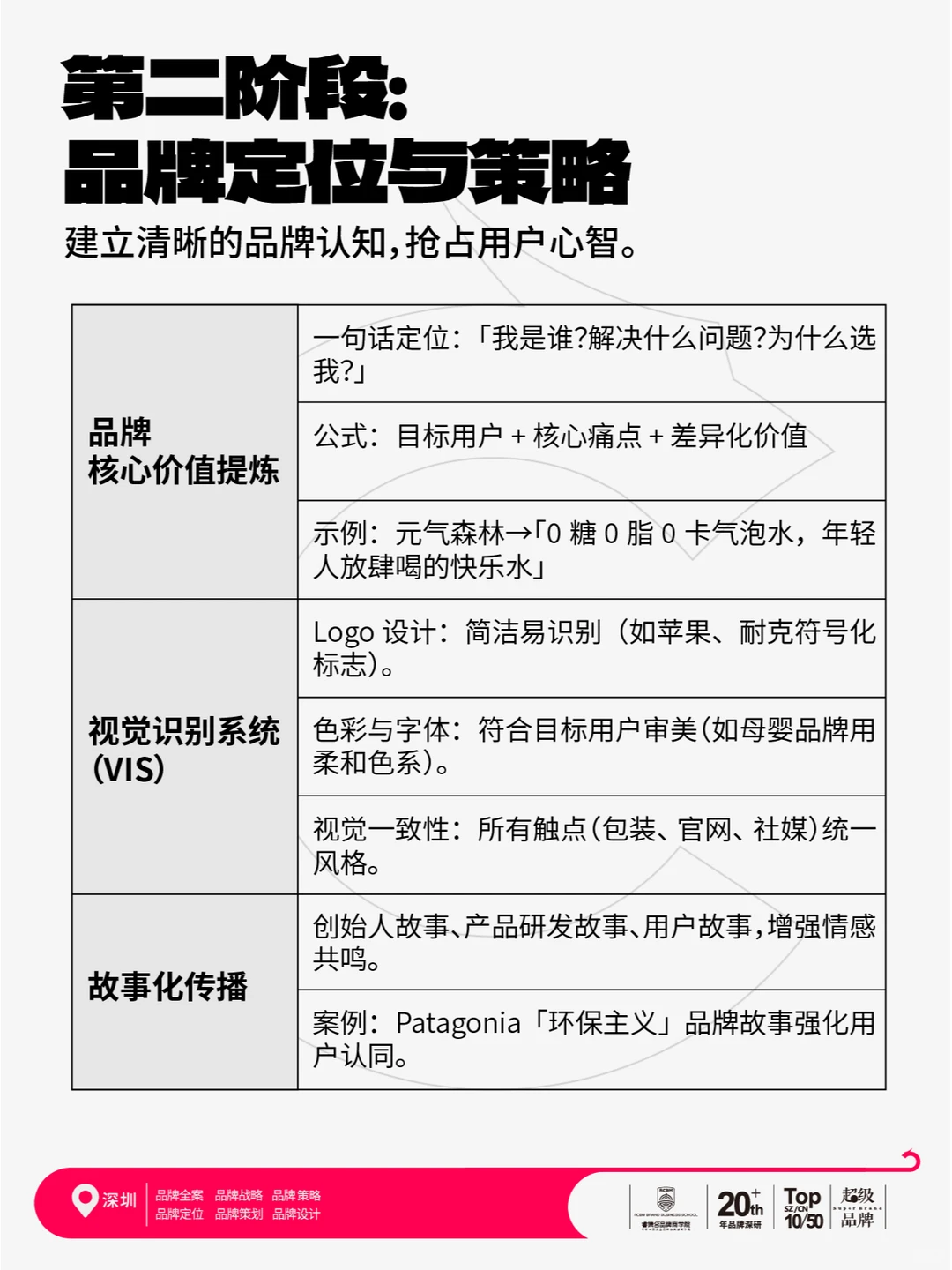
第二阶段:品牌定位与策略
目标
建立清晰的品牌认知,抢占用户心智。
-
第三阶段:冷启动与用户增长
目标
低成本获取种子用户,建立初始用户池。
-
第四阶段:用户运营与复购提升
目标
提升用户粘性,构建品牌忠诚度。
-
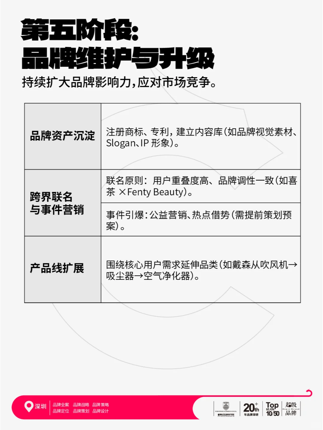
第五阶段:品牌维护与升级
目标
持续扩大品牌影响力,应对市场竞争。
----
关键原则
低成本验证:所有动作先小范围测试,再规模化。
用户为中心:持续收集反馈,避免自嗨式决策。
数据驱动:用A/B测试优化每个环节(如广告文案、落地页设计)。
通过这套SOP,初创品牌可系统性降低试错成本,快速完成从0到1的跨越。
#品牌全案 #品牌策划 #品牌 #初创品牌 #品牌定位 #品牌设计 #品牌营销 #睿驰品牌全案 #分享 #职场干货
---------------------------------
本文相关词品牌全案,品牌全案设计,品牌全案策划设计,品牌全案策划,品牌全案机构,睿驰品牌全案,品牌全案公司老品牌 设计,品牌设计、品牌升级,品牌形象,品牌定位,商业思维,品牌升级,品牌打造,品牌建设,如何做品牌,品牌策略,品牌策划,睿驰品牌全案策划,睿驰策划,睿驰品牌设计,10大品牌全案,十大品牌全案,品牌全案机构排名,品牌策划
目标
验证市场需求,找到产品与市场的契合点(PMF)。
-
第二阶段:品牌定位与策略
目标
建立清晰的品牌认知,抢占用户心智。
-
第三阶段:冷启动与用户增长
目标
低成本获取种子用户,建立初始用户池。
-
第四阶段:用户运营与复购提升
目标
提升用户粘性,构建品牌忠诚度。
-
第五阶段:品牌维护与升级
目标
持续扩大品牌影响力,应对市场竞争。
----
关键原则
低成本验证:所有动作先小范围测试,再规模化。
用户为中心:持续收集反馈,避免自嗨式决策。
数据驱动:用A/B测试优化每个环节(如广告文案、落地页设计)。
通过这套SOP,初创品牌可系统性降低试错成本,快速完成从0到1的跨越。
#品牌全案 #品牌策划 #品牌 #初创品牌 #品牌定位 #品牌设计 #品牌营销 #睿驰品牌全案 #分享 #职场干货
---------------------------------
本文相关词品牌全案,品牌全案设计,品牌全案策划设计,品牌全案策划,品牌全案机构,睿驰品牌全案,品牌全案公司老品牌 设计,品牌设计、品牌升级,品牌形象,品牌定位,商业思维,品牌升级,品牌打造,品牌建设,如何做品牌,品牌策略,品牌策划,睿驰品牌全案策划,睿驰策划,睿驰品牌设计,10大品牌全案,十大品牌全案,品牌全案机构排名,品牌策划


