





最近不少小伙伴来问我 ESG 报告怎么写。别慌!今天就结合图片内容,给大家来一份超详细的 ESG 报告撰写指南!
?前期准备
1. 明确目标与受众:撰写 ESG 报告前,先搞清楚报告的用途和阅读对象。如果是面向投资者,报告重点突出企业在环境、社会和治理方面的业绩与风险,为投资决策提供参考;要是面向社会公众,更侧重于展示企业的社会责任履行情况和可持续发展理念,提升企业形象。
2. 组建专业团队:ESG 报告涉及多领域专业知识,需要财务、环境、人力资源等多部门协作。财务人员负责数据核算与披露,环境部门提供环境绩效数据,人力资源部门梳理员工权益保障信息等。各部门协同,确保报告内容全面准确。
3. 收集数据和信息:这是关键一步!从企业内部各部门收集数据,像财务部门提供能源消耗数据,运营部门整理供应链信息等。同时,关注行业动态、政策法规变化,获取外部信息,保证报告与时俱进。
?报告内容框架
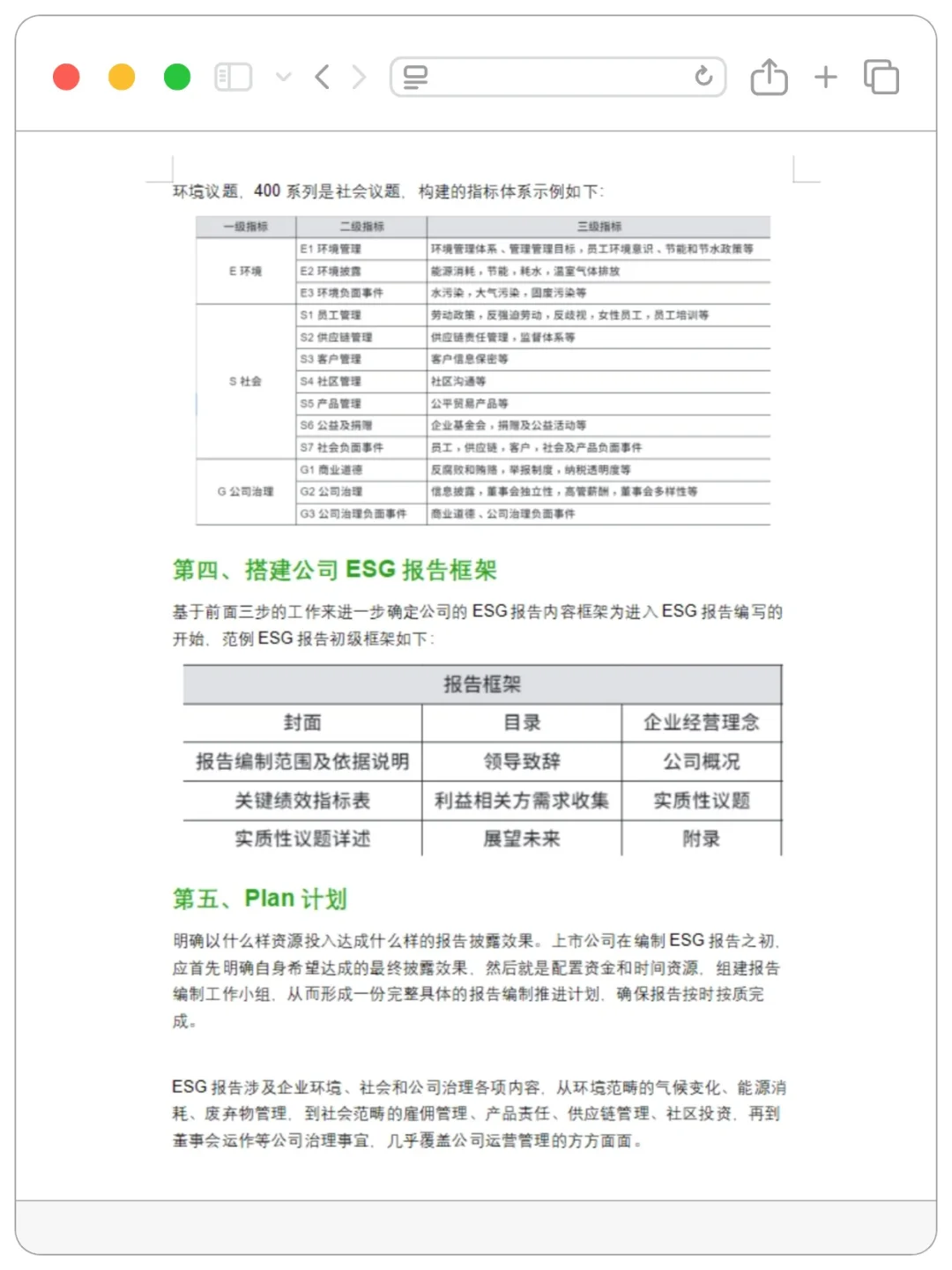
1. 企业简介与 ESG 战略:开篇介绍企业基本情况,包括业务范围、市场地位等。接着阐述 ESG 战略,明确企业在环境、社会、治理方面的目标和规划,比如设定碳排放减排目标、员工福利提升计划等。
2. 环境(E)部分:详细披露企业的环境管理举措和成效,如节能减排、资源利用、污染防治等方面的工作。列举具体数据,像能源消耗强度下降比例、废弃物回收率等,增强报告说服力。
3. 社会(S)部分:聚焦企业与员工、客户、社区的关系。讲述员工权益保障、职业健康与安全措施,分享客户满意度提升策略,介绍企业参与社区建设、公益活动的情况。
4. 治理(G)部分:展示企业的治理架构、制度和流程,包括董事会组成与运作、风险管理体系、反腐败措施等。突出治理的有效性和透明度,让利益相关方放心。
?撰写要点
1. 数据真实准确:数据是报告的核心,务必保证数据真实可靠。对收集到的数据进行严格审核和验证,避免虚报、误报。
2. 案例生动具体:适当插入生动具体的案例,让报告更具可读性。
3. 突出实质性议题:根据企业行业特点和利益相关方关注重点,确定实质性议题并重点阐述。
撰写 ESG 报告是个系统工程,但只要掌握方法,就能写出高质量的报告。以下资料对大家撰写ESG报告也很有帮助:
《各行业ESG报告网站汇总》
《ESG报告撰写模板》
《各行业ESG报告书汇总》
#esg #ESG证书 #ESG入门 #研究报告 #ESG #ESG报告 #绿色低碳发展 #行业报告 #碳中和碳达峰
?前期准备
1. 明确目标与受众:撰写 ESG 报告前,先搞清楚报告的用途和阅读对象。如果是面向投资者,报告重点突出企业在环境、社会和治理方面的业绩与风险,为投资决策提供参考;要是面向社会公众,更侧重于展示企业的社会责任履行情况和可持续发展理念,提升企业形象。
2. 组建专业团队:ESG 报告涉及多领域专业知识,需要财务、环境、人力资源等多部门协作。财务人员负责数据核算与披露,环境部门提供环境绩效数据,人力资源部门梳理员工权益保障信息等。各部门协同,确保报告内容全面准确。
3. 收集数据和信息:这是关键一步!从企业内部各部门收集数据,像财务部门提供能源消耗数据,运营部门整理供应链信息等。同时,关注行业动态、政策法规变化,获取外部信息,保证报告与时俱进。
?报告内容框架
1. 企业简介与 ESG 战略:开篇介绍企业基本情况,包括业务范围、市场地位等。接着阐述 ESG 战略,明确企业在环境、社会、治理方面的目标和规划,比如设定碳排放减排目标、员工福利提升计划等。
2. 环境(E)部分:详细披露企业的环境管理举措和成效,如节能减排、资源利用、污染防治等方面的工作。列举具体数据,像能源消耗强度下降比例、废弃物回收率等,增强报告说服力。
3. 社会(S)部分:聚焦企业与员工、客户、社区的关系。讲述员工权益保障、职业健康与安全措施,分享客户满意度提升策略,介绍企业参与社区建设、公益活动的情况。
4. 治理(G)部分:展示企业的治理架构、制度和流程,包括董事会组成与运作、风险管理体系、反腐败措施等。突出治理的有效性和透明度,让利益相关方放心。
?撰写要点
1. 数据真实准确:数据是报告的核心,务必保证数据真实可靠。对收集到的数据进行严格审核和验证,避免虚报、误报。
2. 案例生动具体:适当插入生动具体的案例,让报告更具可读性。
3. 突出实质性议题:根据企业行业特点和利益相关方关注重点,确定实质性议题并重点阐述。
撰写 ESG 报告是个系统工程,但只要掌握方法,就能写出高质量的报告。以下资料对大家撰写ESG报告也很有帮助:
《各行业ESG报告网站汇总》
《ESG报告撰写模板》
《各行业ESG报告书汇总》
#esg #ESG证书 #ESG入门 #研究报告 #ESG #ESG报告 #绿色低碳发展 #行业报告 #碳中和碳达峰


