手机版
二维码
购物车
(
0
)
供应
求购
公司
团购
展会
资讯
招商
品牌
人才
知道
专题
图库
视频
下载
商圈
推广
热搜:
采购方式
滤芯
甲带
带式称重给煤机
气动隔膜泵
减速机型号
无级变速机
链式给煤机
履带
减速机
首页
供应
求购
公司
团购
展会
资讯
招商
品牌
人才
知道
专题
图库
视频
下载
商圈
首页
>
资讯
>
社会热点
像麦肯锡一样做商业分析NO.14
日期:2025-12-02 05:30:20 来源:网络整理 作者:本站编辑
评论:0
像麦肯锡一样做商业分析NO.14
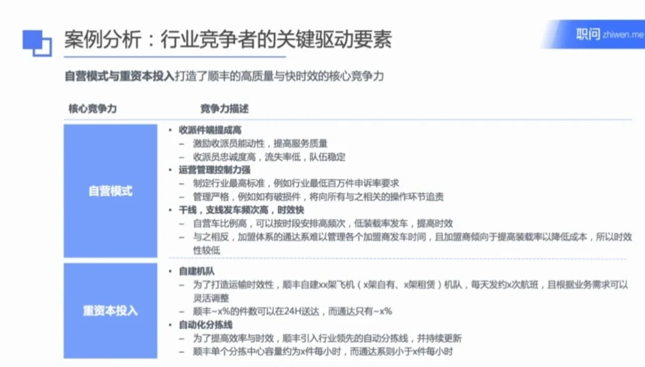
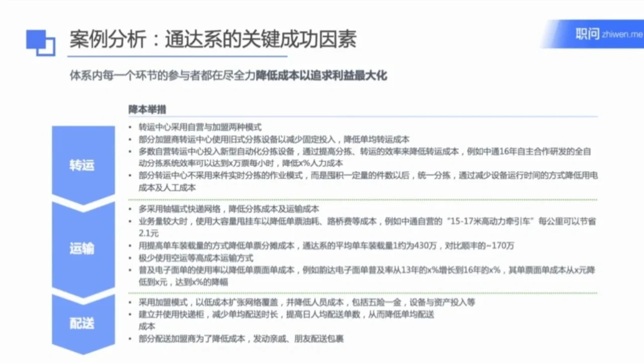
竞争者分析
①描述市场竞争格局的基本指标
市场集中度
行业利润率
②如何识别一个行业的主要竞争对手
市场份额的领先者
利润率最高的
价格最贵的
发展最快的
模式最奇特的
③竞争者分析的方法
横向对比
案例研究
#商业分析
#职言三分钟
#市场营销
#数据分析
打赏
更多
>
同类资讯
• 行业洞察篇——把握趋势,**未来:
0
条
相关评论
推荐图文
推荐资讯
点击排行
0
1
CATTI白皮书2026(热点素材跟练212)
0
2
最高检知识产权检察白皮书2025:为高新技术产业保驾护航
0
3
2026全球新兴市场B2B支付趋势白皮书-PhotonPay光子易
0
4
2026年侵入式Agent产业治理白皮书【56页】
0
5
2026年新质生产力产业创新数智治理白皮书-数字100
0
6
商标被驳回就认输?这份复审指南白皮书帮你逆风翻盘,实现商标成功确权
0
7
具身智能机器人2026白皮书读后:别只盯着大模型,物理世界的“世界模型”才是终局
0
8
多模态大模型文本智能白皮书-86页
0
9
报告推荐|2026小红书电商经营白皮书NPL(共51页 & 附下载)
网站首页
|
关于我们
|
联系方式
|
使用协议
|
版权隐私
|
网站地图
|
排名推广
|
广告服务
|
积分换礼
|
网站留言
|
RSS订阅
|
违规举报
|
皖ICP备20008326号-18
(c)2008-2022 免费发布网 All Rights Reserved