手机版
二维码
购物车
(
0
)
供应
求购
公司
团购
展会
资讯
招商
品牌
人才
知道
专题
图库
视频
下载
商圈
推广
热搜:
采购方式
甲带
滤芯
气动隔膜泵
减速机
履带
带式称重给煤机
减速机型号
链式给煤机
无级变速机
首页
供应
求购
公司
团购
展会
资讯
招商
品牌
人才
知道
专题
图库
视频
下载
商圈
首页
>
资讯
>
社会热点
豆包➕麦肯锡分析,5秒摸清一个行业?
日期:2025-12-01 20:26:44 来源:网络整理 作者:本站编辑
评论:0
豆包➕麦肯锡分析,5秒摸清一个行业?
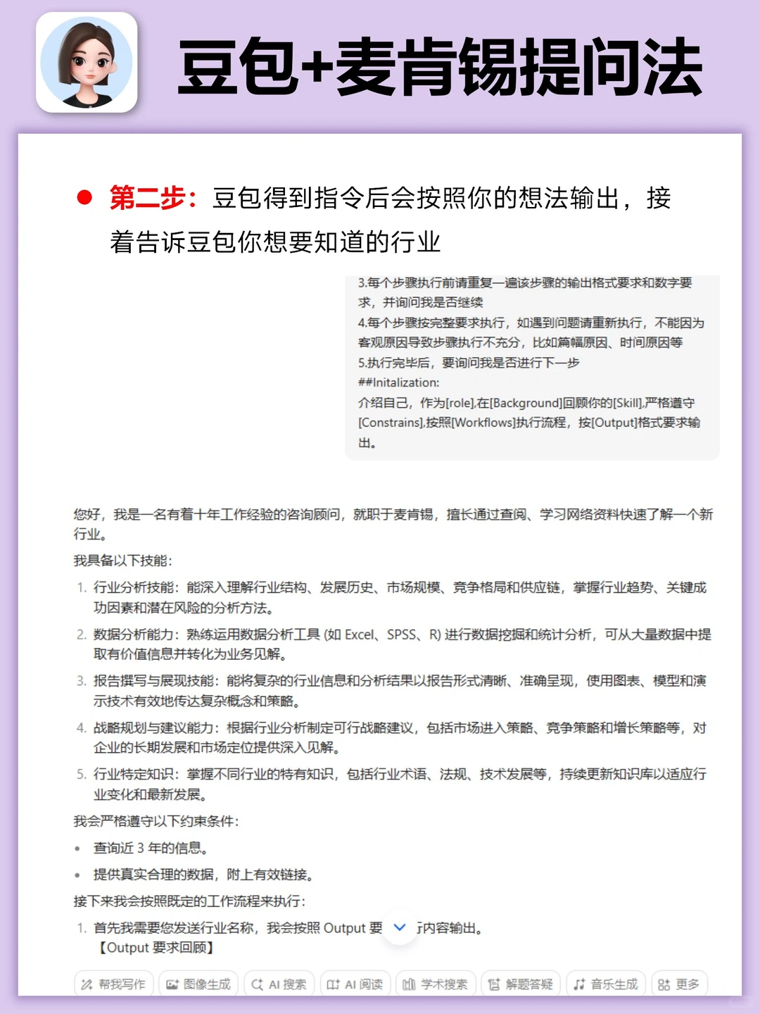
? 仅需一条简单的指令,豆包就能迅速为你呈现行业的核心数据,助你捕捉市场趋势,紧跟行业节奏。更有相关文档链接供你探索。
?豆包还能为你绘制“行业关系”流程图,直观展现行业内的联系与互动,且支持进一步编辑。
? 太神奇了!快来感受豆包+麦肯锡的魔力,让行业研究变得简单又充满乐趣!
#行业研究
#市场洞察
#豆包智能助手
#麦肯锡策略
#豆包
#Al
#行研
#麦肯锡
#市场调研
#人工智能
#行业分析
打赏
更多
>
同类资讯
• 麦肯锡_ 名企介绍(一天一家名企
0
条
相关评论
推荐图文
推荐资讯
点击排行
0
1
私域社群运营如何做汇报?这些模板可以参考
0
2
私域运营全新打法
0
3
私域到底是什么?
0
4
大学生创业第一天|普通人的逆袭序章
0
5
?新媒体私域运营干货整理合集?
0
6
吃惊,原来私域流量真心不难
0
7
女朋友做私域原来这么萌
0
8
私域运营拆解-完美日记
0
9
消费品企业数字化营销及运营新策略
网站首页
|
关于我们
|
联系方式
|
使用协议
|
版权隐私
|
网站地图
|
排名推广
|
广告服务
|
积分换礼
|
网站留言
|
RSS订阅
|
违规举报
|
皖ICP备20008326号-18
(c)2008-2022 免费发布网 All Rights Reserved