手机版
二维码
购物车
(
0
)
供应
求购
公司
团购
展会
资讯
招商
品牌
人才
知道
专题
图库
视频
下载
商圈
推广
热搜:
采购方式
甲带
滤芯
带式称重给煤机
气动隔膜泵
减速机型号
无级变速机
链式给煤机
履带
减速机
首页
供应
求购
公司
团购
展会
资讯
招商
品牌
人才
知道
专题
图库
视频
下载
商圈
首页
>
资讯
>
社会热点
财务分析报告中关键指标有哪些?
日期:2025-12-01 20:14:32 来源:网络整理 作者:本站编辑
评论:0
财务分析报告中关键指标有哪些?
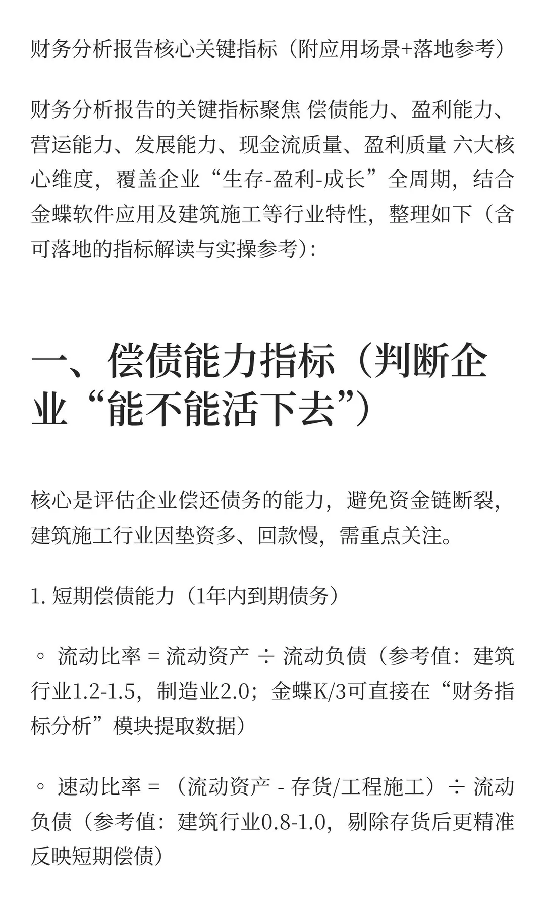
财务分析报告涵盖偿债、盈利能力、营运能力、发展能力、现金流质量、盈利质量六大核心指标,结合金蝶软件应用,提供建筑施工和制造业的实操参考,帮助企业全面评估财务健康状况。
#财务
#会计实操
#会计
#财务小知识
#财务人
#企业管理
#会计工作
#打工人
#日常
#会计工作
打赏
更多
>
同类资讯
• 半导体材料行业景气度观察:六家
0
条
相关评论
推荐图文
推荐资讯
点击排行
0
1
健康白皮书~日本池谷敏朗著《抗炎生活》
0
2
中物联发布《全球消费品供应链趋势白皮书(2026)》
0
3
全球清真产业与市场准入白皮书(2026)解读文章——清真供应链重构
0
4
变局与新生:2026年不良资产管理行业洞察与前瞻(下)
0
5
行业观察・新车型系列-瑞虎7L车型
0
6
AI行业观察:从"模型竞赛"到"生态整合"的关键转折
0
7
统考冲刺!0元领白皮书,1元升级版!
0
8
行业观察・新车型系列-智己LS8车型
0
9
沙利文发布2026中国辅助生殖白皮书:锦欣生殖,锦欣西囡西部登顶
网站首页
|
关于我们
|
联系方式
|
使用协议
|
版权隐私
|
网站地图
|
排名推广
|
广告服务
|
积分换礼
|
网站留言
|
RSS订阅
|
违规举报
|
皖ICP备20008326号-18
(c)2008-2022 免费发布网 All Rights Reserved