

















2023-2030年全球精细化工行业深度调研及战略投资分析报告精细化工相关介绍
1.1.1 精细化工的定义
精细化工是综合性较强的技术密集型工业。首先,生产过程中工艺流程长、单元反应多、
原料复杂、中间过程控制要求严格,而且应用涉及多领域、多学科的理论知识和专业技能,
其中包括多步合成,分离技术,分析测试、性能筛选、复配技术、剂型研制、商品化加工、
应用开发和技术服务等。 精细化工是当今化学工业中最具活力的新兴领域之一,是新材料的重要组成部分。 精细
化工产品种类多、附加值高、用途广、产业关联度大,直接服务于国民经济的诸多行业和高新技术产业的各个领域。大力发展精细化工已成为世界各国调整化学工业结构、提升一化学工业产业能级和扩大经济效益的战略重点。国家适时出台相关政策,构建产学研相结合的新
型技术创新组织--国家精细化工产业技术创新战略联盟,以此来促进国家精细化工产业结构
优化升级和提升行业整体竞争力。精细化工率(精细化工产值占化工总产值的比例)的高低
已经成为衡量一个国家或地区化学工业发达程度和化工科技水平高低的重要标志。
1.1.1 精细化工的定义
精细化工是综合性较强的技术密集型工业。首先,生产过程中工艺流程长、单元反应多、
原料复杂、中间过程控制要求严格,而且应用涉及多领域、多学科的理论知识和专业技能,
其中包括多步合成,分离技术,分析测试、性能筛选、复配技术、剂型研制、商品化加工、
应用开发和技术服务等。 精细化工是当今化学工业中最具活力的新兴领域之一,是新材料的重要组成部分。 精细
化工产品种类多、附加值高、用途广、产业关联度大,直接服务于国民经济的诸多行业和高新技术产业的各个领域。大力发展精细化工已成为世界各国调整化学工业结构、提升一化学工业产业能级和扩大经济效益的战略重点。国家适时出台相关政策,构建产学研相结合的新
型技术创新组织--国家精细化工产业技术创新战略联盟,以此来促进国家精细化工产业结构
优化升级和提升行业整体竞争力。精细化工率(精细化工产值占化工总产值的比例)的高低
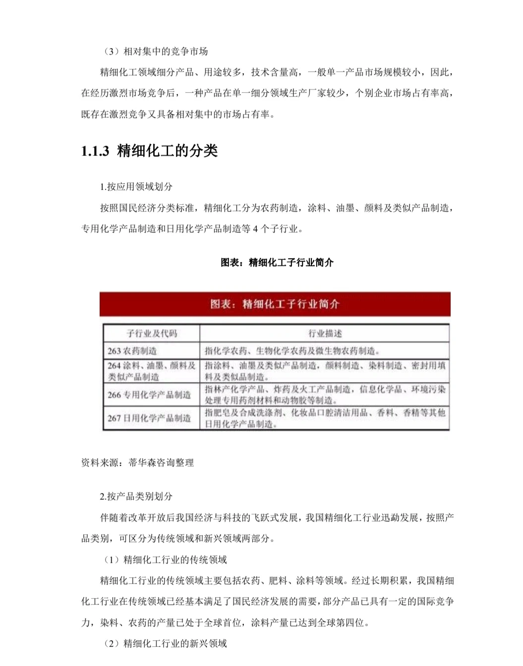
已经成为衡量一个国家或地区化学工业发达程度和化工科技水平高低的重要标志。


