








在低增长时代,营销的主题不再是扩张,而是收缩,以及更加精细和审慎。
2023年,许多人期待的报复性消费并未出现,相反,我们见证了所谓的“反向消费”,消费降级现象更加明显。
在2024年,消费趋势又将发生什么样的变化?品牌营销应该如何应对?
-
趋势一:反向消费持续
趋势二:品牌追求“抠门营销”
趋势三:头部主播退潮
趋势四:垂直、职人KOC崛起
趋势五:情绪营销红利持续
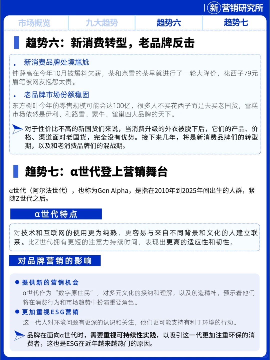
趋势六:新消费转型,老品牌反击
趋势七:α世代登上营销舞台
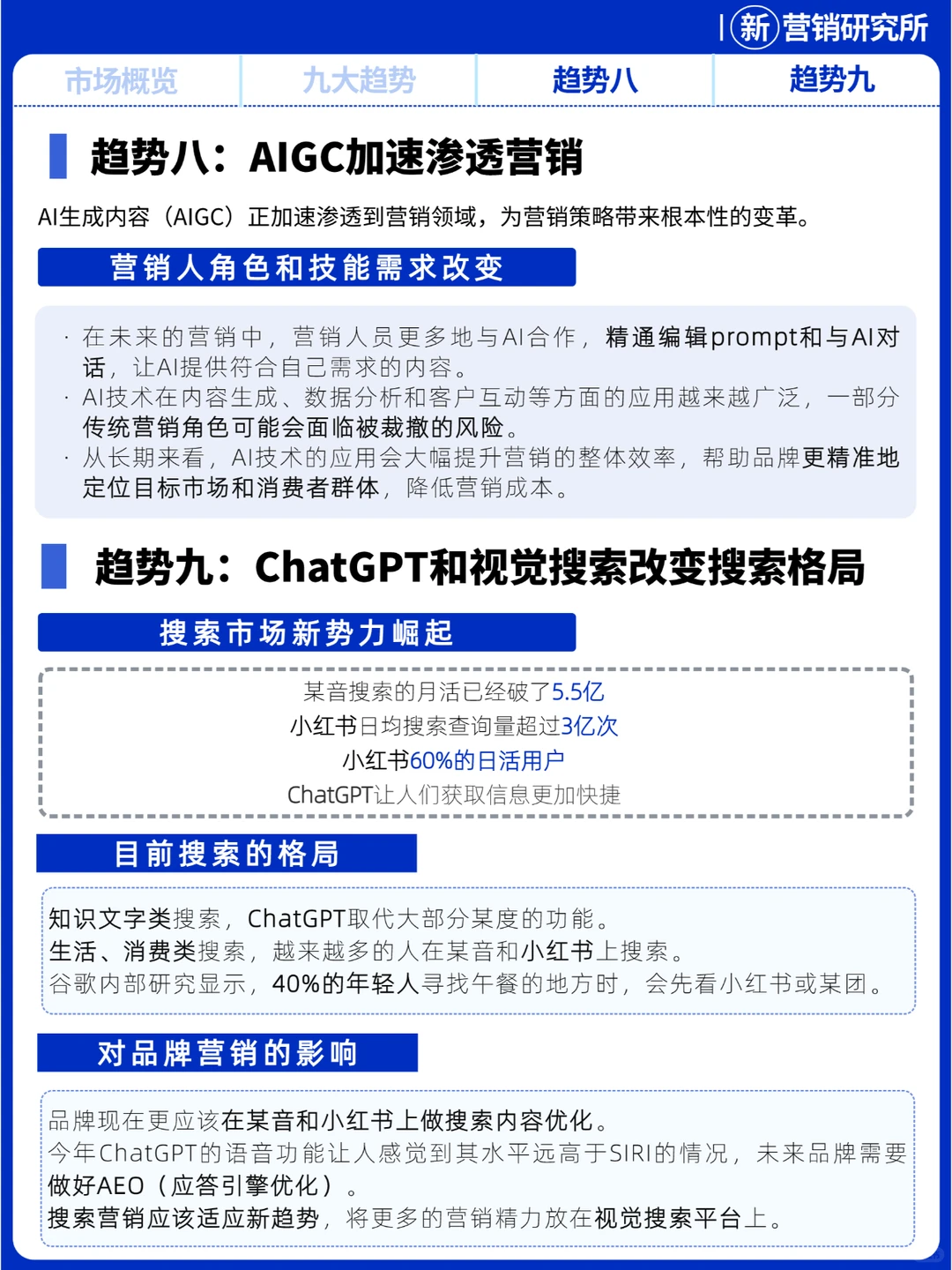
趋势八:AIGC加速渗透营销
趋势九:ChatGPT和视觉搜索改变搜索格局
-
#品牌营销 #营销趋势 #营销干货 #营销 #消费降级 #消费趋势 #品牌 #联名营销 #情绪营销 #国货 #citiwalk #特种兵旅游
2023年,许多人期待的报复性消费并未出现,相反,我们见证了所谓的“反向消费”,消费降级现象更加明显。
在2024年,消费趋势又将发生什么样的变化?品牌营销应该如何应对?
-
趋势一:反向消费持续
趋势二:品牌追求“抠门营销”
趋势三:头部主播退潮
趋势四:垂直、职人KOC崛起
趋势五:情绪营销红利持续
趋势六:新消费转型,老品牌反击
趋势七:α世代登上营销舞台
趋势八:AIGC加速渗透营销
趋势九:ChatGPT和视觉搜索改变搜索格局
-
#品牌营销 #营销趋势 #营销干货 #营销 #消费降级 #消费趋势 #品牌 #联名营销 #情绪营销 #国货 #citiwalk #特种兵旅游


