






?【5G融媒体,让传播更智能】
5G技术推动媒体融合,带来新变革。5G网络升级,让超高清直播、远程协作更流畅,助力媒体提质增效。AI与5G结合,实现内容自动化生成,提升生产效率。
?【技术创新赋能内容生产】
AI技术助力媒体智能化生产,从文本到视频都能自动生成,还能推理创新。虚拟数字人广泛应用,降低人力成本,提升信息触达效率。媒体基于AI技术,生成符合行业特性内容,如文旅宣传片。
?【地方实践展现特色】
省级媒体拓展区域服务,如河南广播电视台构建智媒生态。地市级媒体深化基层赋能,像张家口日报社整合资源,构建全媒体矩阵。各地积极探索“内容+产业”模式,推动文旅产业发展。
?【5G网络规模领先】
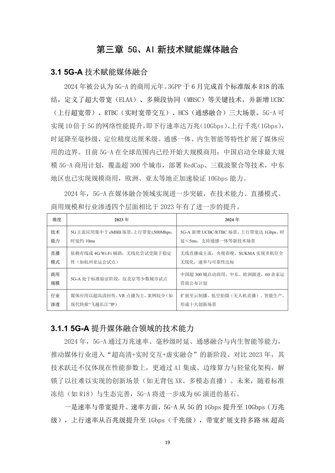
我国5G网络建设全球领先,基站数量多,覆盖广。5G用户数量持续增长,5G套餐用户也不断增加。5G应用不断丰富,从个人应用到工业互联网,推动各领域发展。
#5G #融媒 #融媒体 #5G应用 #应用研究 #行业研究 #行业报告 #行业分析 #研究报告 #行业分析报告
5G技术推动媒体融合,带来新变革。5G网络升级,让超高清直播、远程协作更流畅,助力媒体提质增效。AI与5G结合,实现内容自动化生成,提升生产效率。
?【技术创新赋能内容生产】
AI技术助力媒体智能化生产,从文本到视频都能自动生成,还能推理创新。虚拟数字人广泛应用,降低人力成本,提升信息触达效率。媒体基于AI技术,生成符合行业特性内容,如文旅宣传片。
?【地方实践展现特色】
省级媒体拓展区域服务,如河南广播电视台构建智媒生态。地市级媒体深化基层赋能,像张家口日报社整合资源,构建全媒体矩阵。各地积极探索“内容+产业”模式,推动文旅产业发展。
?【5G网络规模领先】
我国5G网络建设全球领先,基站数量多,覆盖广。5G用户数量持续增长,5G套餐用户也不断增加。5G应用不断丰富,从个人应用到工业互联网,推动各领域发展。
#5G #融媒 #融媒体 #5G应用 #应用研究 #行业研究 #行业报告 #行业分析 #研究报告 #行业分析报告


