




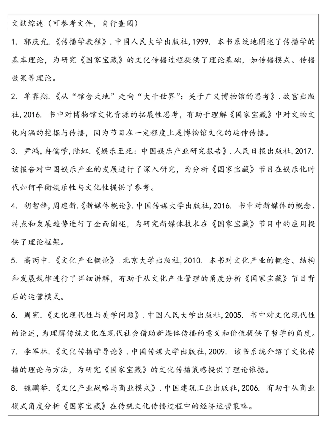
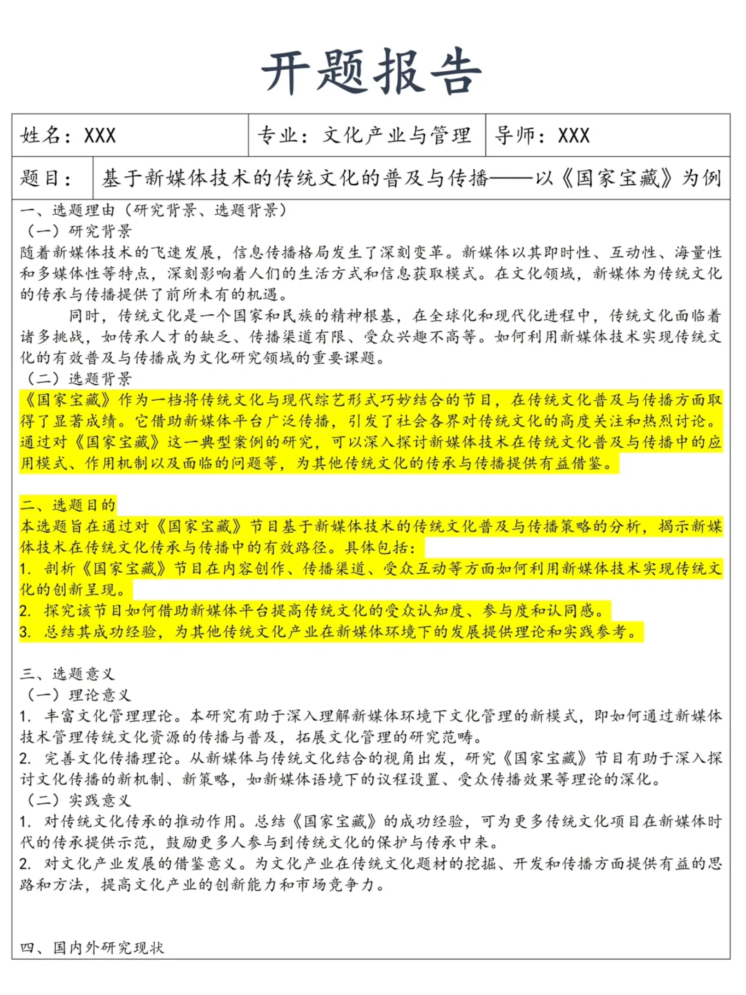
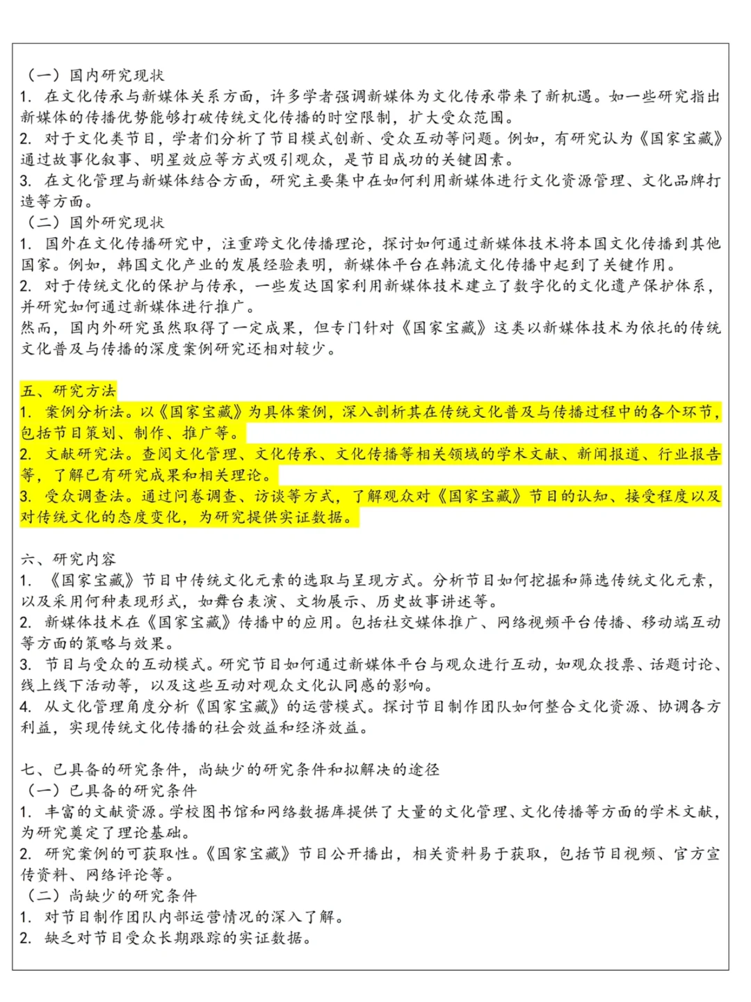
?文化产业与管理开题报告?:新媒体技术下的传统文化普及与传播——以《国家宝藏》为例
? 开题背景
随着科技的飞速发展和全球化的推进,文化传播的方式和手段日益多样化。中华传统文化底蕴深厚、内涵丰富,然而在现代社会中,如何创新传播方式,使其焕发新的活力,成为当前亟待研究的课题。特别是新媒体的兴起,为传统文化的普及与传播提供了全新的平台和可能。
? 案例选择:《国家宝藏》
《国家宝藏》作为一档大型文博探索类节目,自2017年首播以来,便以其独特的创意和深刻的内涵,迅速走红并引发了一股文博热潮。该节目通过情景再现、专家解读、明星表演等多种方式,向观众展示了国家一级文物背后的故事和历史意义,极大地提升了观众的参与度和兴趣。
? 新媒体技术的运用
虚拟现实与增强现实:节目运用了虚拟现实(VR)和增强现实(AR)技术,使观众能够身临其境地感受文物的历史背景和艺术魅力,极大地提高了观众的体验。
互动平台:利用官方网站、社交媒体等新媒体平台,节目实现了与观众的实时互动,观众可以在平台上发表观点、分享感受,形成了一种“滚雪球”式的传播效应。
多语种版本:节目推出了多种语言版本,并在海外发行,进一步扩大了传统文化的国际影响力。
? 研究意义
文化传承:通过新媒体技术,传统文化得以更加生动、直观地展示给观众,有助于提升观众对传统文化的认识和认同感,推动文化的传承与发展。
文化产业创新:以《国家宝藏》为代表的节目,通过创新传播方式,成功孵化出了多个衍生IP,为文化产业的发展提供了新的思路和模式。
国际传播:节目的海外发行和多语种版本,有助于提升中华传统文化的国际影响力,促进文化交流与互鉴。
#文化产业管理 #文化产业管理专业 #大四 #开题报告 #论文 #不懂就问有问必答 #本科毕业论文 #本科毕业论文开题报告 #求小红书爸爸给我流量
? 开题背景
随着科技的飞速发展和全球化的推进,文化传播的方式和手段日益多样化。中华传统文化底蕴深厚、内涵丰富,然而在现代社会中,如何创新传播方式,使其焕发新的活力,成为当前亟待研究的课题。特别是新媒体的兴起,为传统文化的普及与传播提供了全新的平台和可能。
? 案例选择:《国家宝藏》
《国家宝藏》作为一档大型文博探索类节目,自2017年首播以来,便以其独特的创意和深刻的内涵,迅速走红并引发了一股文博热潮。该节目通过情景再现、专家解读、明星表演等多种方式,向观众展示了国家一级文物背后的故事和历史意义,极大地提升了观众的参与度和兴趣。
? 新媒体技术的运用
虚拟现实与增强现实:节目运用了虚拟现实(VR)和增强现实(AR)技术,使观众能够身临其境地感受文物的历史背景和艺术魅力,极大地提高了观众的体验。
互动平台:利用官方网站、社交媒体等新媒体平台,节目实现了与观众的实时互动,观众可以在平台上发表观点、分享感受,形成了一种“滚雪球”式的传播效应。
多语种版本:节目推出了多种语言版本,并在海外发行,进一步扩大了传统文化的国际影响力。
? 研究意义
文化传承:通过新媒体技术,传统文化得以更加生动、直观地展示给观众,有助于提升观众对传统文化的认识和认同感,推动文化的传承与发展。
文化产业创新:以《国家宝藏》为代表的节目,通过创新传播方式,成功孵化出了多个衍生IP,为文化产业的发展提供了新的思路和模式。
国际传播:节目的海外发行和多语种版本,有助于提升中华传统文化的国际影响力,促进文化交流与互鉴。
#文化产业管理 #文化产业管理专业 #大四 #开题报告 #论文 #不懂就问有问必答 #本科毕业论文 #本科毕业论文开题报告 #求小红书爸爸给我流量


