















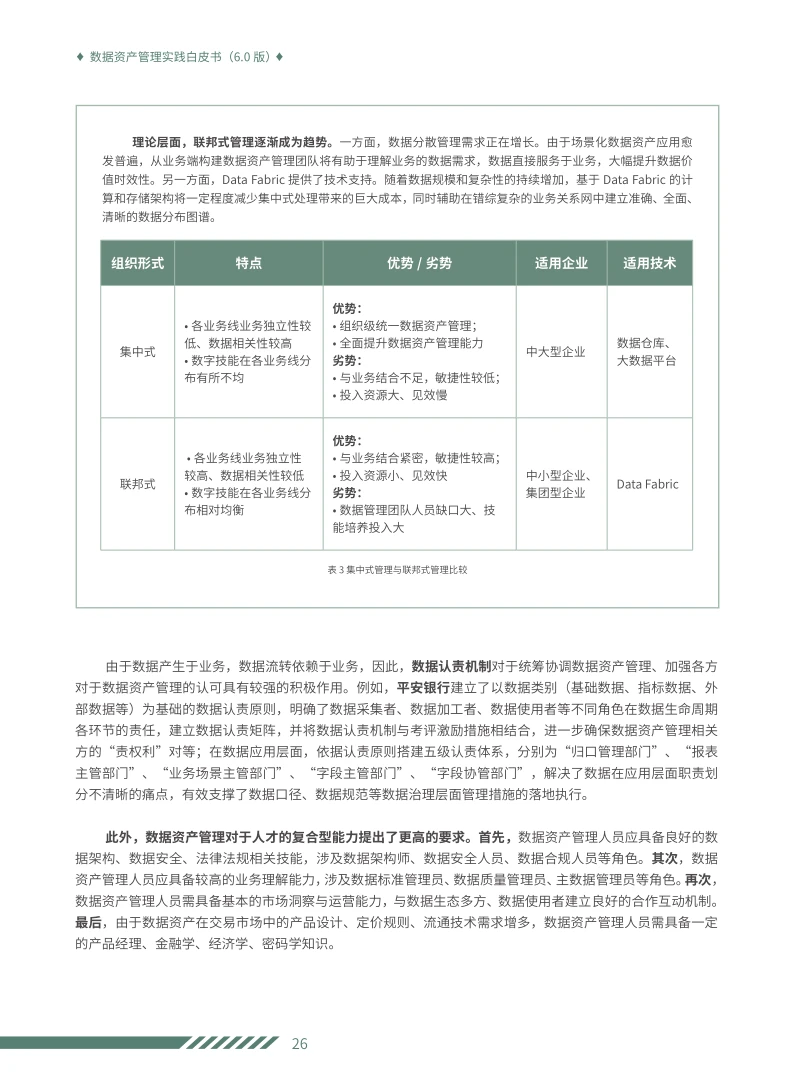
报告指出,数据资产管理包括数据资源化和数据资产化两个核心过程,旨在构建有效的数据资产管理体系,提升数据质量,保障数据安全,并丰富数据资产应用场景,建立数据资产生态,持续运营数据资产,以凸显其业务、经济和社会价值。
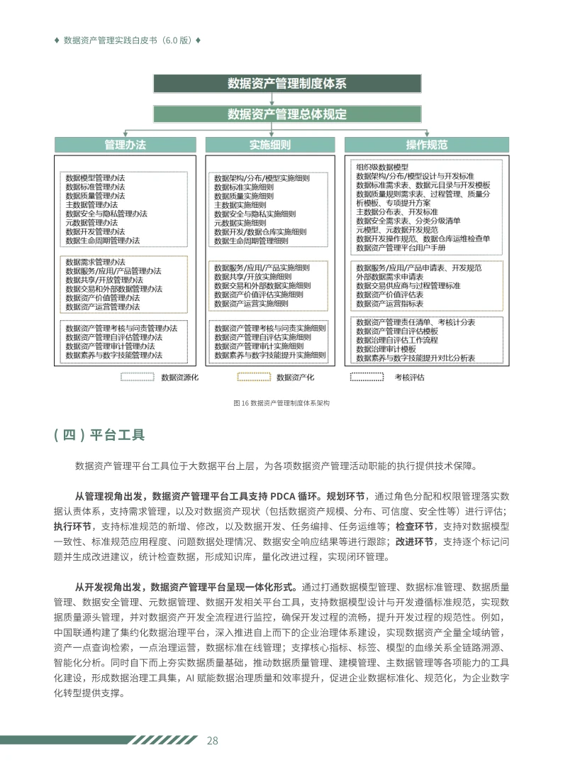
白皮书详细阐述了数据资产管理的概述、活动职能、保障措施、实践步骤以及发展趋势。其中,数据资产管理活动职能包括数据模型管理、数据标准管理、数据质量管理、主数据管理、数据安全管理等多个方面。同时,报告还提出了数据资产管理的保障措施,如战略管理、组织架构、制度体系、平台工具和长效机制等。
在实践步骤方面,白皮书提出了统筹规划、管理实施、稽核检查和资产运营等四个阶段,以指导企业和机构有效实施数据资产管理。此外,报告还展望了数据资产管理的发展趋势,包括管理理念、组织形态、管理方式、技术架构、管理手段、运营模式和数据安全等方面的变革。
总之,《数据资产管理实践白皮书(6.0版)》为政府机构与企事业单位提供了数据资产管理的全面指导和参考,有助于激发组织数据要素活力,加速数据价值释放,推动数据要素流通和市场化进程。#数据资产管理师 #数据资产管理体系 #数据资产入表 #数据要素市场化 #数据要素X
白皮书详细阐述了数据资产管理的概述、活动职能、保障措施、实践步骤以及发展趋势。其中,数据资产管理活动职能包括数据模型管理、数据标准管理、数据质量管理、主数据管理、数据安全管理等多个方面。同时,报告还提出了数据资产管理的保障措施,如战略管理、组织架构、制度体系、平台工具和长效机制等。
在实践步骤方面,白皮书提出了统筹规划、管理实施、稽核检查和资产运营等四个阶段,以指导企业和机构有效实施数据资产管理。此外,报告还展望了数据资产管理的发展趋势,包括管理理念、组织形态、管理方式、技术架构、管理手段、运营模式和数据安全等方面的变革。
总之,《数据资产管理实践白皮书(6.0版)》为政府机构与企事业单位提供了数据资产管理的全面指导和参考,有助于激发组织数据要素活力,加速数据价值释放,推动数据要素流通和市场化进程。#数据资产管理师 #数据资产管理体系 #数据资产入表 #数据要素市场化 #数据要素X


