手机版
二维码
购物车
(
0
)
供应
求购
公司
团购
展会
资讯
招商
品牌
人才
知道
专题
图库
视频
下载
商圈
推广
热搜:
采购方式
滤芯
甲带
带式称重给煤机
气动隔膜泵
减速机型号
无级变速机
链式给煤机
履带
减速机
首页
供应
求购
公司
团购
展会
资讯
招商
品牌
人才
知道
专题
图库
视频
下载
商圈
首页
>
资讯
>
社会热点
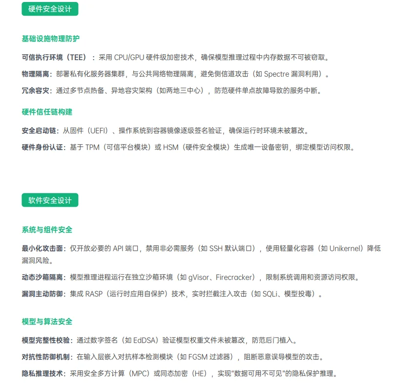
2025私域大模型部署白皮书
日期:2025-12-01 13:36:01 来源:网络整理 作者:本站编辑
评论:0
2025私域大模型部署白皮书
#干货分享
2025私域大模型部署白皮书
打赏
更多
>
同类资讯
• 《三元五维:文明级AI底层框架》白
0
条
相关评论
推荐图文
推荐资讯
点击排行
0
1
藏不住了!135页完整版《中药催财白皮书》曝光,残缺版根本比不了
0
2
腾讯AI协同办公前沿实践白皮书-36页
0
3
CATTI白皮书2026(热点素材跟练202)
0
4
覆铜板树脂产业深度报告:AI算力驱动下的高频高速树脂革命
0
5
陈茶哲学全球传播白皮书:以规则、共生与理性重构跨文明对话叙事
0
6
北建大2027届毕业规划动员季之行业早洞察
0
7
火山方舟大模型服务安全白皮书2025-60页(附下载)
0
8
2026中国新酒饮产业白皮书:读懂第三次消费浪潮风口密码
0
9
中国高精定位服务产业白皮书
网站首页
|
关于我们
|
联系方式
|
使用协议
|
版权隐私
|
网站地图
|
排名推广
|
广告服务
|
积分换礼
|
网站留言
|
RSS订阅
|
违规举报
|
皖ICP备20008326号-18
(c)2008-2022 免费发布网 All Rights Reserved