












“我们让共同生活的城市变得更美好”
据日经网报道,罗森预计7月24日退市,由上市公司转变为非上市公司,罗森股票不再进行公开交易,这标志着罗森将开启一段全新的旅程。
根据中国连锁经营协会发布的《2023中国便利店TOP100》显示,罗森以6300家门店总数位列中国便利店第五名,领先于711(位列第7)、全家(位列第11),仅落后于美宜佳、易捷、昆仑好客和天福,是唯一一个进入前五的外资品牌。
本期,全域增长带大家一起了解罗森便利店的品牌发展之路。
?-框架-
全域品牌战略
1.1 品牌定位
1.2 品牌发展
1.3 品牌理念
1.4 品牌策略
1.5 品牌愿景
1.6 品类赋能
1.7 用户定位
全域获客体系
2.1 产品获客
2.2 内容获客
2.3 矩阵获客
全域销售体系
3.1 加盟模式
私域用户体系
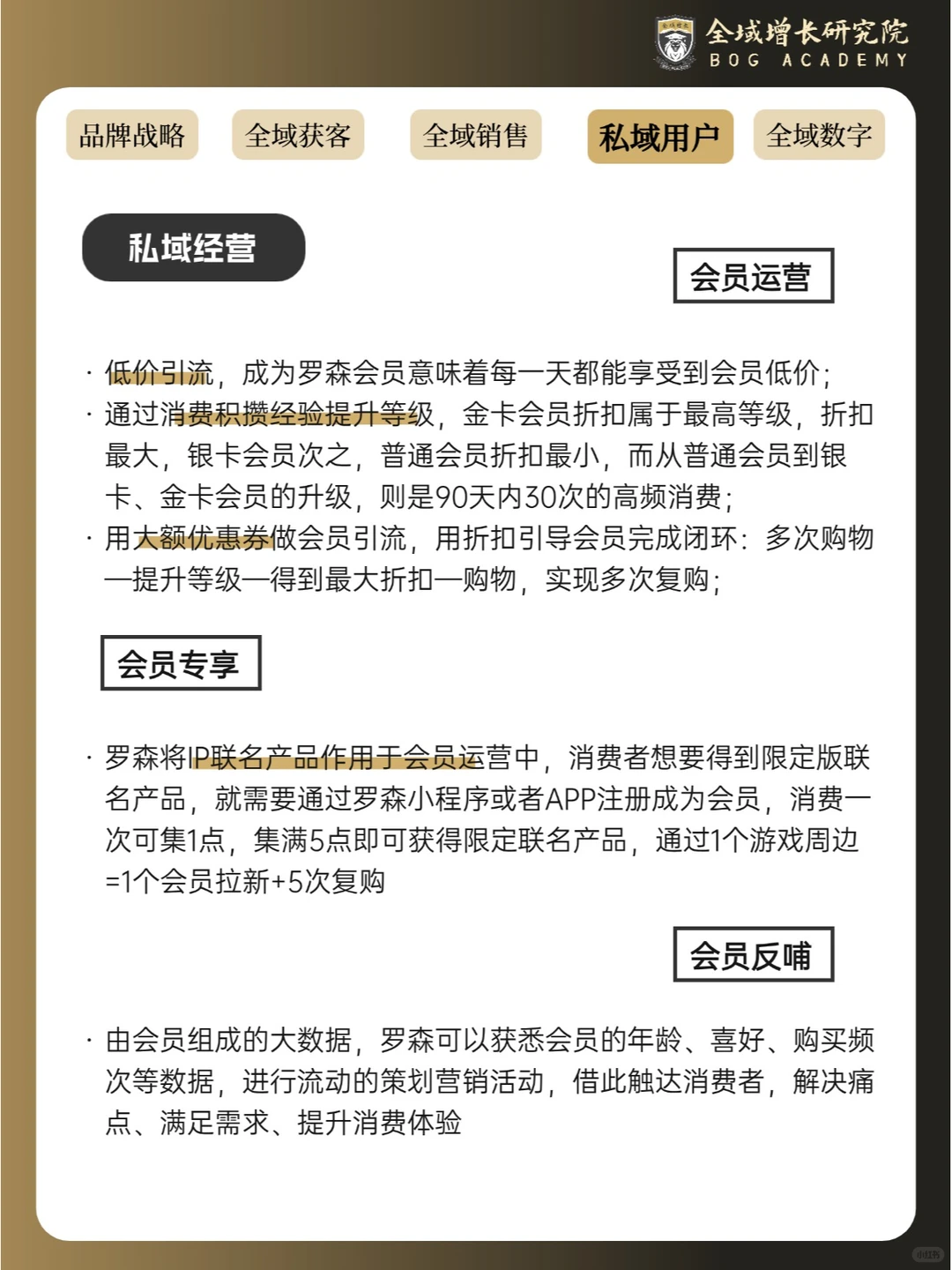
4.1 私域经营
#罗森便利店 #罗森 #便利店 #营销 #品牌 #干货分享 #品牌营销 #商业模式 #全域案例拆解大礼包[PK]#
据日经网报道,罗森预计7月24日退市,由上市公司转变为非上市公司,罗森股票不再进行公开交易,这标志着罗森将开启一段全新的旅程。
根据中国连锁经营协会发布的《2023中国便利店TOP100》显示,罗森以6300家门店总数位列中国便利店第五名,领先于711(位列第7)、全家(位列第11),仅落后于美宜佳、易捷、昆仑好客和天福,是唯一一个进入前五的外资品牌。
本期,全域增长带大家一起了解罗森便利店的品牌发展之路。
?-框架-
全域品牌战略
1.1 品牌定位
1.2 品牌发展
1.3 品牌理念
1.4 品牌策略
1.5 品牌愿景
1.6 品类赋能
1.7 用户定位
全域获客体系
2.1 产品获客
2.2 内容获客
2.3 矩阵获客
全域销售体系
3.1 加盟模式
私域用户体系
4.1 私域经营
#罗森便利店 #罗森 #便利店 #营销 #品牌 #干货分享 #品牌营销 #商业模式 #全域案例拆解大礼包[PK]#


