



简介版速览:(详细的放在图上啦)
肖八一
T15:九三阅只主题
T16:上吉峰会全球治理基本路径
T32:十五五经济社会发展
T33:全球治理倡议
-
肖八二
T15.二十届四中全会重要成果
T16.二战胜利成果集中体现
T24、内卷式竞争
T32.台湾光复纪念日
T33.上海精神
-
肖八三
T15.\"十五五\"看眼点
T16、中亚峰会
T32、反法西斯胜利80周年目的
T33.全球发展倡议高级别会议
-
肖八四
T15.中央一号文件
T16.中央周边会议
T25.投资于人
T32、海南自贸港
T33.联合国气候变化峰会
-
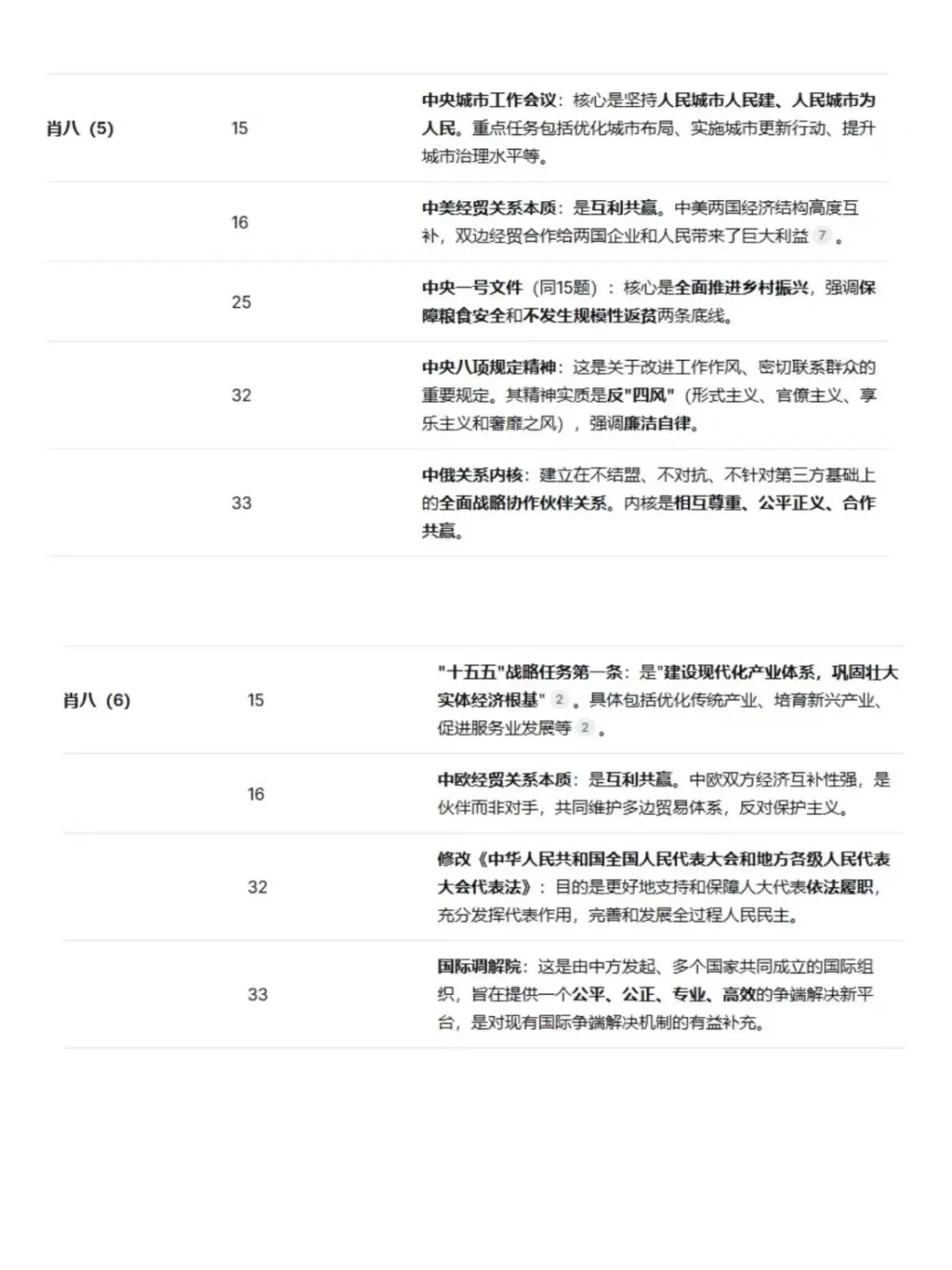
肖八五
T15.中央城市工作会议
T16.中美经贸关系本质
T25.中央一号文件
T32.中央八项规定精神
T33、中俄关系内核
-
肖八六
T15.十五五战略爷第一条
T16、中欧经贸关系本质
T32.修改代表法
T33.国际调解院
-
肖八七
T15.扩大开放重点
T16.巴勒斯坦\"两国方案”
T32.中华全国总工会100周年项中美会晤
-
肖八八
T15.新疆工作总目标
T16.中拉鲜明底色
T25.风腐同查同治
T33.中美经贸白皮书
#考研政治 #肖四肖八 #时政
肖八一
T15:九三阅只主题
T16:上吉峰会全球治理基本路径
T32:十五五经济社会发展
T33:全球治理倡议
-
肖八二
T15.二十届四中全会重要成果
T16.二战胜利成果集中体现
T24、内卷式竞争
T32.台湾光复纪念日
T33.上海精神
-
肖八三
T15.\"十五五\"看眼点
T16、中亚峰会
T32、反法西斯胜利80周年目的
T33.全球发展倡议高级别会议
-
肖八四
T15.中央一号文件
T16.中央周边会议
T25.投资于人
T32、海南自贸港
T33.联合国气候变化峰会
-
肖八五
T15.中央城市工作会议
T16.中美经贸关系本质
T25.中央一号文件
T32.中央八项规定精神
T33、中俄关系内核
-
肖八六
T15.十五五战略爷第一条
T16、中欧经贸关系本质
T32.修改代表法
T33.国际调解院
-
肖八七
T15.扩大开放重点
T16.巴勒斯坦\"两国方案”
T32.中华全国总工会100周年项中美会晤
-
肖八八
T15.新疆工作总目标
T16.中拉鲜明底色
T25.风腐同查同治
T33.中美经贸白皮书
#考研政治 #肖四肖八 #时政


