
















一个拥有百年历史的品牌,一旦开始拥抱年轻化,其文化和产品底蕴所透射出的品牌感染力是震撼的... 好看到9图放不下。期待北京的雪,到北海公园看雪、品茶、尝点心。
仿膳茶社自诞生以来,一直肩负着清宫饮食文化传承的使命和责任,以\"食不厌精,脍不厌细\"的态度,为当下的消费者提供正宗的清宫茶点产品,从产品到体验拓宽文化传播半径,向用户传递展示宫廷文化的魅力,使得宫廷文化重焕生机,打造中国北京北海文化符号和文化窗口。
?通过对市场和消费的研究调研发现:
1️⃣消费者对老字号品牌有认知基础,对其产品品质和品牌价值有更高的认同度。
2️⃣中式糕点品牌同质化严重,使得背后的文化价值被分散弱化,没有一个代表品牌能把正统的宫廷糕点的标准和文化讲清楚。
3️⃣国民文化自信,年轻消费者成为中式糕点的消费主力军,文化消费体验与产品的品质口味同样重要。
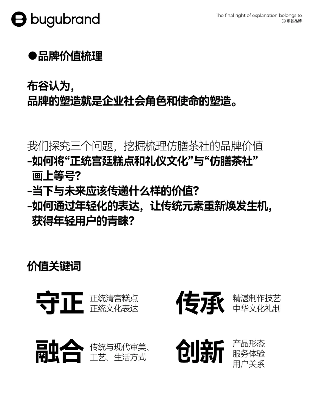
?布谷认为,
品牌的塑造就是企业社会角色和使命的塑造。
?我们探究三个问题,挖掘梳理仿膳茶社的品牌价值
-如何将“正统宫廷糕点和礼仪文化”与“仿膳茶社”画上等号?
-当下与未来应该传递什么样的价值?
-如何通过年轻化的表达,让传统元素重新焕发生机,获得年轻用户的青睐?
?品牌定位
▪️传统与现代、文化与美食的载体,以正统清宫糕点为核心的文化传播品牌。
仿膳茶社坚持守正创新,传承中国宫廷糕点正统制作技艺和文化精髓,结合现代用户生活需求与生活方式,诠释历史经典的时代新生。
?Slogan
▪️御膳传承 宫廷糕点
值得信赖的百年中华老字号品牌,通过守正、传承、创新、融合的方式“从宫廷到民间”还原正统宫廷糕点与文化,从产品、环境和体验不同触点,满足消费者对中华传统文化的体验需求。
?品牌视觉
▪️不刻意做设计,而是还原宫廷本真
探访清宫古迹、古籍等,全方位挖掘正统清宫文化礼制,从建筑、起舞、织物、文献搜寻与糕点文化相关的元素,结合当下的消费者需求,将这些经典元素运用到视觉设计中,打造符合品牌定位的视觉体系,让传统品牌焕发新的生机。
#仿膳茶社点心 #仿膳饭庄99周年 #仿膳茶社 #布谷品牌 #布谷品牌案例 #布谷品牌 #老字号设计 #中式点心 #中式点心包装 #新中式包装
仿膳茶社自诞生以来,一直肩负着清宫饮食文化传承的使命和责任,以\"食不厌精,脍不厌细\"的态度,为当下的消费者提供正宗的清宫茶点产品,从产品到体验拓宽文化传播半径,向用户传递展示宫廷文化的魅力,使得宫廷文化重焕生机,打造中国北京北海文化符号和文化窗口。
?通过对市场和消费的研究调研发现:
1️⃣消费者对老字号品牌有认知基础,对其产品品质和品牌价值有更高的认同度。
2️⃣中式糕点品牌同质化严重,使得背后的文化价值被分散弱化,没有一个代表品牌能把正统的宫廷糕点的标准和文化讲清楚。
3️⃣国民文化自信,年轻消费者成为中式糕点的消费主力军,文化消费体验与产品的品质口味同样重要。
?布谷认为,
品牌的塑造就是企业社会角色和使命的塑造。
?我们探究三个问题,挖掘梳理仿膳茶社的品牌价值
-如何将“正统宫廷糕点和礼仪文化”与“仿膳茶社”画上等号?
-当下与未来应该传递什么样的价值?
-如何通过年轻化的表达,让传统元素重新焕发生机,获得年轻用户的青睐?
?品牌定位
▪️传统与现代、文化与美食的载体,以正统清宫糕点为核心的文化传播品牌。
仿膳茶社坚持守正创新,传承中国宫廷糕点正统制作技艺和文化精髓,结合现代用户生活需求与生活方式,诠释历史经典的时代新生。
?Slogan
▪️御膳传承 宫廷糕点
值得信赖的百年中华老字号品牌,通过守正、传承、创新、融合的方式“从宫廷到民间”还原正统宫廷糕点与文化,从产品、环境和体验不同触点,满足消费者对中华传统文化的体验需求。
?品牌视觉
▪️不刻意做设计,而是还原宫廷本真
探访清宫古迹、古籍等,全方位挖掘正统清宫文化礼制,从建筑、起舞、织物、文献搜寻与糕点文化相关的元素,结合当下的消费者需求,将这些经典元素运用到视觉设计中,打造符合品牌定位的视觉体系,让传统品牌焕发新的生机。
#仿膳茶社点心 #仿膳饭庄99周年 #仿膳茶社 #布谷品牌 #布谷品牌案例 #布谷品牌 #老字号设计 #中式点心 #中式点心包装 #新中式包装


