

















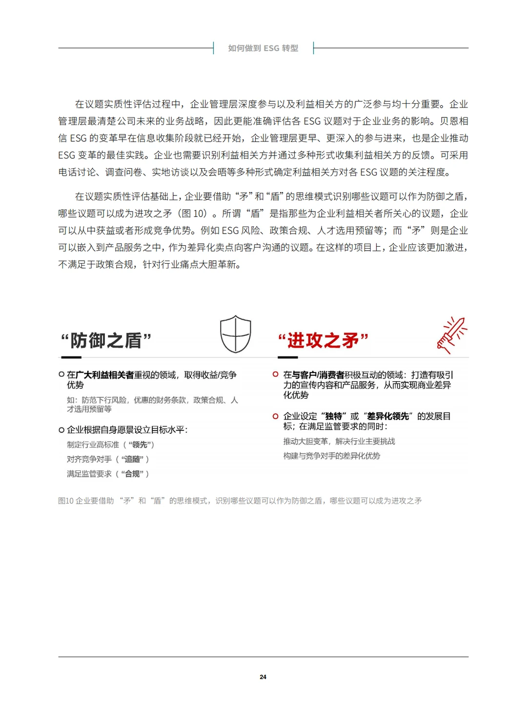
《中国企业ESG战略与实践白皮书》报告探讨了在中国企业中的应用现状和未来发展趋势。主要内容如下:1、中国企业ESG现状:中国企业普遍重视ESG,并将其纳入未来战略议题。ESG信息披露企业显著增加,但与全球领先水平仍存在差距。企业关注领域日趋多元,涵盖环境、社会和治理各个方面。越来越多的企业设立专门部门推动ESG工作。2、中国企业ESG挑战:内部对ESG的认知尚未统一,管理层对ESG的重要性存在争论。业务战略与ESG战略尚未融合,部分企业认为ESG会牺牲利润。ESG工作缺乏体系保障,容易成为单一部门的事情。缺乏统一的披露体系,评级机构差异化大,导致企业无所适从。3、ESG转型路径:(1)厘清ESG与业务的关系,明确ESG定位,分为合规止损、间接促进业务增长、直接促进业务增长和企业穿越长周期的保障四种类型。(2)制定ESG战略,包括优选ESG议题、制定目标并细化举措。调整业务模式,将ESG理念融入研发、采购、生产、物流、销售和产品回收等环节。(3)完善组织保障,包括组织架构、治理架构、考核激励体系、管理流程、人才和文化、系统工具等方面。(4)坚持长期主义,将ESG融入战略和运营之中,才能真正树立企业的核心竞争力


