



很多同学找好了实习单位,却卡在学校审批这一关,白白错失心仪的实习机会。
问题出在哪?80%的同学都栽在《自主实习单位考察评估报告》上。
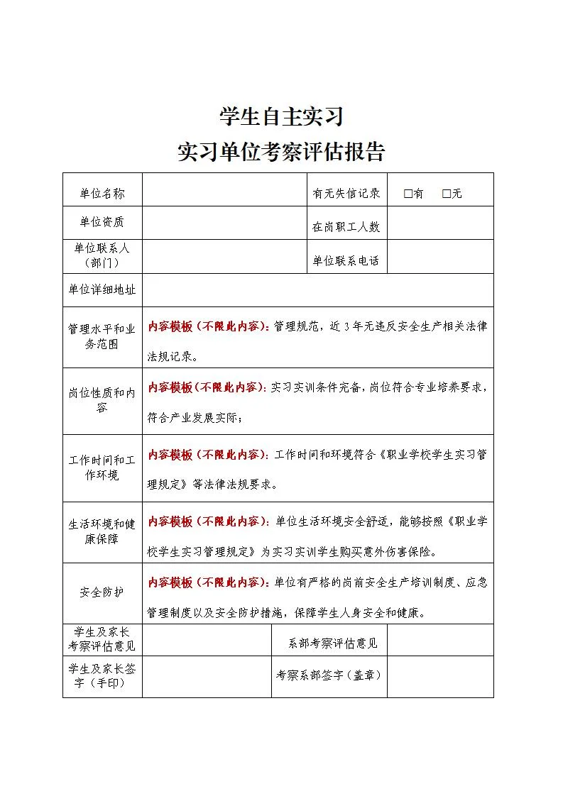
这份看似普通的表格,其实是你自主实习申请的\"关键审批文件\"。学校审批老师翻开你的申请材料,第一眼看的就是它。填得不合格,后面的材料再好也白搭。
⚠️ 记住:这不是一份简单的表格,而是你向学校证明\"这家单位靠谱\"的核心凭证。
为什么这份报告这么重要?
1️⃣ 决定审批结果
这是学校判断实习单位是否符合《职业学校学生实习管理规定》的唯一依据。没有它,或填写不规范,申请直接驳回。
2️⃣ 关系实习合法性
学校需要这份报告来履行监管责任。缺少它,你的实习就是\"黑户\",出了问题不负责。
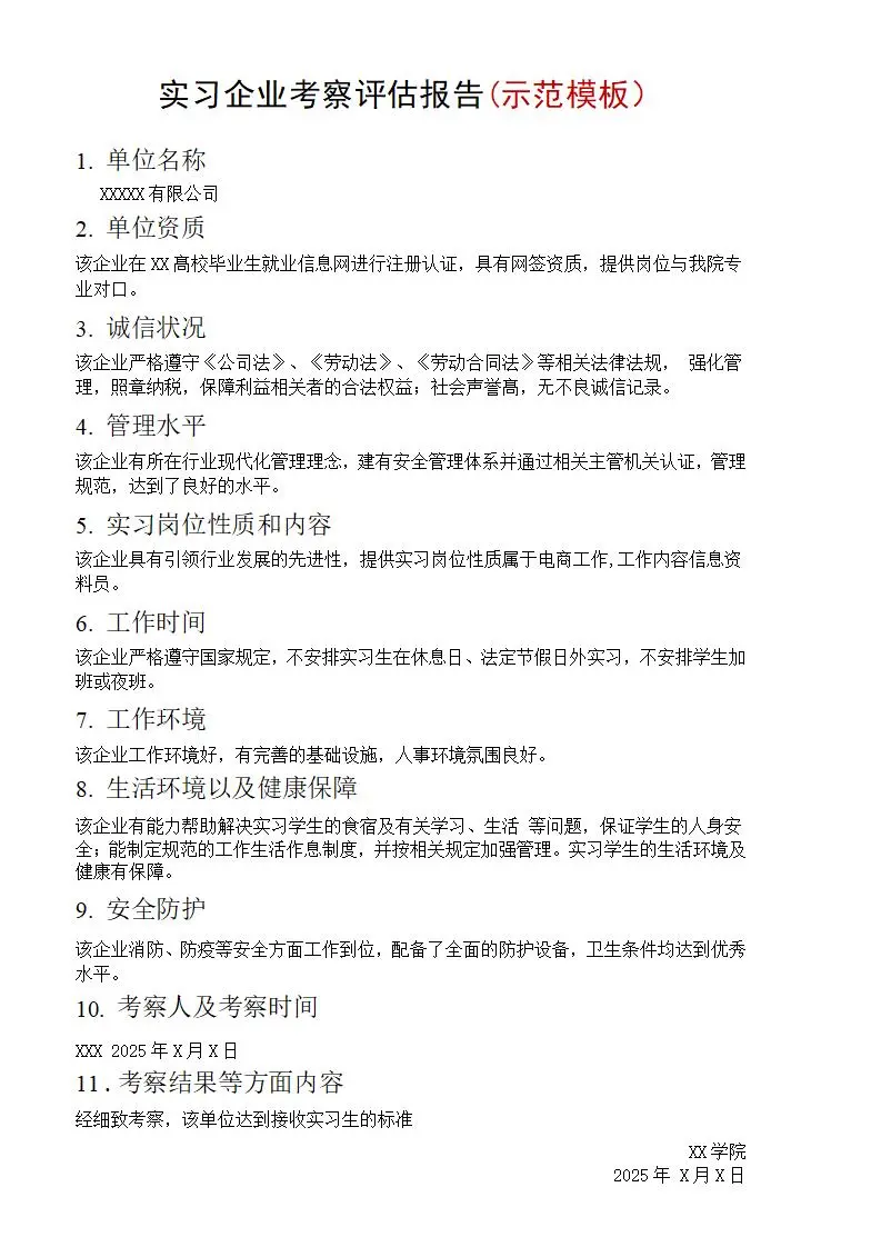
五大维度填写攻略(划重点!)
第一维度:管理水平和业务范围
❌ 错误示范:\"公司很正规,管理很好\"
✅ 正确填法:\"该公司成立于20XX年,注册资本XXX万,主营XXX业务,拥有员工XX人,已通过ISO质量管理体系认证,无失信记录\"
第二维度:岗位性质和内容
❌ 错误示范:\"做运营相关工作\"
✅ 正确填法:\"新媒体运营岗,负责公众号日常内容策划与发布、数据分析、用户互动,与我的市场营销专业课程高度匹配,能够将课堂所学的营销理论运用到实践中\"
第三维度:工作时间和环境
❌ 错误示范:\"正常上下班\"
✅ 正确填法:\"每日工作8小时(9:00-18:00,午休1小时),每周工作5天,符合劳动法规定。办公环境位于XX写字楼,配备空调、饮水机等基础设施\"
第四维度:生活环境和健康保障
❌ 错误示范:\"包吃包住\"
✅ 正确填法:\"公司提供员工宿舍(X人间,独立卫浴),距离工作地点XX公里;设有员工食堂,一日三餐;承诺为实习生购买意外伤害保险\"
第五维度:安全防护
❌ 错误示范:\"很安全\"
✅ 正确填法:\"入职前进行一周岗前安全培训,签订实习安全协议;工作场所配备消防设施、安全通道标识清晰;建立实习生安全管理制度,配备专门指导老师\"
三个致命细节(90%的同学都忽略)
? 家长签字:必须是手写签名,打印无效。很多同学因为这个被打回重填。
? 单位盖章:必须是公司公章或人力资源部章,部门章不行。提前和HR确认好。
? 时间逻辑:考察日期必须早于申请日期。别穿越时空,老师会看出来的。
收藏这篇笔记,填报告时对照着来,一次过审! #实习单位考察报告 #自主实习 #大学生实习 #实习考察报告怎么写 #实习 #实习证明 #毕业实习
问题出在哪?80%的同学都栽在《自主实习单位考察评估报告》上。
这份看似普通的表格,其实是你自主实习申请的\"关键审批文件\"。学校审批老师翻开你的申请材料,第一眼看的就是它。填得不合格,后面的材料再好也白搭。
⚠️ 记住:这不是一份简单的表格,而是你向学校证明\"这家单位靠谱\"的核心凭证。
为什么这份报告这么重要?
1️⃣ 决定审批结果
这是学校判断实习单位是否符合《职业学校学生实习管理规定》的唯一依据。没有它,或填写不规范,申请直接驳回。
2️⃣ 关系实习合法性
学校需要这份报告来履行监管责任。缺少它,你的实习就是\"黑户\",出了问题不负责。
五大维度填写攻略(划重点!)
第一维度:管理水平和业务范围
❌ 错误示范:\"公司很正规,管理很好\"
✅ 正确填法:\"该公司成立于20XX年,注册资本XXX万,主营XXX业务,拥有员工XX人,已通过ISO质量管理体系认证,无失信记录\"
第二维度:岗位性质和内容
❌ 错误示范:\"做运营相关工作\"
✅ 正确填法:\"新媒体运营岗,负责公众号日常内容策划与发布、数据分析、用户互动,与我的市场营销专业课程高度匹配,能够将课堂所学的营销理论运用到实践中\"
第三维度:工作时间和环境
❌ 错误示范:\"正常上下班\"
✅ 正确填法:\"每日工作8小时(9:00-18:00,午休1小时),每周工作5天,符合劳动法规定。办公环境位于XX写字楼,配备空调、饮水机等基础设施\"
第四维度:生活环境和健康保障
❌ 错误示范:\"包吃包住\"
✅ 正确填法:\"公司提供员工宿舍(X人间,独立卫浴),距离工作地点XX公里;设有员工食堂,一日三餐;承诺为实习生购买意外伤害保险\"
第五维度:安全防护
❌ 错误示范:\"很安全\"
✅ 正确填法:\"入职前进行一周岗前安全培训,签订实习安全协议;工作场所配备消防设施、安全通道标识清晰;建立实习生安全管理制度,配备专门指导老师\"
三个致命细节(90%的同学都忽略)
? 家长签字:必须是手写签名,打印无效。很多同学因为这个被打回重填。
? 单位盖章:必须是公司公章或人力资源部章,部门章不行。提前和HR确认好。
? 时间逻辑:考察日期必须早于申请日期。别穿越时空,老师会看出来的。
收藏这篇笔记,填报告时对照着来,一次过审! #实习单位考察报告 #自主实习 #大学生实习 #实习考察报告怎么写 #实习 #实习证明 #毕业实习


