手机版
二维码
购物车
(
0
)
供应
求购
公司
团购
展会
资讯
招商
品牌
人才
知道
专题
图库
视频
下载
商圈
推广
热搜:
采购方式
甲带
滤芯
带式称重给煤机
气动隔膜泵
减速机型号
无级变速机
链式给煤机
履带
减速机
首页
供应
求购
公司
团购
展会
资讯
招商
品牌
人才
知道
专题
图库
视频
下载
商圈
首页
>
资讯
>
展会资讯
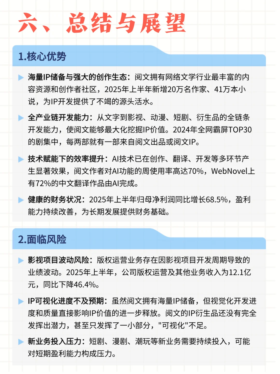
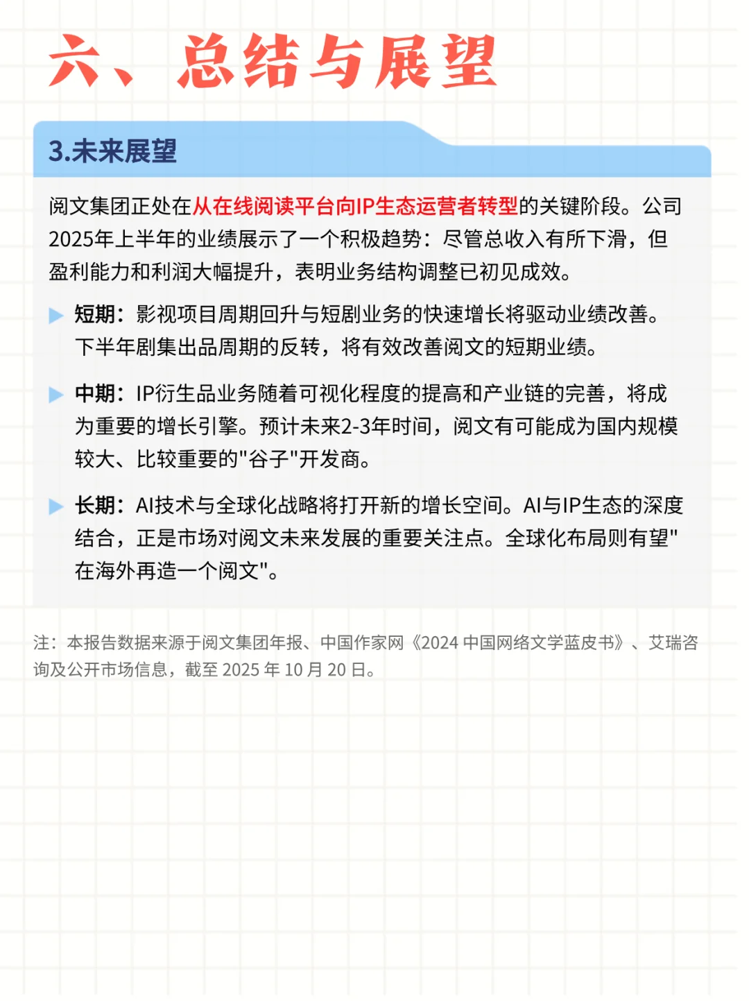
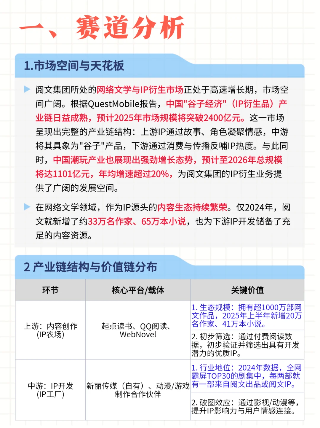
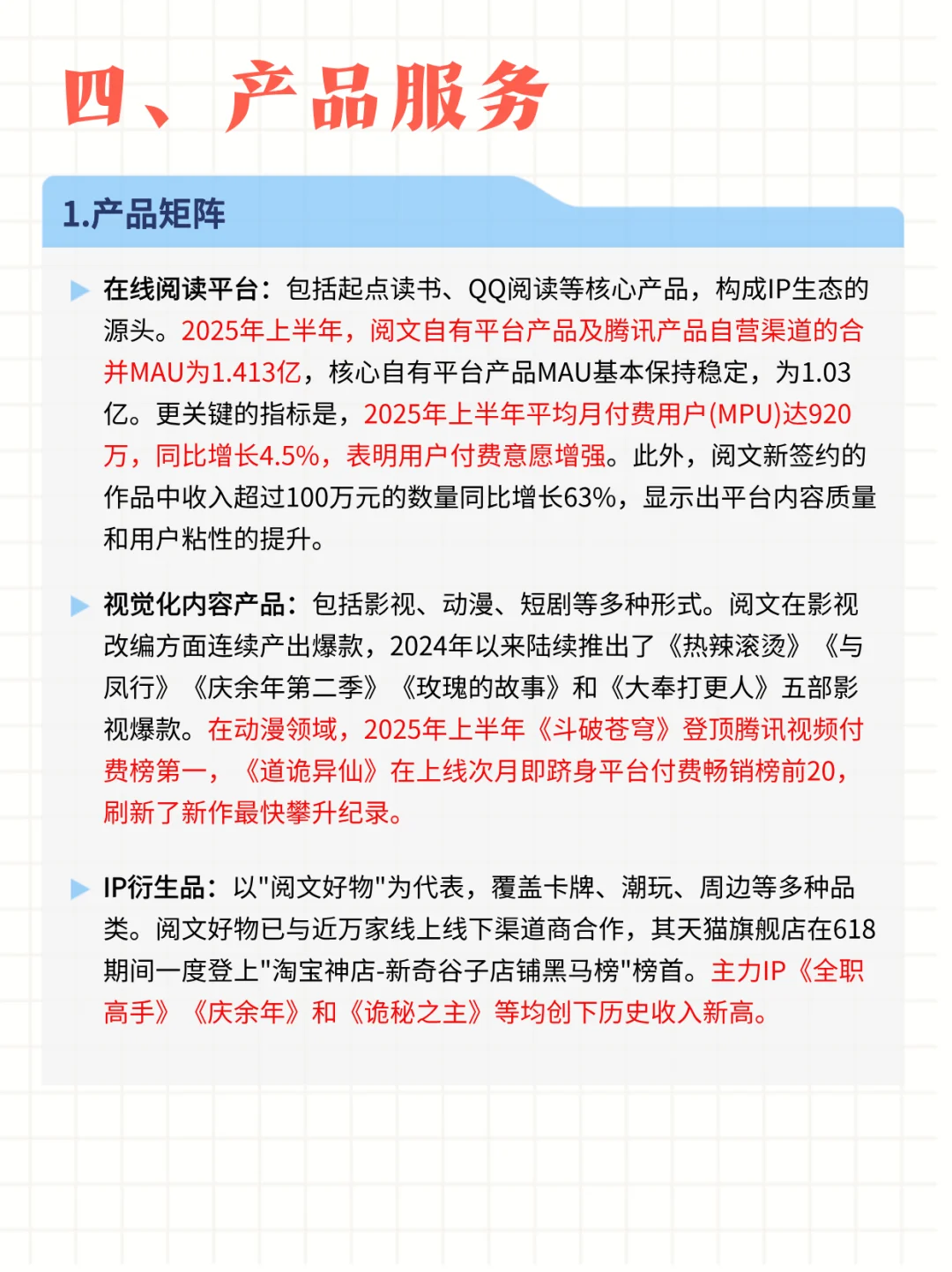
每日公司深度报告 | 第2期:阅文集团
日期:2025-12-01 07:06:32 来源:网络整理 作者:本站编辑
评论:0
每日公司深度报告 | 第2期:阅文集团
说到阅文集团你可能不熟
但陪伴8090后的起点中文网大家一定不陌生
那些年追过的《诛仙》《星辰变》《斗罗大陆》
都源自这个国内最大的网络文学平台
如今阅文已是手握1000万部作品、孵化超4000个漫影游项目的IP巨头
今天带你了解:阅文集团!
#阅文集团
#起点中文网
#IP经济
#商业分析
#商业模式
#企业调研
#财经
#商业
#上市公司
#行业研究
打赏
更多
>
同类资讯
• 研究报告:智能算力服务研究报告(
0
条
相关评论
推荐图文
推荐资讯
点击排行
0
1
大健康行业是未来的趋势
0
2
品读肖星教授的《一本书读懂财报》核心知识点深度总结:穿透数字,洞悉商业本质!
0
3
2026年中国企业AI应用场景报告(免费下载)
0
4
同程旅行2025财报深度解析:年入194亿创新高,万达酒店+AI才是利润核心?
0
5
Dang佬系列文章之如何看懂上市公司年报
0
6
告别财务踩雷:这是我见过最给普通人的财报“排雷”指南(附可直接套用的自查表)
0
7
全球10强固态电池企业投产报告
0
8
健合业绩财报捷报频传,三大板块持续实放增长动能
0
9
刘鹤执笔研究报告:两次全球大危机的比较
网站首页
|
关于我们
|
联系方式
|
使用协议
|
版权隐私
|
网站地图
|
排名推广
|
广告服务
|
积分换礼
|
网站留言
|
RSS订阅
|
违规举报
|
皖ICP备20008326号-18
(c)2008-2022 免费发布网 All Rights Reserved