手机版
二维码
购物车
(
0
)
供应
求购
公司
团购
展会
资讯
招商
品牌
人才
知道
专题
图库
视频
下载
商圈
推广
热搜:
采购方式
甲带
滤芯
带式称重给煤机
气动隔膜泵
减速机型号
无级变速机
链式给煤机
履带
减速机
首页
供应
求购
公司
团购
展会
资讯
招商
品牌
人才
知道
专题
图库
视频
下载
商圈
首页
>
资讯
>
展会资讯
如何为公司做一份简单的应收账款分析报告
日期:2025-12-01 06:46:34 来源:网络整理 作者:本站编辑
评论:0
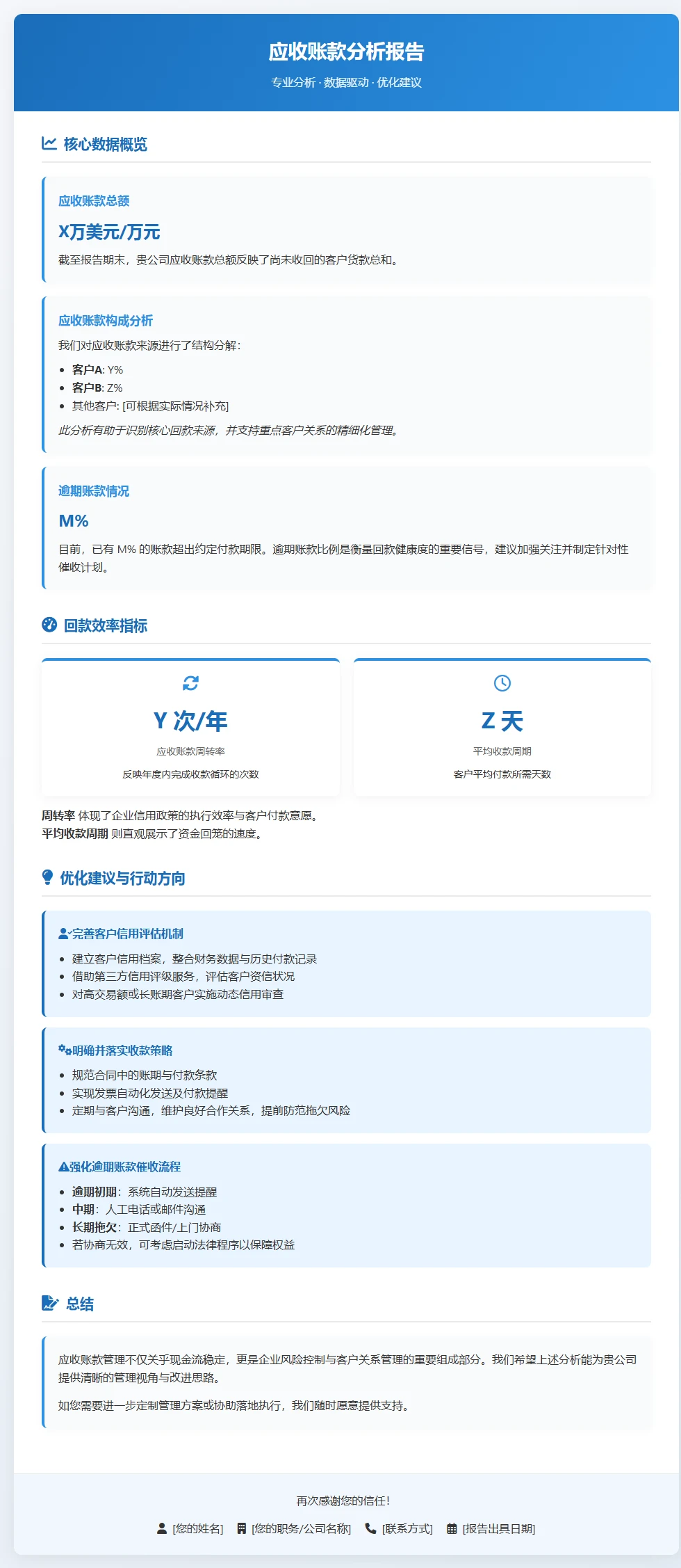
如何为公司做一份简单的应收账款分析报告
如何做一份简单的应收账款分析报告:
#财务
#财务小知识
#财务分析
#会计工作
打赏
更多
>
同类资讯
• 从不会消失的行业--分析高考考学
0
条
相关评论
推荐图文
推荐资讯
点击排行
0
1
大健康行业是未来的趋势
0
2
品读肖星教授的《一本书读懂财报》核心知识点深度总结:穿透数字,洞悉商业本质!
0
3
2026年中国企业AI应用场景报告(免费下载)
0
4
同程旅行2025财报深度解析:年入194亿创新高,万达酒店+AI才是利润核心?
0
5
Dang佬系列文章之如何看懂上市公司年报
0
6
告别财务踩雷:这是我见过最给普通人的财报“排雷”指南(附可直接套用的自查表)
0
7
全球10强固态电池企业投产报告
0
8
健合业绩财报捷报频传,三大板块持续实放增长动能
0
9
刘鹤执笔研究报告:两次全球大危机的比较
网站首页
|
关于我们
|
联系方式
|
使用协议
|
版权隐私
|
网站地图
|
排名推广
|
广告服务
|
积分换礼
|
网站留言
|
RSS订阅
|
违规举报
|
皖ICP备20008326号-18
(c)2008-2022 免费发布网 All Rights Reserved