



#职场日常
人效提升始终是各大公司的痛点和难点,也是每个老板都在意的核心内容
人效,是指人力资源的投入产出比。简单来说,就是衡量员工在单位时间内所创造的价值。
例如,一个生产车间,员工在一个月内生产的产品数量、质量以及所带来的经济效益等综合指标来体现人效
那么,作为HR,老板要求我们提供一份公司的人效分析报告,我们应该怎么做呢?
给大家提供一个万能实操3步法,按照这个逻辑准没错
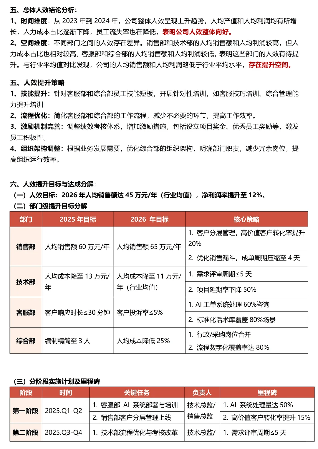
第一步:数据采集——业绩/成本/流失率等基础数据
第二步:对比分析——纵向看趋势(同比环比),横向做对标(部门 /行业)
第三步:策略落地——砍掉冗余岗位/优化流 /调整激励机制
最后,通过人效数据报表得出具体人效提升计划#hr #人事资料 #人事 #人力资源管理 #人效 #人效分析 #人效提升 #人效管理 #人事管理
人效提升始终是各大公司的痛点和难点,也是每个老板都在意的核心内容
人效,是指人力资源的投入产出比。简单来说,就是衡量员工在单位时间内所创造的价值。
例如,一个生产车间,员工在一个月内生产的产品数量、质量以及所带来的经济效益等综合指标来体现人效
那么,作为HR,老板要求我们提供一份公司的人效分析报告,我们应该怎么做呢?
给大家提供一个万能实操3步法,按照这个逻辑准没错
第一步:数据采集——业绩/成本/流失率等基础数据
第二步:对比分析——纵向看趋势(同比环比),横向做对标(部门 /行业)
第三步:策略落地——砍掉冗余岗位/优化流 /调整激励机制
最后,通过人效数据报表得出具体人效提升计划#hr #人事资料 #人事 #人力资源管理 #人效 #人效分析 #人效提升 #人效管理 #人事管理


