手机版
二维码
购物车
(
0
)
供应
求购
公司
团购
展会
资讯
招商
品牌
人才
知道
专题
图库
视频
下载
商圈
推广
热搜:
采购方式
甲带
滤芯
带式称重给煤机
气动隔膜泵
减速机型号
无级变速机
链式给煤机
履带
减速机
首页
供应
求购
公司
团购
展会
资讯
招商
品牌
人才
知道
专题
图库
视频
下载
商圈
首页
>
资讯
>
展会资讯
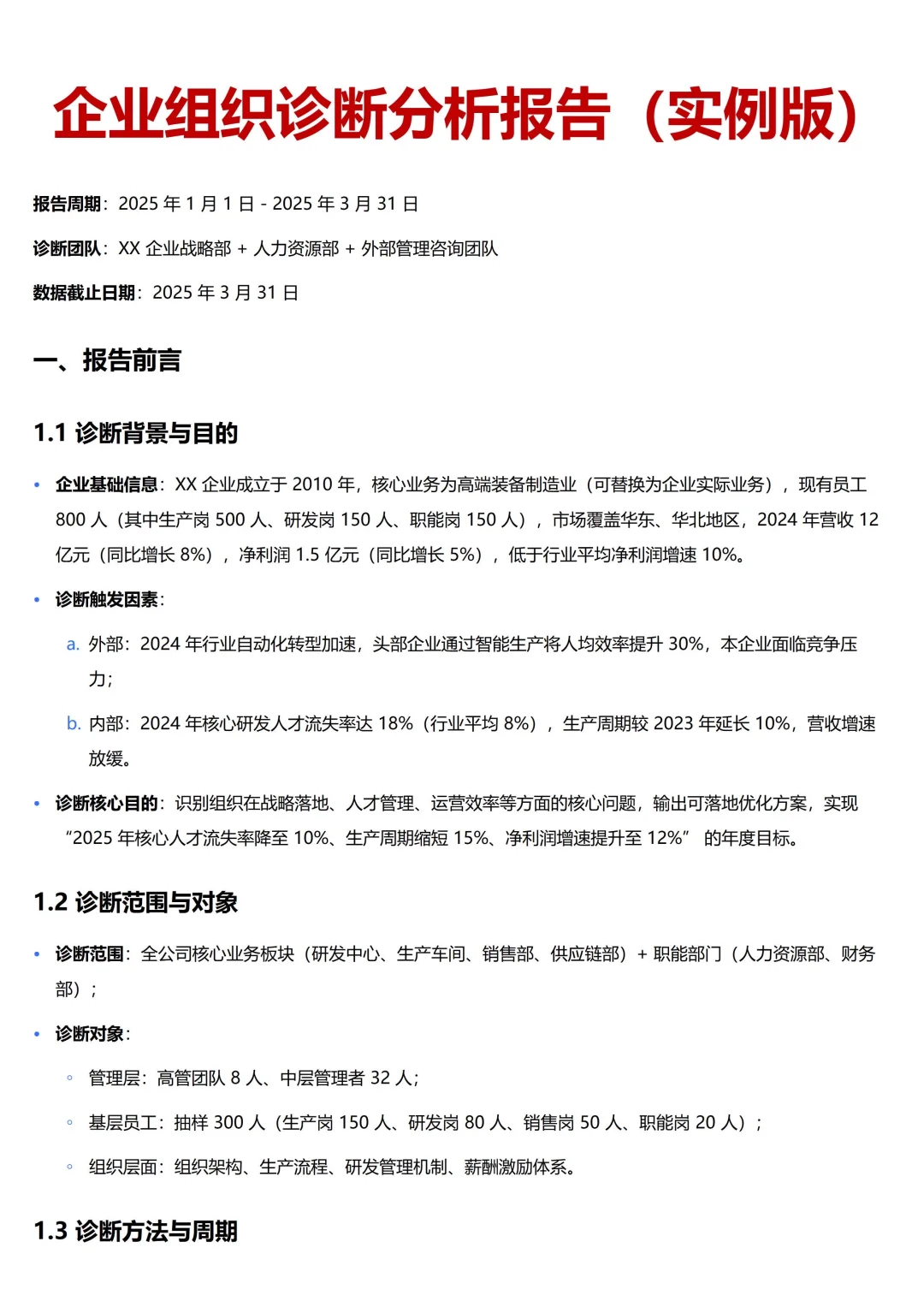
【高阶HR】企业组织诊断分析报告(实例版)
日期:2025-12-01 05:53:11 来源:网络整理 作者:本站编辑
评论:0
【高阶HR】企业组织诊断分析报告(实例版)
#HR人力资源
#人力资源开发
#get职场新知识
#薪酬绩效
#组织诊断
#绩效考核
#人力资源那些事
#人力资源战略
打赏
更多
>
同类资讯
• 2025财报出炉:光伏龙头开工率普遍
0
条
相关评论
推荐图文
推荐资讯
点击排行
0
1
三大航2025年财报出炉:南航盈利8.57亿,国航东航仍亏损,乘务员薪酬支出占比12%
0
2
燃气轮机行业:AI燃气电厂投资加码,景气趋势再强化
0
3
火眼金睛看财报(1)——利润表
0
4
联邦制药长期发展研究报告(5-10年视角)
0
5
一图读懂丨数字外管平台(企业端)贸易信贷报告功能优化升级
0
6
2026年全球电动汽车网关模块市场研究报告
0
7
上汽公布2025财报:净利润同比增长5倍!
0
8
财报季避雷指南:六大易造假科目,一眼识别财务陷阱
0
9
诺邦股份——2025企业能力分析研究报告
网站首页
|
关于我们
|
联系方式
|
使用协议
|
版权隐私
|
网站地图
|
排名推广
|
广告服务
|
积分换礼
|
网站留言
|
RSS订阅
|
违规举报
|
皖ICP备20008326号-18
(c)2008-2022 免费发布网 All Rights Reserved