



想做好证券投资,这两种核心分析方法得掌握?
1⃣证券投资分析的两类方法
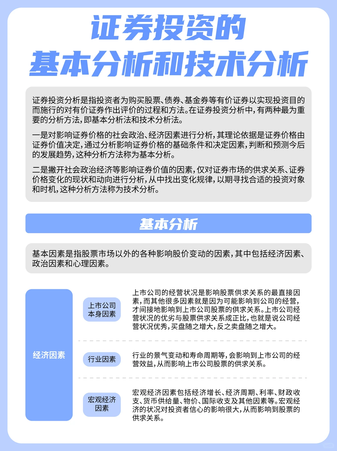
证券投资分析,是对股票、债券等有价证券,评估是否值得投资、何时投资的过程。关键分两类:
?基本分析:从社会、经济、政治等因素入手,判断证券内在价值与长期趋势。
?技术分析:聚焦市场供求、价格变动,捕捉短期买卖时机。
2⃣基本分析:挖掘价值逻辑
通过宏观到微观的因素,判断证券值不值,适合长期布局:
?经济维度:看上市公司本身:经营优则买盘多、股价易涨;经营差则卖盘重、股价承压。
?盯行业景气度:风口行业(如当下 AI )企业盈利易增长,股价有支撑;传统衰退行业则相反。
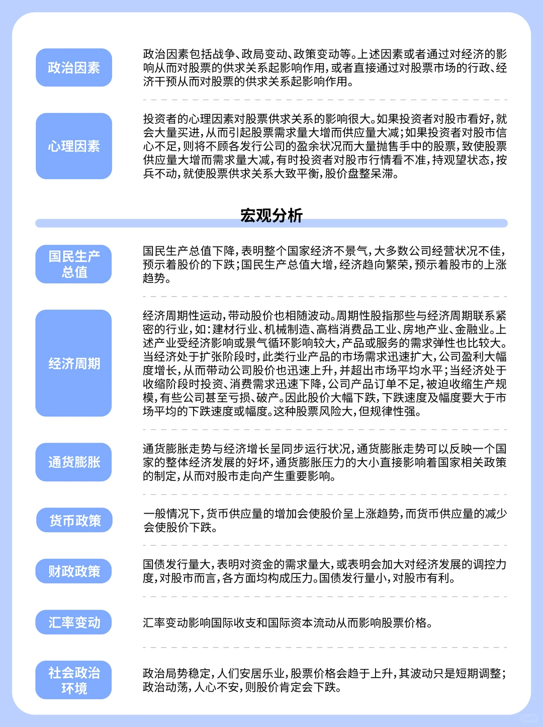
?关注宏观经济:经济增长、利率、通胀等影响投资者信心,经济向好时股价更易上行。
?政治维度:政策扶持(如新能源补贴)会驱动行业股价;国际局势动荡,股市易波动。
?心理维度:市场情绪影响供求,牛市投资者积极买入推高股价;熊市恐慌抛售压低股价。
3⃣技术分析:捕捉短期趋势
抛开价值逻辑,纯看价格与供求规律,适合短线操作:
?技术影响因素:投机资金操作:部分资金会刻意拉升 / 打压股价,制造短期波动。
?市场周期循环:股市有强弱趋势(牛市 / 熊市)与阶段循环(盘旋、活跃、回落 ),需识别节奏。
?监管政策调整:证券部门出手限制投机,股价可能应声调整。
实用工具:K 线:反映多空博弈,组合形态藏趋势信号。
均线:5 日、10 日均线辅助判断短期趋势,股价破位 / 企稳均有参考意义。
趋势线 / 形态:画出趋势线看股价走向,头肩顶、双底等形态提示买卖点 。
#职场核心竞争力 #金融与投资 #金融学 #资本结构优化 #证券 #商科 #金融行业 #金融理财 #券商行研 #金融常识
1⃣证券投资分析的两类方法
证券投资分析,是对股票、债券等有价证券,评估是否值得投资、何时投资的过程。关键分两类:
?基本分析:从社会、经济、政治等因素入手,判断证券内在价值与长期趋势。
?技术分析:聚焦市场供求、价格变动,捕捉短期买卖时机。
2⃣基本分析:挖掘价值逻辑
通过宏观到微观的因素,判断证券值不值,适合长期布局:
?经济维度:看上市公司本身:经营优则买盘多、股价易涨;经营差则卖盘重、股价承压。
?盯行业景气度:风口行业(如当下 AI )企业盈利易增长,股价有支撑;传统衰退行业则相反。
?关注宏观经济:经济增长、利率、通胀等影响投资者信心,经济向好时股价更易上行。
?政治维度:政策扶持(如新能源补贴)会驱动行业股价;国际局势动荡,股市易波动。
?心理维度:市场情绪影响供求,牛市投资者积极买入推高股价;熊市恐慌抛售压低股价。
3⃣技术分析:捕捉短期趋势
抛开价值逻辑,纯看价格与供求规律,适合短线操作:
?技术影响因素:投机资金操作:部分资金会刻意拉升 / 打压股价,制造短期波动。
?市场周期循环:股市有强弱趋势(牛市 / 熊市)与阶段循环(盘旋、活跃、回落 ),需识别节奏。
?监管政策调整:证券部门出手限制投机,股价可能应声调整。
实用工具:K 线:反映多空博弈,组合形态藏趋势信号。
均线:5 日、10 日均线辅助判断短期趋势,股价破位 / 企稳均有参考意义。
趋势线 / 形态:画出趋势线看股价走向,头肩顶、双底等形态提示买卖点 。
#职场核心竞争力 #金融与投资 #金融学 #资本结构优化 #证券 #商科 #金融行业 #金融理财 #券商行研 #金融常识


