








最近有很多小伙伴面试医药咨询,其实医疗咨询和咨询的方法论是通用的,但是需要补充医疗行业相关的知识。最好的方法其实是多做一些医药行业的case。
?这次给大家分享一个Wharton Casebook中的Case,注意右滑,文中有具体的手写框架解析及思路,不是直接翻译casebook答案。
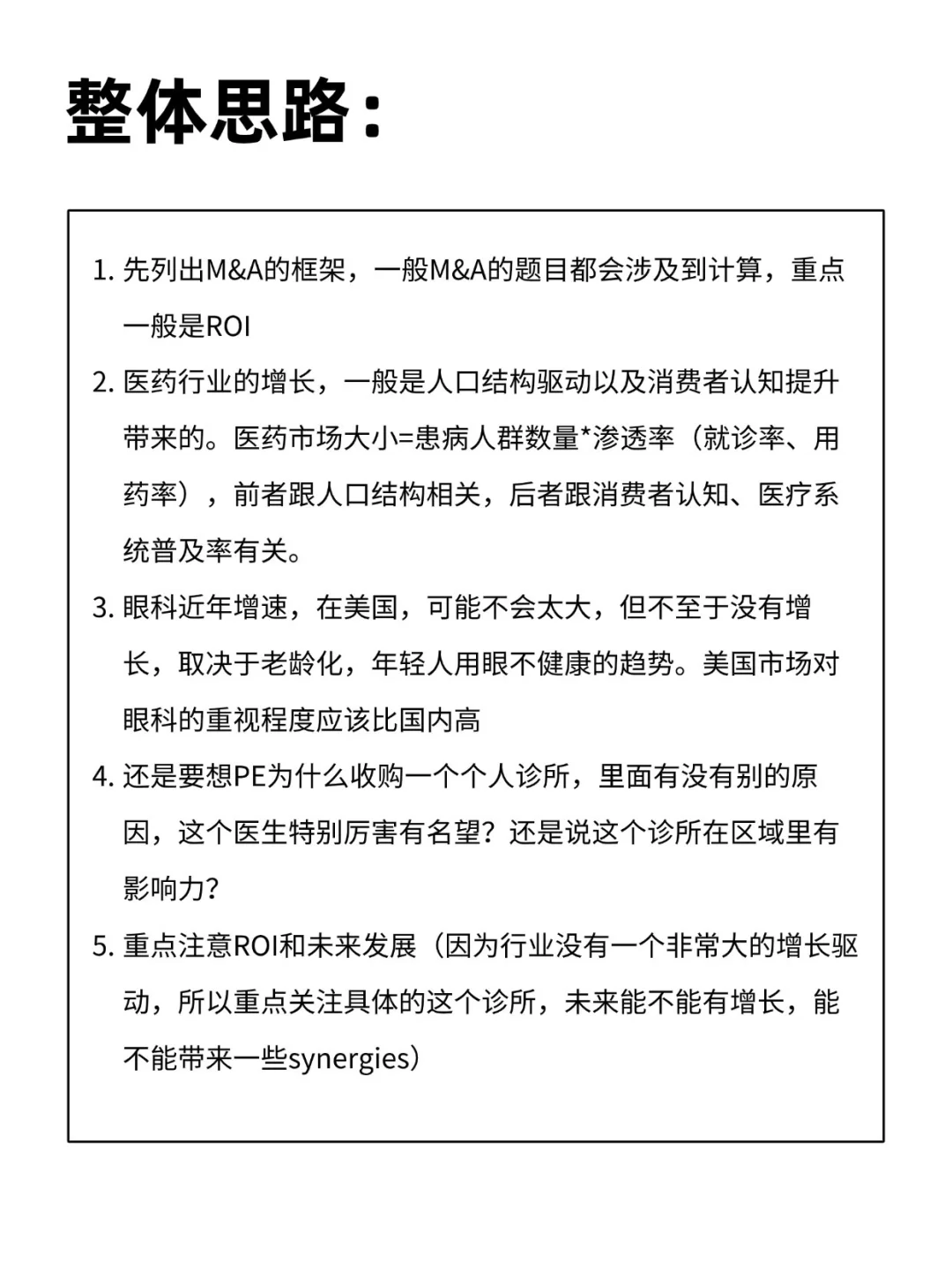
?首先这是一个典型的M&A的case,拿到题目要先思考:
1️⃣先列出M&A的框架,一般M&A的题目都会涉及到计算,重点一般是ROI
2️⃣医药行业的增长,一般是人口结构驱动以及消费者认知提升带来的。
3️⃣还是要想PE为什么收购个人诊所,里面有没有别的原因,这个医生特别厉害有名望?还是说这个诊所在区域里有影响力?
(tips, 多想一层,ask why,能有更多的insight)
4️⃣重点注意ROI和未来发展
(因为行业没有一个非常大的增长驱动,所以重点关注具体的这个诊所,未来的增长,带来的synergies)
这题目其实并没有给出很详细的行业信息,但是,还是可以自己brainstorm补充行业的理解。
对于一个行业来说,了解行业的底层驱动力很重要,那什么是行业的底层驱动力,这就显示出了sizing的重要性,行业的驱动力其实是,如何估算、拆解这个市场
‼️对于医药行业,医药行业大小=患病人群 (人口数量*患病率)*渗透率(这个渗透率是个漏斗,包括了就诊率 & 用药率)。
?那么医药行业的大小,就跟以下两个层面的有关
1️⃣患病率(这个病的概率会不会提升,比如饮食习惯提升糖尿病患病率)、人口结构有关(患病的主要人群是哪个年龄段,这个年龄段会不会增加)。
2️⃣就诊率(这个病人们的认知普及吗?)用药率(医生对这个病治疗方法的了解、对药的了解,药有没有进入医保,药能不能买得起?)
??♀️我是K学姐,ex-MBB,靠Case实力逆袭MBB,多年战略咨询经验,辅导100+同学Case面试
?更详细的解析,包括完整版的总结,更新在【战略咨询case攻略】中的case案例库。除了【攻略】中每个类型自带一个case解析以外(共8个case),还有额外的case案例库,目前更新到8个,涉及各个行业。
#MBB #战略咨询 #consulting #管理咨询 #case面试 #医药咨询 #咨询面试
?这次给大家分享一个Wharton Casebook中的Case,注意右滑,文中有具体的手写框架解析及思路,不是直接翻译casebook答案。
?首先这是一个典型的M&A的case,拿到题目要先思考:
1️⃣先列出M&A的框架,一般M&A的题目都会涉及到计算,重点一般是ROI
2️⃣医药行业的增长,一般是人口结构驱动以及消费者认知提升带来的。
3️⃣还是要想PE为什么收购个人诊所,里面有没有别的原因,这个医生特别厉害有名望?还是说这个诊所在区域里有影响力?
(tips, 多想一层,ask why,能有更多的insight)
4️⃣重点注意ROI和未来发展
(因为行业没有一个非常大的增长驱动,所以重点关注具体的这个诊所,未来的增长,带来的synergies)
这题目其实并没有给出很详细的行业信息,但是,还是可以自己brainstorm补充行业的理解。
对于一个行业来说,了解行业的底层驱动力很重要,那什么是行业的底层驱动力,这就显示出了sizing的重要性,行业的驱动力其实是,如何估算、拆解这个市场
‼️对于医药行业,医药行业大小=患病人群 (人口数量*患病率)*渗透率(这个渗透率是个漏斗,包括了就诊率 & 用药率)。
?那么医药行业的大小,就跟以下两个层面的有关
1️⃣患病率(这个病的概率会不会提升,比如饮食习惯提升糖尿病患病率)、人口结构有关(患病的主要人群是哪个年龄段,这个年龄段会不会增加)。
2️⃣就诊率(这个病人们的认知普及吗?)用药率(医生对这个病治疗方法的了解、对药的了解,药有没有进入医保,药能不能买得起?)
??♀️我是K学姐,ex-MBB,靠Case实力逆袭MBB,多年战略咨询经验,辅导100+同学Case面试
?更详细的解析,包括完整版的总结,更新在【战略咨询case攻略】中的case案例库。除了【攻略】中每个类型自带一个case解析以外(共8个case),还有额外的case案例库,目前更新到8个,涉及各个行业。
#MBB #战略咨询 #consulting #管理咨询 #case面试 #医药咨询 #咨询面试


