

















一、报告信息
标题:第四范式-中国企业级AI服务领先企业,Agent+世界模型加速通向AGI
出品方:财通证券
页数:28页
报告编号:A0438
获取报告:笔记末尾获取完整报告
二、报告主要内容
1️⃣ 公司核心优势
? 2014年成立的中国人工智能领军企业,已成长为国内企业级AI服务领先者
? 以“先知AI平台”为核心,全面发力“Agent+世界模型”战略
? 创始人戴文渊博士为AI领域顶尖科学家,曾任职百度和华为诺亚方舟实验室
? 股东阵容强大,包括红杉中国、腾讯投资、高盛集团等顶级机构
2️⃣ 业务布局亮点
?️ 先知AI平台作为核心产品,2024年营收36.76亿元,同比增长46.70%
? SHIFT智能解决方案聚焦金融风控、精准营销等垂直场景
? 式说AIGS服务基于生成式AI,重构企业软件开发流程
? Phancy消费电子品牌进军C端市场,推出AI眼镜、智能手表等产品
3️⃣ 技术实力展示
⚡ Sage AIOS历经5次迭代,最新5.0版本支持“预测下一个X”能力
? 自主研发vGPU资源池化技术,GPU利用率提升30%
? 内置Model Hub集成150+主流大模型,支持全流程开发
? 在港口、医疗、制造、法律等行业实现深度应用
4️⃣ 市场表现数据
? 2024年营收52.61亿元,同比增长25.1%
? 2024年归母净亏损2.69亿元,同比收窄70.4%
? 标杆客户数量达161家,净收入留存率110%
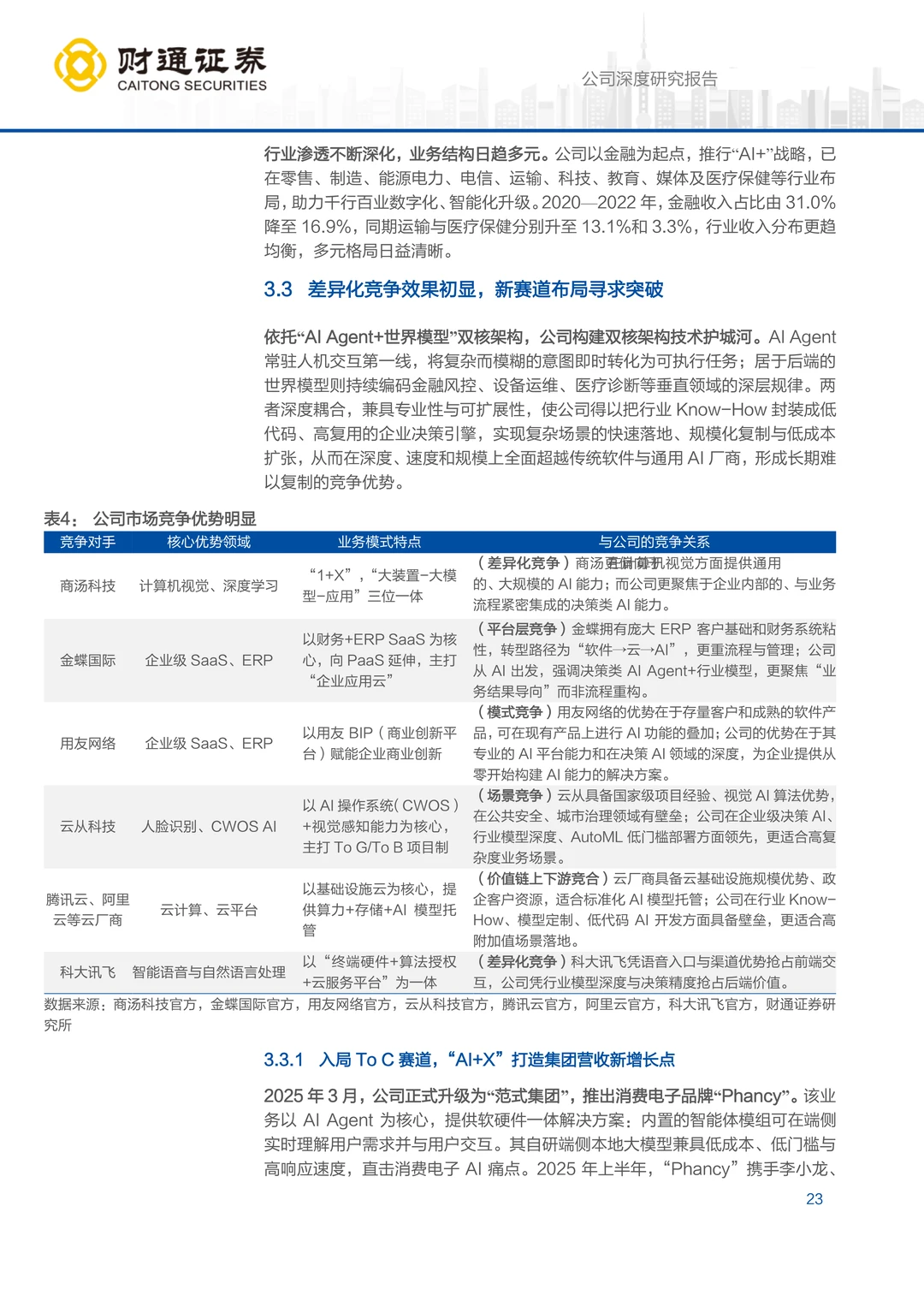
? 金融行业收入占比从31%降至16.9%,行业分布更均衡
5️⃣ 新兴领域拓展
? 与海博思创合作布局“AI+储能”,打造智能能源体系
? Phancy AI眼镜支持语音唤醒、同声传译、会议速记等功能
? 基于开源鸿蒙系统构建“云-边-端”AI生态
? 消费端反哺企业级,形成协同发展闭环
#第四范式 #先知AI平台 #AIAgent #世界模型 #SageAIOS #PhancyAI #AIGS #企业级AI #AI储能 #智能眼镜
标题:第四范式-中国企业级AI服务领先企业,Agent+世界模型加速通向AGI
出品方:财通证券
页数:28页
报告编号:A0438
获取报告:笔记末尾获取完整报告
二、报告主要内容
1️⃣ 公司核心优势
? 2014年成立的中国人工智能领军企业,已成长为国内企业级AI服务领先者
? 以“先知AI平台”为核心,全面发力“Agent+世界模型”战略
? 创始人戴文渊博士为AI领域顶尖科学家,曾任职百度和华为诺亚方舟实验室
? 股东阵容强大,包括红杉中国、腾讯投资、高盛集团等顶级机构
2️⃣ 业务布局亮点
?️ 先知AI平台作为核心产品,2024年营收36.76亿元,同比增长46.70%
? SHIFT智能解决方案聚焦金融风控、精准营销等垂直场景
? 式说AIGS服务基于生成式AI,重构企业软件开发流程
? Phancy消费电子品牌进军C端市场,推出AI眼镜、智能手表等产品
3️⃣ 技术实力展示
⚡ Sage AIOS历经5次迭代,最新5.0版本支持“预测下一个X”能力
? 自主研发vGPU资源池化技术,GPU利用率提升30%
? 内置Model Hub集成150+主流大模型,支持全流程开发
? 在港口、医疗、制造、法律等行业实现深度应用
4️⃣ 市场表现数据
? 2024年营收52.61亿元,同比增长25.1%
? 2024年归母净亏损2.69亿元,同比收窄70.4%
? 标杆客户数量达161家,净收入留存率110%
? 金融行业收入占比从31%降至16.9%,行业分布更均衡
5️⃣ 新兴领域拓展
? 与海博思创合作布局“AI+储能”,打造智能能源体系
? Phancy AI眼镜支持语音唤醒、同声传译、会议速记等功能
? 基于开源鸿蒙系统构建“云-边-端”AI生态
? 消费端反哺企业级,形成协同发展闭环
#第四范式 #先知AI平台 #AIAgent #世界模型 #SageAIOS #PhancyAI #AIGS #企业级AI #AI储能 #智能眼镜


