手机版
二维码
购物车
(
0
)
供应
求购
公司
团购
展会
资讯
招商
品牌
人才
知道
专题
图库
视频
下载
商圈
推广
热搜:
采购方式
甲带
滤芯
气动隔膜泵
带式称重给煤机
减速机型号
无级变速机
链式给煤机
履带
减速机
首页
供应
求购
公司
团购
展会
资讯
招商
品牌
人才
知道
专题
图库
视频
下载
商圈
首页
>
资讯
>
社会热点
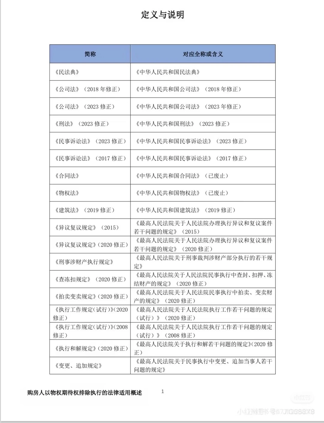
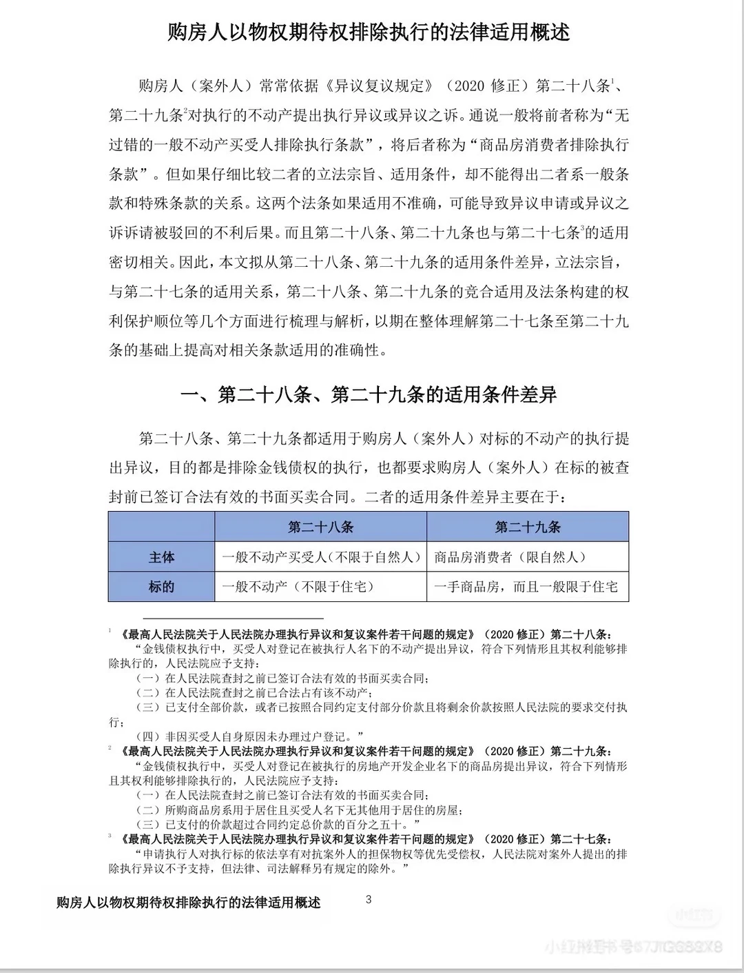
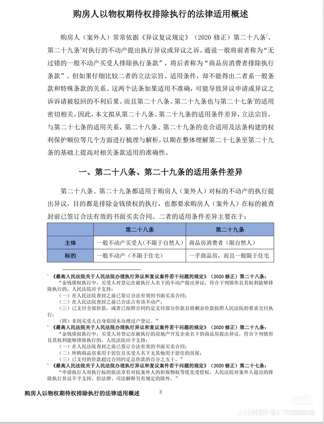
案外人异议热点难点问题白皮书
日期:2025-11-30 20:53:13 来源:网络整理 作者:本站编辑
评论:0
案外人异议热点难点问题白皮书
执行干货分享
#法律干货
#法律知识分享
#律师日常
#法律实务
#执行异议之诉
#执行异议
#执行难题
#法律书籍
#执行
打赏
更多
>
同类资讯
• 2026SS淘宝天猫童装童鞋趋势白皮
0
条
相关评论
推荐图文
推荐资讯
点击排行
0
1
行业观察:2026年,传统土建项目经理的“生死突围”与三条转型路径
0
2
CATTI白皮书2026(热点素材跟练187)
0
3
2025全球骨科创新年度白皮书
0
4
2026年中国宏观经济十大展望:中国宏观经济专题报告(第114期)
0
5
西安市邮政业高质量发展三年行动方案战略咨询报告
0
6
《人工智能产业发展报告(2025)》(四)生态支撑:开源成标配、全球AI标准竞合加剧、投资规模扩张、测试体系升级
0
7
【连载】2024中国沉香产业发展报告第三章第二节 || 沉香结香(4)
0
8
2026全球市场准入的机遇与挑战白皮书——手术机器人
0
9
《区域火锅观察报告2026》发布:赛道进入存量竞争,区域特色品牌强势崛起
网站首页
|
关于我们
|
联系方式
|
使用协议
|
版权隐私
|
网站地图
|
排名推广
|
广告服务
|
积分换礼
|
网站留言
|
RSS订阅
|
违规举报
|
皖ICP备20008326号-18
(c)2008-2022 免费发布网 All Rights Reserved