









《英伟达人工智能发展战略研究报告2025版》指出,英伟达已不仅是芯片公司,而是全球AI基础设施的主导者。
?
其通过“三芯战略”(CPU+GPU+DPU)与CUDA生态,构建从云端到边缘、从训练到推理的全栈算力体系,主导全球90%以上AI训练市场。
?
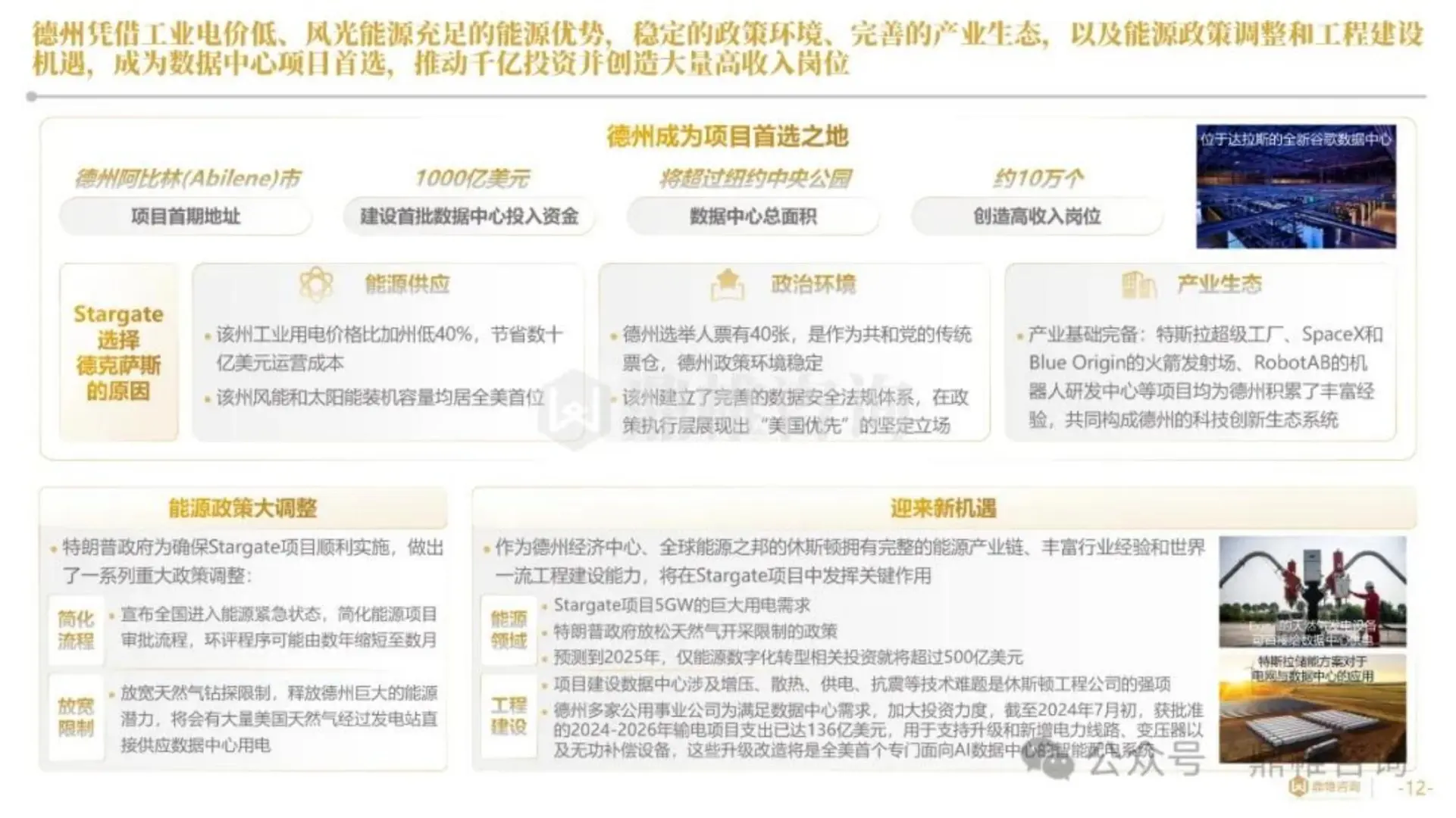
面对中美科技博弈,英伟达成为美国“主权AI”战略的核心支点,借“星际之门”计划、5000亿美元全球基建布局,输出美式技术标准,强化技术霸权。
?
报告强调,英伟达正将AI能力从感知、生成推向“物理AI”阶段,借助Cosmos世界模型、Omniverse仿真、DGX/AGX系统,推动自动驾驶、机器人、医疗、制造等行业进入AI原生时代。
?
其通过投资、并购、生态绑定等手段,构建“资本-技术-场景”闭环,形成高壁垒的系统性优势。
?
同时,报告警示AI泡沫风险已现,英伟达与OpenAI等形成“循环投资”自我强化机制,估值高企、资本空转,但泡沫后仍将留下算力基建等硬核资产。
?
中国需以“人工智能+”倡议应对,依托华为等链主企业,推动国产AI全栈能力建设,构建非美替代生态,实现技术平权与产业自主。
#研究报告 #行业报告 #产业发展趋势 #人工智能未来 #人工智能发展 #市场发展趋势 #行业研究 #数字化发展 #英伟达 #研究报告
?
其通过“三芯战略”(CPU+GPU+DPU)与CUDA生态,构建从云端到边缘、从训练到推理的全栈算力体系,主导全球90%以上AI训练市场。
?
面对中美科技博弈,英伟达成为美国“主权AI”战略的核心支点,借“星际之门”计划、5000亿美元全球基建布局,输出美式技术标准,强化技术霸权。
?
报告强调,英伟达正将AI能力从感知、生成推向“物理AI”阶段,借助Cosmos世界模型、Omniverse仿真、DGX/AGX系统,推动自动驾驶、机器人、医疗、制造等行业进入AI原生时代。
?
其通过投资、并购、生态绑定等手段,构建“资本-技术-场景”闭环,形成高壁垒的系统性优势。
?
同时,报告警示AI泡沫风险已现,英伟达与OpenAI等形成“循环投资”自我强化机制,估值高企、资本空转,但泡沫后仍将留下算力基建等硬核资产。
?
中国需以“人工智能+”倡议应对,依托华为等链主企业,推动国产AI全栈能力建设,构建非美替代生态,实现技术平权与产业自主。
#研究报告 #行业报告 #产业发展趋势 #人工智能未来 #人工智能发展 #市场发展趋势 #行业研究 #数字化发展 #英伟达 #研究报告


