推广 热搜: 采购方式  甲带  滤芯  气动隔膜泵  带式称重给煤机  减速机型号  无级变速机  链式给煤机  履带  减速机 

中国商业航天产业深度全景报告

   日期:2025-11-30 18:42:32     来源:网络整理    作者:本站编辑    评论:0    
中国商业航天产业深度全景报告

中国商业航天产业深度全景报告

中国商业航天产业深度全景报告

中国商业航天产业深度全景报告

中国商业航天产业深度全景报告

中国商业航天产业深度全景报告

中国商业航天产业深度全景报告

中国商业航天产业深度全景报告

中国商业航天产业深度全景报告

中国商业航天产业深度全景报告

中国商业航天产业深度全景报告

中国商业航天产业深度全景报告

中国商业航天产业深度全景报告

中国商业航天产业深度全景报告

中国商业航天产业深度全景报告

中国商业航天产业深度全景报告

中国商业航天产业深度全景报告

中国商业航天产业深度全景报告

中国商业航天产业深度全景报告

中国商业航天产业深度全景报告

中国商业航天产业深度全景报告

中国商业航天产业深度全景报告

中国商业航天产业深度全景报告

中国商业航天产业深度全景报告

中国商业航天产业深度全景报告

中国商业航天产业深度全景报告

中国商业航天产业深度全景报告

中国商业航天产业深度全景报告

中国商业航天产业深度全景报告

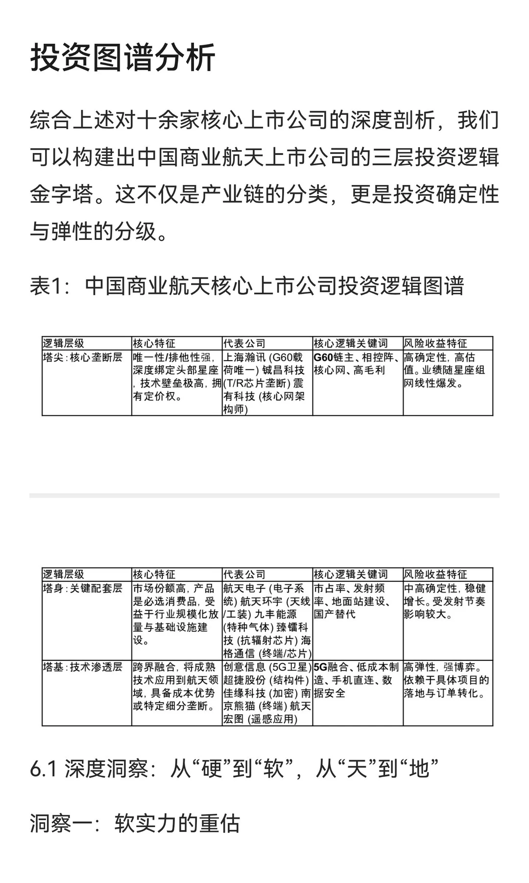
中国商业航天进入“新基建”时代,GW和G60星座建设推动产业链发展。卫星制造、载荷、地面设施等环节成为核心,上市公司凭借技术、产能优势占据战略卡位。2025年发射高峰将带来业绩爆发,商业航天成为未来增长引擎。#基金 #股票 #财经知识 #战略性新兴产业 #未来科技趋势 #航空航天 #产业发展趋势 #行业研究 @银河ZQ-青岛开户小助手
 
打赏
 
更多>同类资讯
0相关评论

推荐图文
推荐资讯
点击排行
网站首页  |  关于我们  |  联系方式  |  使用协议  |  版权隐私  |  网站地图  |  排名推广  |  广告服务  |  积分换礼  |  网站留言  |  RSS订阅  |  违规举报  |  皖ICP备20008326号-18
Powered By DESTOON