




#未来热门行业 #转型 #产业发展趋势 #年轻人市场 #市场发展趋势 #经济形势下行 #未来发展方向 #多元化经营 #趋势 #顺应时代趋势 #新经济时代 #商业影响力 #消费者趋势
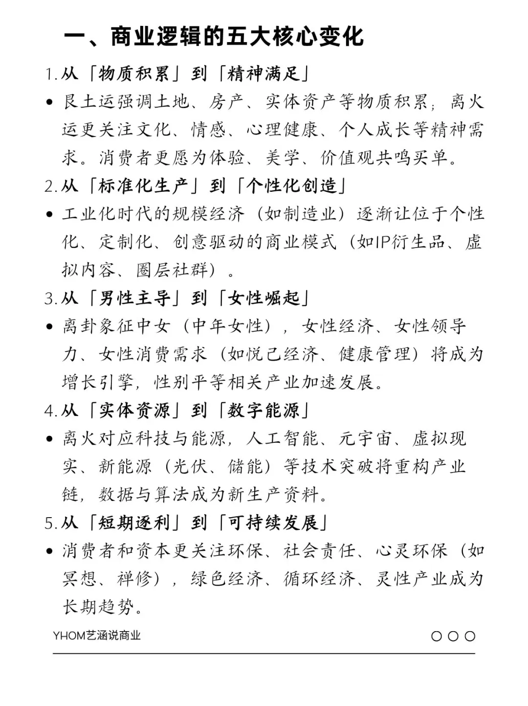
商业逻辑的五大核心变化
1.从「物质积累」到「精神满足」
·艮土运强调土地、房产、实体资产等物质积累;离火运更关注文化、情感、心理健康、个人成长等精神需求。消费者更愿为体验、美学、价值观共鸣买单。
2.从「标准化生产」到「个性化创造」
●工业化时代的规模经济(如制造业)逐渐让位于个性化、定制化、创意驱动的商业模式(如IP衍生品、虚拟内容、圈层社群)。
3.从「男性主导」到「女性崛起」
·离卦象征中女(中年女性),女性经济、女性领导力、女性消费需求(如悦己经济、健康管理)将成为增长引擎,性别平等相关产业加速发展。
4.从「实体资源」到「数字能源」
·离火对应科技与能源,人工智能、元宇宙、虚拟现实、新能源(光伏、储能)等技术突破将重构产业链,数据与算法成为新生产资料。
5.从「短期逐利」到「可持续发展」
●消费者和资本更关注环保、社会责任、心灵环保(如冥想、禅修),绿色经济、循环经济、灵性产业成为长期趋势。
YHOM艺涵说商业
商业逻辑的五大核心变化
1.从「物质积累」到「精神满足」
·艮土运强调土地、房产、实体资产等物质积累;离火运更关注文化、情感、心理健康、个人成长等精神需求。消费者更愿为体验、美学、价值观共鸣买单。
2.从「标准化生产」到「个性化创造」
●工业化时代的规模经济(如制造业)逐渐让位于个性化、定制化、创意驱动的商业模式(如IP衍生品、虚拟内容、圈层社群)。
3.从「男性主导」到「女性崛起」
·离卦象征中女(中年女性),女性经济、女性领导力、女性消费需求(如悦己经济、健康管理)将成为增长引擎,性别平等相关产业加速发展。
4.从「实体资源」到「数字能源」
·离火对应科技与能源,人工智能、元宇宙、虚拟现实、新能源(光伏、储能)等技术突破将重构产业链,数据与算法成为新生产资料。
5.从「短期逐利」到「可持续发展」
●消费者和资本更关注环保、社会责任、心灵环保(如冥想、禅修),绿色经济、循环经济、灵性产业成为长期趋势。
YHOM艺涵说商业


