












## 2025年法律服务行业,AI如何重塑行业格局??
法律服务行业正迎来一场前所未有的变革,AI技术的深度融入正在重塑整个行业的生态。从提升效率到创造新的业务增长点,AI正在成为法律服务行业的价值引擎。以下是对这一变革的深入剖析,带你一窥究竟!
### 1️⃣ AI赋能:从成本中心到价值引擎的蜕变?
AI技术的应用,正在让法律服务行业从传统的成本中心转变为价值引擎。通过AI工具,法律服务企业能够显著降低合同审查等基础服务的成本,同时提升服务效率和质量。数据显示,AI工具可以将律师从重复劳动中解放出来,使其专注于高价值领域,如策略制定和复杂纠纷解决。这不仅提升了律师的年服务客户数,还显著提升了客单价。
### 2️⃣ 市场洞察:企业合规需求井喷,细分赛道爆发?
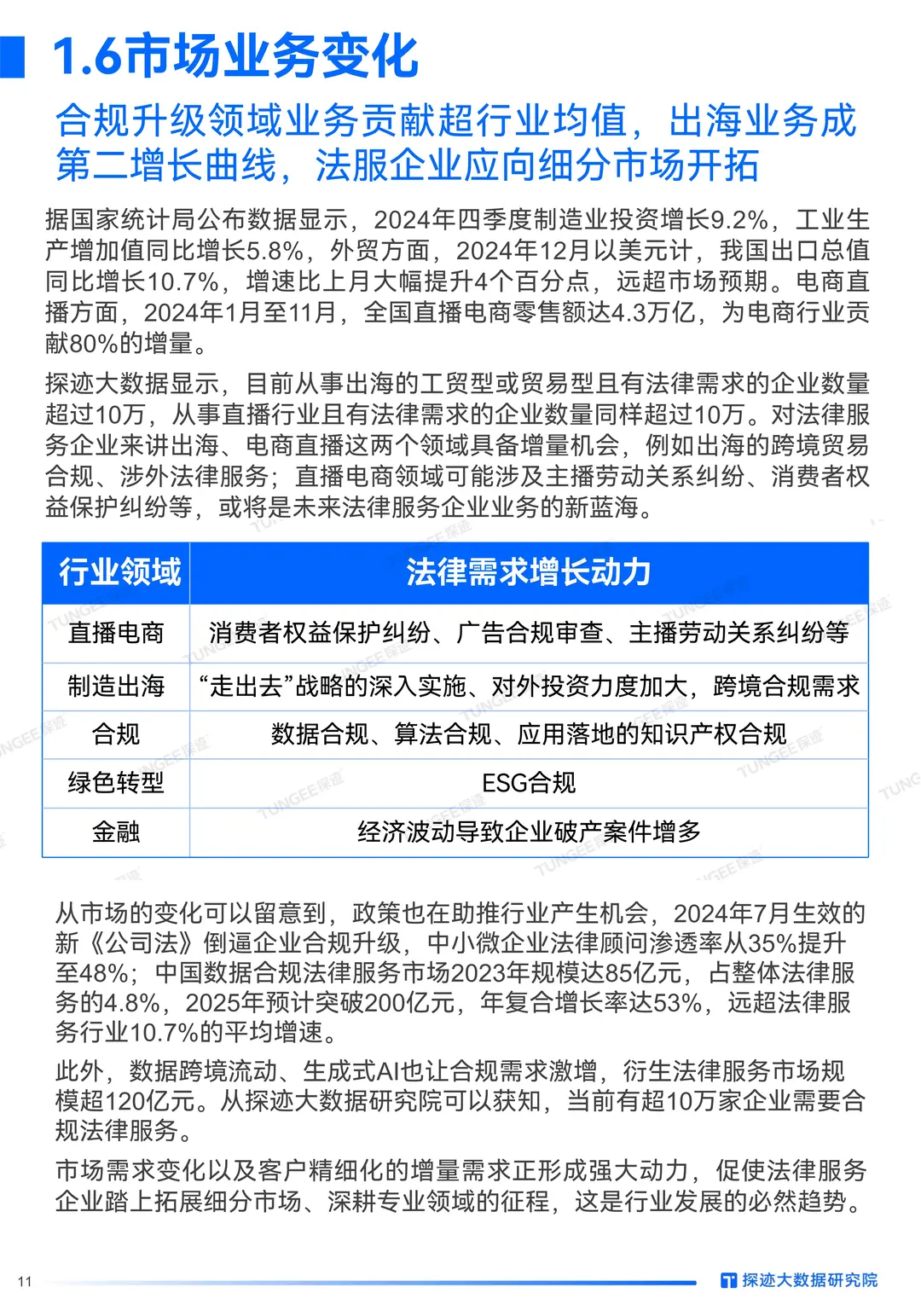
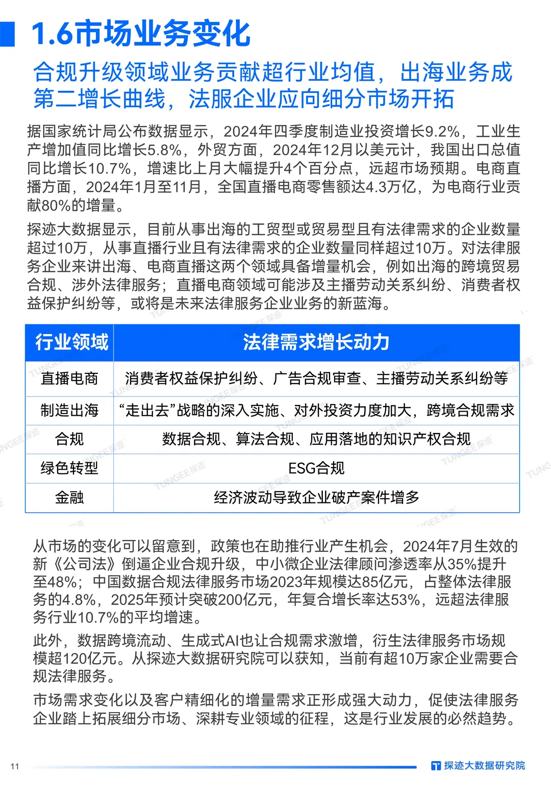
2025年,法律服务市场正经历结构性变革。企业合规需求的井喷,尤其是数据合规和跨境合规领域,成为推动市场增长的关键力量。新《公司法》与数据安全法的全面实施,让企业合规管理需求显著提升。同时,新能源、跨境电商、制造出海等细分赛道的爆发,为法律服务企业提供了全新的业务蓝海。
### 3️⃣ 增量客群:精准定位,把握新增长机会?
法律服务行业的增量客群洞察显示,近期开庭客群、常法咨询客群、执行案件客群等都呈现出不同的需求特点。例如,近期开庭客群中被告占比更高,批发和零售行业涉案最多。而执行案件客群中,住宿和餐饮业申请量最多。法律服务企业可以通过精准定位这些客群,把握新增长机会。
### 4️⃣ 增长方向:细分赛道专业化,AI催生生产力革命?️
法律服务行业的增长方向,正朝着细分赛道的专业化和AI催生的生产力革命迈进。企业需要通过切割细分赛道建立专业壁垒,打造“法律体检”等创新服务模式,撬动批量签单。同时,AI技术的应用,正在推动法律服务行业的生产力革命,提升服务效率和质量。
相关报告:《2025年法律服务行业发展趋势报告》(探迹大数据研究院,页数:30)
#法律服务行业 #AI赋能 #企业合规 #细分赛道 #法律科技 #智能销售 #市场洞察
法律服务行业正迎来一场前所未有的变革,AI技术的深度融入正在重塑整个行业的生态。从提升效率到创造新的业务增长点,AI正在成为法律服务行业的价值引擎。以下是对这一变革的深入剖析,带你一窥究竟!
### 1️⃣ AI赋能:从成本中心到价值引擎的蜕变?
AI技术的应用,正在让法律服务行业从传统的成本中心转变为价值引擎。通过AI工具,法律服务企业能够显著降低合同审查等基础服务的成本,同时提升服务效率和质量。数据显示,AI工具可以将律师从重复劳动中解放出来,使其专注于高价值领域,如策略制定和复杂纠纷解决。这不仅提升了律师的年服务客户数,还显著提升了客单价。
### 2️⃣ 市场洞察:企业合规需求井喷,细分赛道爆发?
2025年,法律服务市场正经历结构性变革。企业合规需求的井喷,尤其是数据合规和跨境合规领域,成为推动市场增长的关键力量。新《公司法》与数据安全法的全面实施,让企业合规管理需求显著提升。同时,新能源、跨境电商、制造出海等细分赛道的爆发,为法律服务企业提供了全新的业务蓝海。
### 3️⃣ 增量客群:精准定位,把握新增长机会?
法律服务行业的增量客群洞察显示,近期开庭客群、常法咨询客群、执行案件客群等都呈现出不同的需求特点。例如,近期开庭客群中被告占比更高,批发和零售行业涉案最多。而执行案件客群中,住宿和餐饮业申请量最多。法律服务企业可以通过精准定位这些客群,把握新增长机会。
### 4️⃣ 增长方向:细分赛道专业化,AI催生生产力革命?️
法律服务行业的增长方向,正朝着细分赛道的专业化和AI催生的生产力革命迈进。企业需要通过切割细分赛道建立专业壁垒,打造“法律体检”等创新服务模式,撬动批量签单。同时,AI技术的应用,正在推动法律服务行业的生产力革命,提升服务效率和质量。
相关报告:《2025年法律服务行业发展趋势报告》(探迹大数据研究院,页数:30)
#法律服务行业 #AI赋能 #企业合规 #细分赛道 #法律科技 #智能销售 #市场洞察


