













一、报告信息
标题:海尔智家-掘金新兴市场,赋能未来增长
出品方:财通证券
页数:22页
报告编号:A0440
获取报告:笔记末尾获取完整报告
二、报告主要内容
1️⃣ 全球化布局成果
? 海外收入占比近50%,北美市场贡献海外收入55.65%
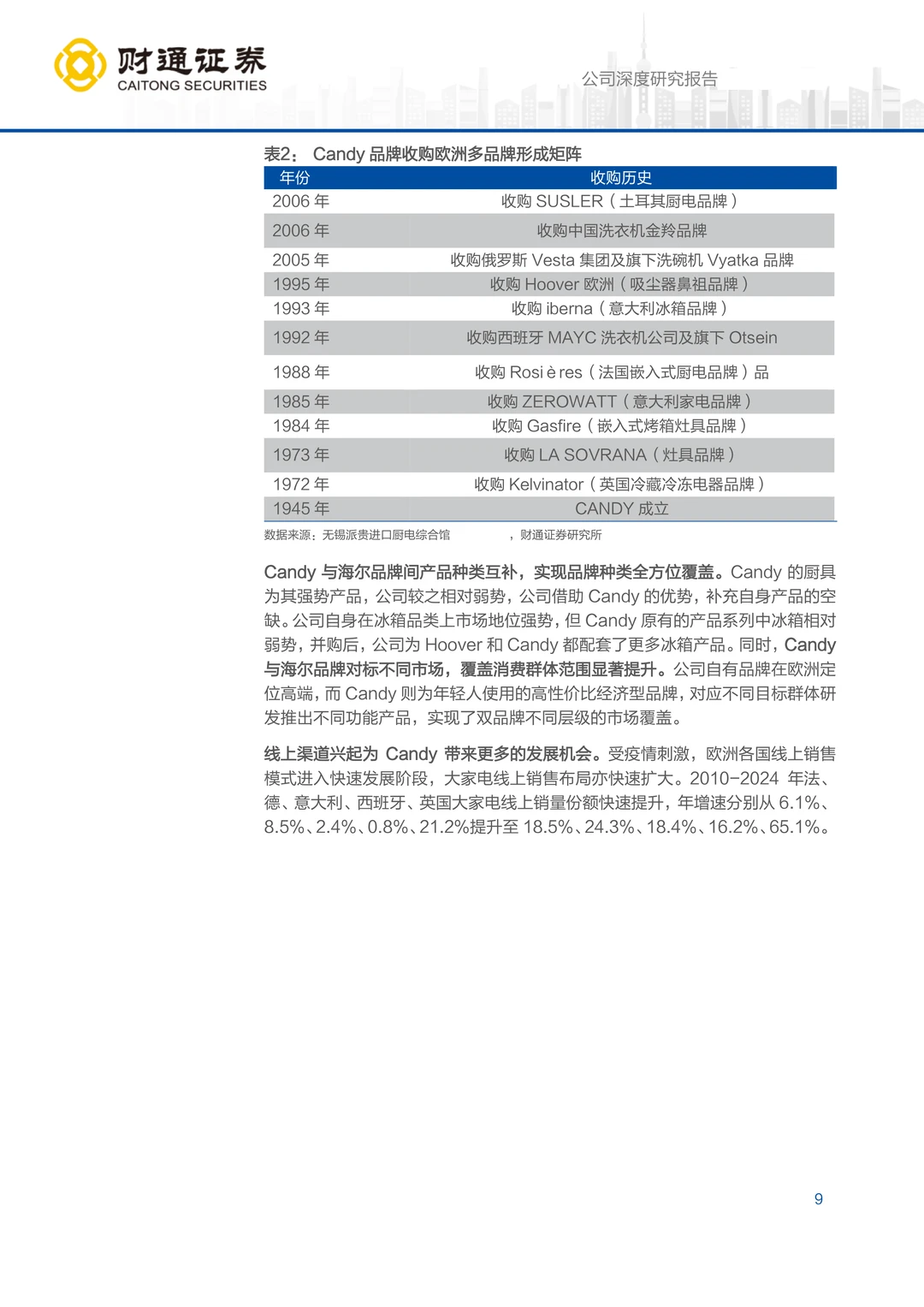
? 通过收购GEA、Candy等品牌布局全球成熟市场
? 海外毛利率从2011年7.8%提升至2024年25.4%
? 全球拥有122个制造工厂和108个营销中心
2️⃣ 成熟市场表现
?? 北美市场GEA大家电销量占比22.2%,位居市场前列
? GEA洗衣产品市场份额超22%,推出UltraFresh通风系统
?? 欧洲市场通过Candy品牌实现经济型与高端双覆盖
? Candy在意大利大家电市场份额达10.9%
3️⃣ 新兴市场拓展
?? 印度市场收入首超10亿美元,同比增长超30%
? 在南亚、东南亚通过本土化供应链布局提升效率
❄️ 印度冰箱市占率11.8%,洗衣机市占率7%
? 新兴市场大家电收入年复合增速预计超15%
4️⃣ 产品创新策略
? 研发费用率从2018年2.77%提升至2024年3.76%
?️ 针对印度市场推出专属4门可转换冰箱
? 马来西亚高端产品占比突破38%
?? 越南推出UVC Pro杀菌空调系列
5️⃣ 协同发展优势
? 全球采购运营平台实现规模效应
? HOPE平台聚集12万+专家资源
? 数字化供应链管理体系提升效率
? 将中国三四级市场模式复制到印度、泰国
#海尔智家 #GEA #Candy #印度家电 #本土化供应链 #智能家居 #大家电 #新兴市场 #海尔印度 #家电创新
标题:海尔智家-掘金新兴市场,赋能未来增长
出品方:财通证券
页数:22页
报告编号:A0440
获取报告:笔记末尾获取完整报告
二、报告主要内容
1️⃣ 全球化布局成果
? 海外收入占比近50%,北美市场贡献海外收入55.65%
? 通过收购GEA、Candy等品牌布局全球成熟市场
? 海外毛利率从2011年7.8%提升至2024年25.4%
? 全球拥有122个制造工厂和108个营销中心
2️⃣ 成熟市场表现
?? 北美市场GEA大家电销量占比22.2%,位居市场前列
? GEA洗衣产品市场份额超22%,推出UltraFresh通风系统
?? 欧洲市场通过Candy品牌实现经济型与高端双覆盖
? Candy在意大利大家电市场份额达10.9%
3️⃣ 新兴市场拓展
?? 印度市场收入首超10亿美元,同比增长超30%
? 在南亚、东南亚通过本土化供应链布局提升效率
❄️ 印度冰箱市占率11.8%,洗衣机市占率7%
? 新兴市场大家电收入年复合增速预计超15%
4️⃣ 产品创新策略
? 研发费用率从2018年2.77%提升至2024年3.76%
?️ 针对印度市场推出专属4门可转换冰箱
? 马来西亚高端产品占比突破38%
?? 越南推出UVC Pro杀菌空调系列
5️⃣ 协同发展优势
? 全球采购运营平台实现规模效应
? HOPE平台聚集12万+专家资源
? 数字化供应链管理体系提升效率
? 将中国三四级市场模式复制到印度、泰国
#海尔智家 #GEA #Candy #印度家电 #本土化供应链 #智能家居 #大家电 #新兴市场 #海尔印度 #家电创新


