









100+核心术语&指标整理,面试不再慌!
是不是经常在数据分析面试中被问到专业术语就卡壳??看到PV、UV、CTR这些词就头晕?别担心!今天我帮你把所有常用指标和术语都整理好了!?
从互联网常用名词到统计学基础,再到数据分析核心概念,一共100+条,全部都是干货!?
? 互联网常用名词
PV / UV / 访问 / 跳出率 / 退出率 / CTR / 转化率 / 漏斗分析 / ROI …
帮你搞懂流量、用户行为、广告效果的每一个细节!
? 统计学基础
绝对数 / 相对数 / 百分比 / 百分点 / 频数 / 频率 / 均值 / 中位数 / 方差 / 标准差 / 相关系数 …
打好统计基础,分析更有说服力!
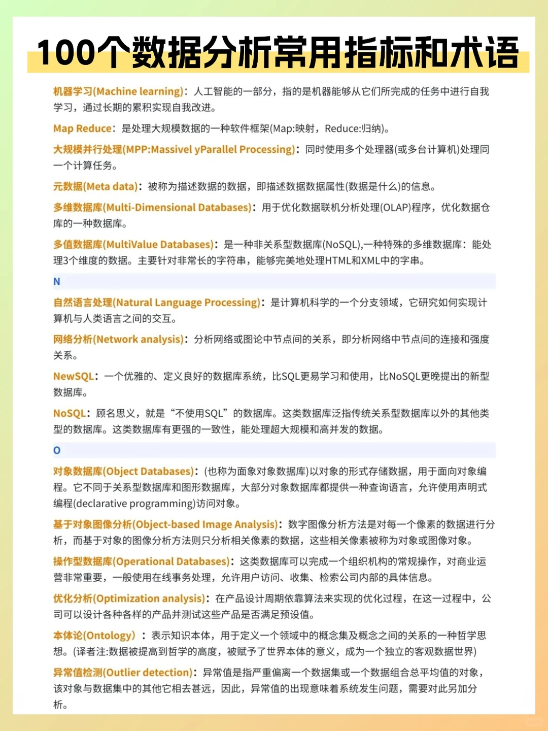
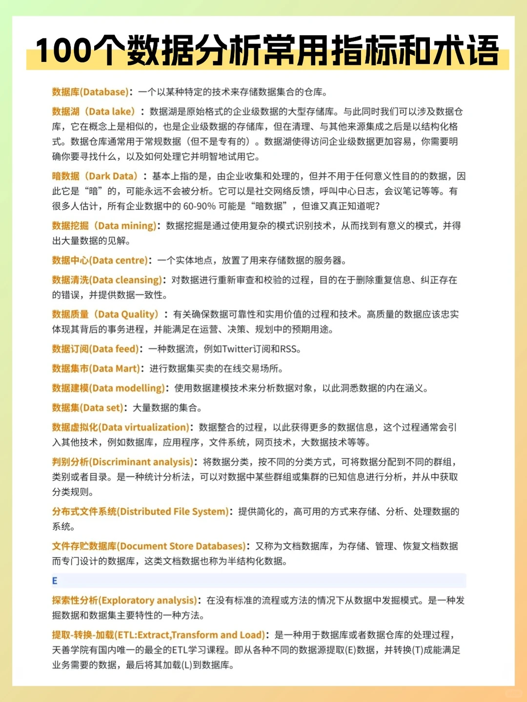
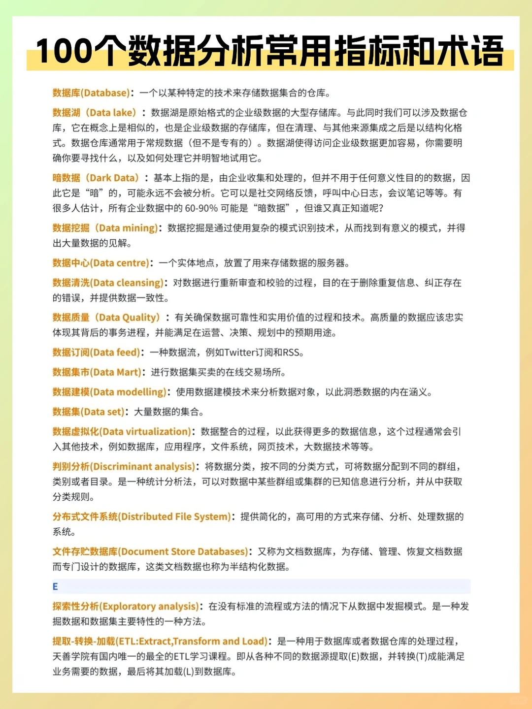
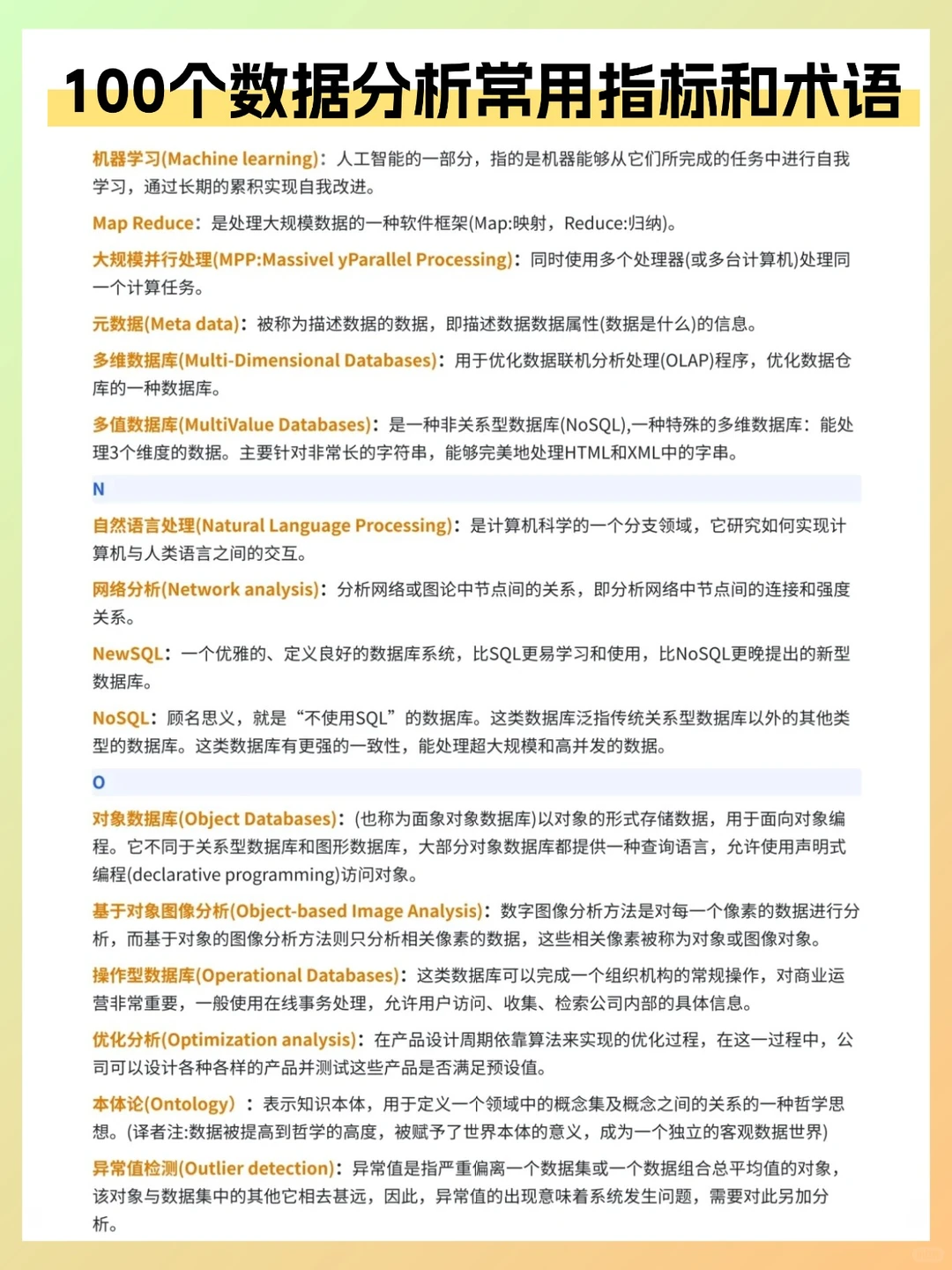
? 数据分析核心术语
数据清洗 / 数据挖掘 / 机器学习 / 聚类分析 / 回归分析 / 情感分析 / 实时处理 / 数据可视化 …
从数据提取到模型搭建,每一步都清晰明了!
无论是准备面试、转行数据分析,还是日常工作中查漏补缺,这份术语大全都能帮到你!✨收藏起来,随时翻看,数据分析路上不迷路!
#数据分析 #数据分析师 #数据分析面试 #数据术语 #指标解析 #数据分析学习 #数据科学 #干货分享 #转行数据分析 #数据入门#数据分析转行
是不是经常在数据分析面试中被问到专业术语就卡壳??看到PV、UV、CTR这些词就头晕?别担心!今天我帮你把所有常用指标和术语都整理好了!?
从互联网常用名词到统计学基础,再到数据分析核心概念,一共100+条,全部都是干货!?
? 互联网常用名词
PV / UV / 访问 / 跳出率 / 退出率 / CTR / 转化率 / 漏斗分析 / ROI …
帮你搞懂流量、用户行为、广告效果的每一个细节!
? 统计学基础
绝对数 / 相对数 / 百分比 / 百分点 / 频数 / 频率 / 均值 / 中位数 / 方差 / 标准差 / 相关系数 …
打好统计基础,分析更有说服力!
? 数据分析核心术语
数据清洗 / 数据挖掘 / 机器学习 / 聚类分析 / 回归分析 / 情感分析 / 实时处理 / 数据可视化 …
从数据提取到模型搭建,每一步都清晰明了!
无论是准备面试、转行数据分析,还是日常工作中查漏补缺,这份术语大全都能帮到你!✨收藏起来,随时翻看,数据分析路上不迷路!
#数据分析 #数据分析师 #数据分析面试 #数据术语 #指标解析 #数据分析学习 #数据科学 #干货分享 #转行数据分析 #数据入门#数据分析转行


