

今天深度拆解一个商业模式中常见的类型——平台型!
? 管道型 vs 平台型,到底有什么不同?
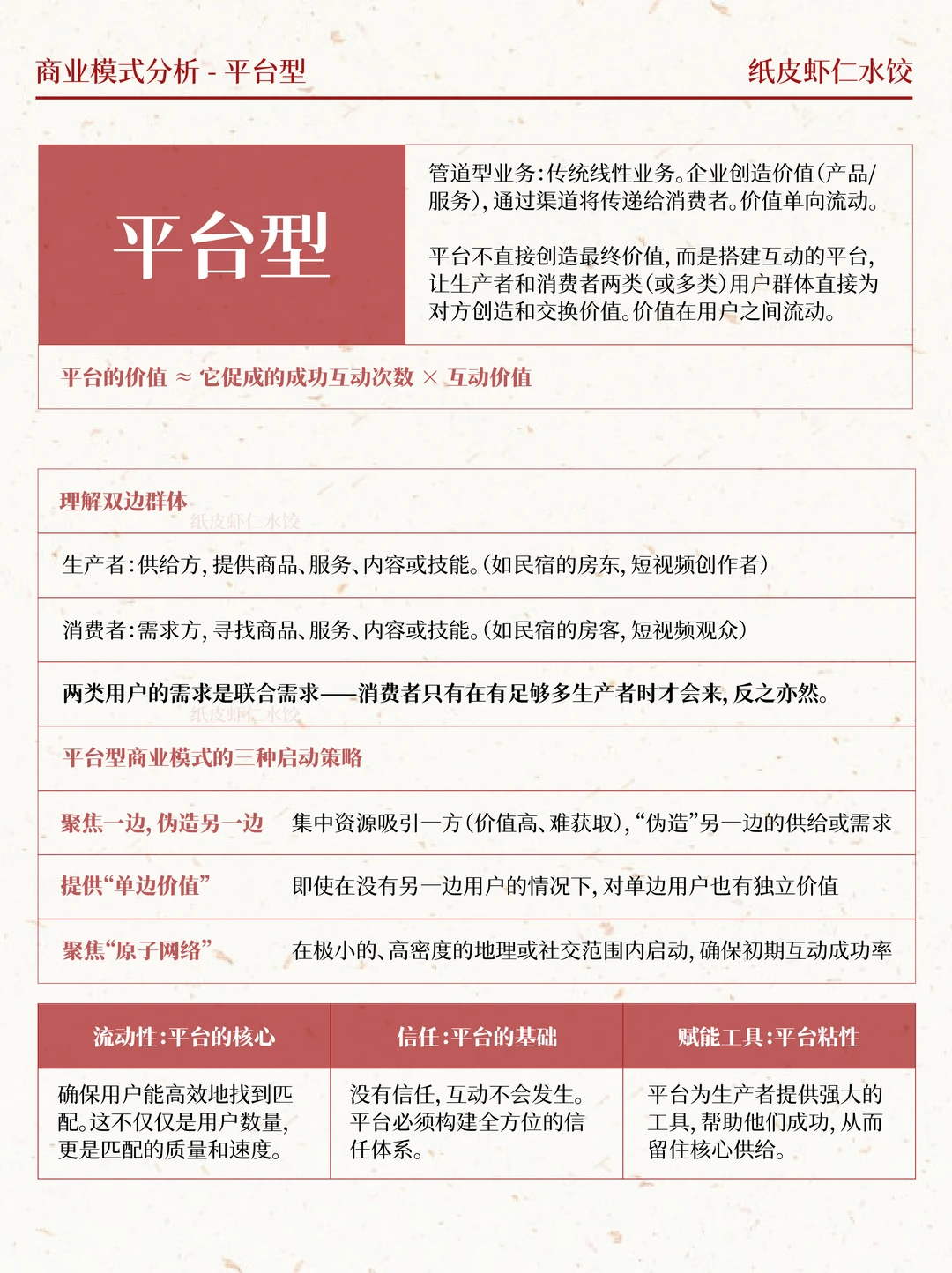
? 管道型(传统生意):企业造产品 → 通过渠道卖给你 → 价值单向流动
? 平台型(现代玩法):平台搭台 → 让用户之间直接交换价值 → 价值在用户间双向流动
? 一句话总结平台价值:
平台的价值 ≈ 它促成的成功互动次数 × 每次互动的价值
? 平台启动的3大策略:
1️⃣ 聚焦一边,伪造另一边:
先主攻难搞的一方,另一边的需求/供给“假装”存在
2️⃣ 提供“单边价值”:
即使没有另一边,这一边用户也能获得独立价值
3️⃣ 聚焦“原子网络”:
从极小的圈子启动,确保初期匹配成功率!
? 平台成功的3大支柱
? 流动性:不是用户多就行,要匹配快、质量高
? 信任:没有信任就没有互动,评价体系、担保机制是关键
? 赋能工具:给生产者好用的工具,他们成功了才愿意留下来!
#商业模式分析 #创业思维 #商业分析 #纸皮虾仁水饺 #创业干货
? 管道型 vs 平台型,到底有什么不同?
? 管道型(传统生意):企业造产品 → 通过渠道卖给你 → 价值单向流动
? 平台型(现代玩法):平台搭台 → 让用户之间直接交换价值 → 价值在用户间双向流动
? 一句话总结平台价值:
平台的价值 ≈ 它促成的成功互动次数 × 每次互动的价值
? 平台启动的3大策略:
1️⃣ 聚焦一边,伪造另一边:
先主攻难搞的一方,另一边的需求/供给“假装”存在
2️⃣ 提供“单边价值”:
即使没有另一边,这一边用户也能获得独立价值
3️⃣ 聚焦“原子网络”:
从极小的圈子启动,确保初期匹配成功率!
? 平台成功的3大支柱
? 流动性:不是用户多就行,要匹配快、质量高
? 信任:没有信任就没有互动,评价体系、担保机制是关键
? 赋能工具:给生产者好用的工具,他们成功了才愿意留下来!
#商业模式分析 #创业思维 #商业分析 #纸皮虾仁水饺 #创业干货


