















最近 AI 圈疯狂内卷,算力芯片不够用?其实破局密码藏在「先进封装」里!
简单说,先进封装就是芯片界的「空间魔法」✨
不用追最先进的光刻机,通过 2.5D/3D 堆叠、高密度互联技术,把多个芯片「叠叠乐」+「紧相连」,就能让芯片性能狂飙、体积缩小,完美解决算力芯片的核心痛点!
对比传统封装,它直接跳过引线键合,用凸块、TSV 硅通孔这些黑科技实现高速连接,像英伟达 GPU 用的 CoWoS 封装、HBM 存储的 3D 堆叠,都是它的代表作~
?国产替代风口已来!
材料端:电镀液(强力新材)、临时键合胶(飞凯材料)、封装基板(兴森科技)都有突破
设备端:CMP 设备(华海清科)、刻蚀机(中微公司)、键合设备(拓荆科技)加速突围
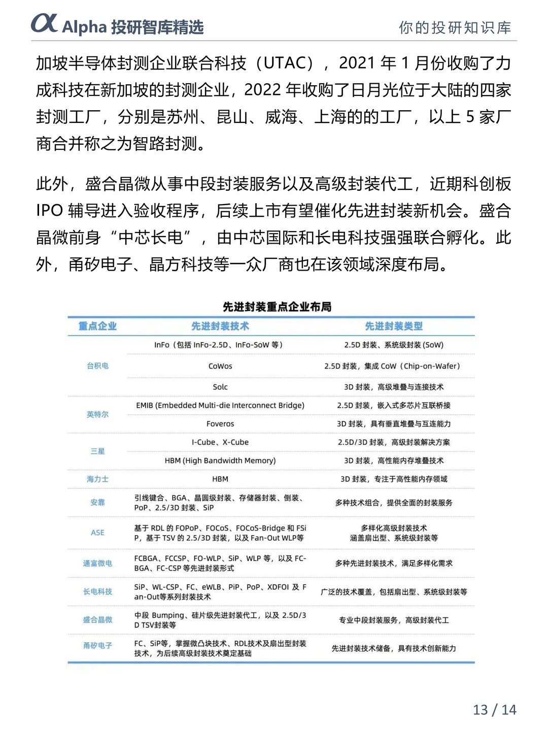
封测端:长电科技、通富微电、华天科技稳居全球 Top10,智路封测异军突起
Yole 预测 2025 年全球市场达 569 亿美元,年增速超 10%!
在英伟达限制、国产算力自主的大背景下,材料、设备、封测全产业链都藏着机会~
你觉得哪个细分赛道最有潜力?评论区聊聊~
#半导体 #AI算力 #国产芯片 #先进封装 #科技趋势 #行业研究 #阅读笔记 #研报 #行业分析 #产业发展趋势
简单说,先进封装就是芯片界的「空间魔法」✨
不用追最先进的光刻机,通过 2.5D/3D 堆叠、高密度互联技术,把多个芯片「叠叠乐」+「紧相连」,就能让芯片性能狂飙、体积缩小,完美解决算力芯片的核心痛点!
对比传统封装,它直接跳过引线键合,用凸块、TSV 硅通孔这些黑科技实现高速连接,像英伟达 GPU 用的 CoWoS 封装、HBM 存储的 3D 堆叠,都是它的代表作~
?国产替代风口已来!
材料端:电镀液(强力新材)、临时键合胶(飞凯材料)、封装基板(兴森科技)都有突破
设备端:CMP 设备(华海清科)、刻蚀机(中微公司)、键合设备(拓荆科技)加速突围
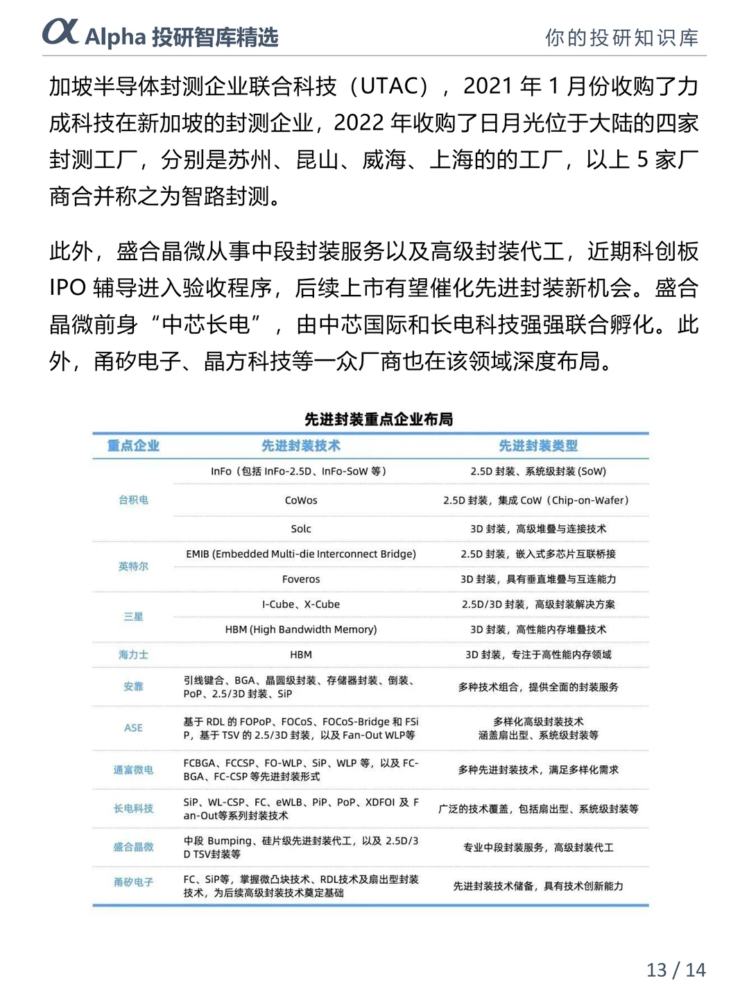
封测端:长电科技、通富微电、华天科技稳居全球 Top10,智路封测异军突起
Yole 预测 2025 年全球市场达 569 亿美元,年增速超 10%!
在英伟达限制、国产算力自主的大背景下,材料、设备、封测全产业链都藏着机会~
你觉得哪个细分赛道最有潜力?评论区聊聊~
#半导体 #AI算力 #国产芯片 #先进封装 #科技趋势 #行业研究 #阅读笔记 #研报 #行业分析 #产业发展趋势


