

















今日分享:2025年中国营养补充剂消费洞察
报告共计:51页
获取完整报告(pdf文件):左下角购买同款
?市场格局
全球营养补充剂市场预计从2024年的1892亿美元增长至2034年的4022亿美元,复合增长率达7.8%。中国市场增速达10%,成为全球最强增长引擎。政策、需求、消费三端协同发力,推动中国营养补充剂市场持续扩容。电商渠道以56%的占比跃居主导地位,2024年保持超20%增长。
行业发展趋势与创新实践
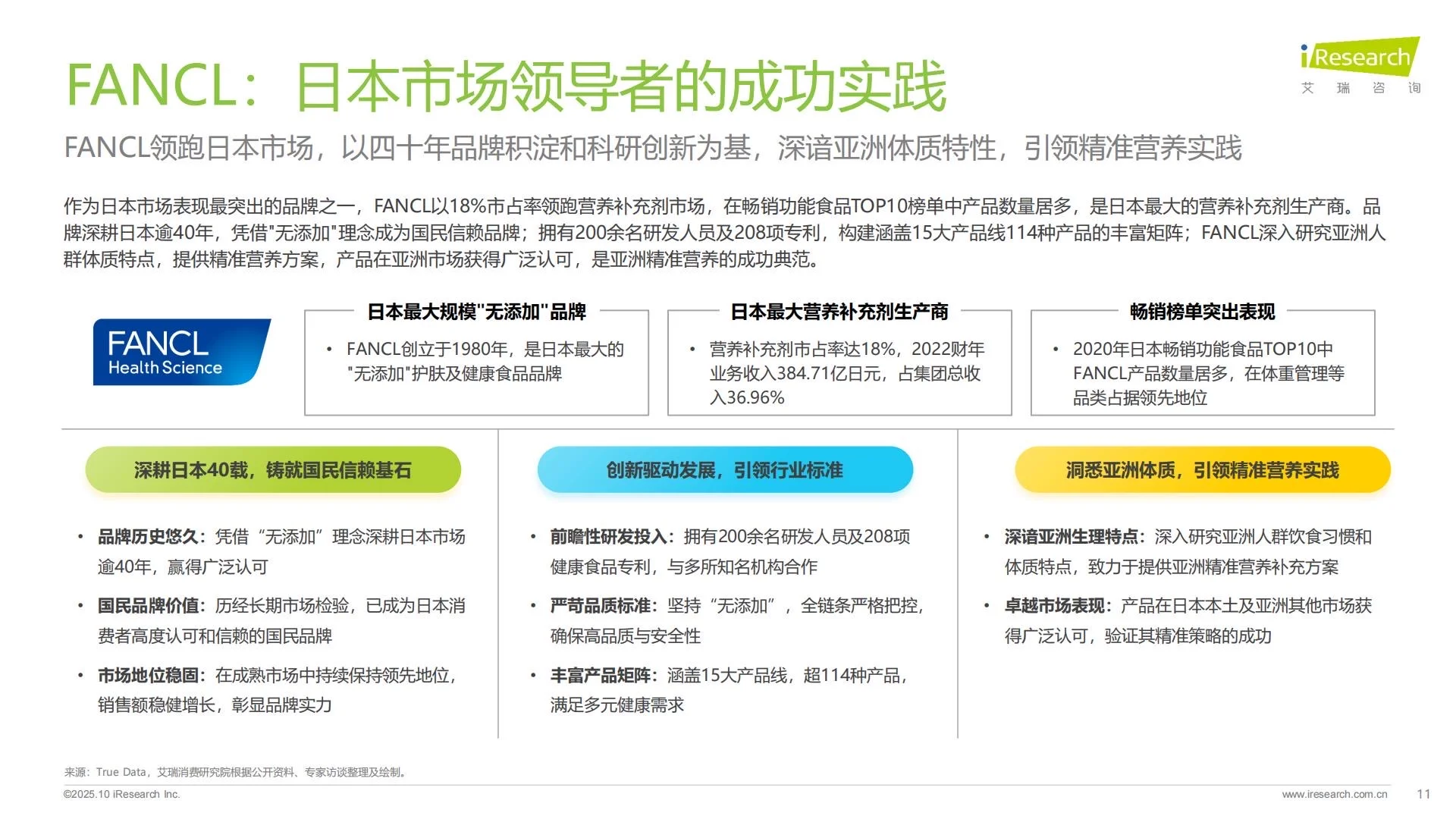
市场销售表现呈现结构化增长,益生菌、免疫力相关产品销量稳健,铁元素成明星品类,新兴功能性成分增速亮眼。消费者从“高含量”转向“高吸收”,FANCL以协同配方与专研技术引领创新。分龄分性别营养补充已成主流认知,精细化科学方案成为主流共识。
消费者洞察
主动营养意识增强,多元渠道助力形成科学自我判断。多元人群驱动营养补充全民化趋势,不同人群展现差异化健康诉求。六大细分赛道共同引领营养补充需求的快速增长,心脑血管、肝脏健康、睡眠问题等领域热度显著攀升。高吸收理念重构营养补充标准,消费者更关注吸收率、科学配比。
✅完整内容已收录#知识星球口袋灵感 ?下载
#营养补充剂 #行业报告 #消费趋势 #健康养生 #精准营养 #科技创新 #市场分析 #行业洞察
报告共计:51页
获取完整报告(pdf文件):左下角购买同款
?市场格局
全球营养补充剂市场预计从2024年的1892亿美元增长至2034年的4022亿美元,复合增长率达7.8%。中国市场增速达10%,成为全球最强增长引擎。政策、需求、消费三端协同发力,推动中国营养补充剂市场持续扩容。电商渠道以56%的占比跃居主导地位,2024年保持超20%增长。
行业发展趋势与创新实践
市场销售表现呈现结构化增长,益生菌、免疫力相关产品销量稳健,铁元素成明星品类,新兴功能性成分增速亮眼。消费者从“高含量”转向“高吸收”,FANCL以协同配方与专研技术引领创新。分龄分性别营养补充已成主流认知,精细化科学方案成为主流共识。
消费者洞察
主动营养意识增强,多元渠道助力形成科学自我判断。多元人群驱动营养补充全民化趋势,不同人群展现差异化健康诉求。六大细分赛道共同引领营养补充需求的快速增长,心脑血管、肝脏健康、睡眠问题等领域热度显著攀升。高吸收理念重构营养补充标准,消费者更关注吸收率、科学配比。
✅完整内容已收录#知识星球口袋灵感 ?下载
#营养补充剂 #行业报告 #消费趋势 #健康养生 #精准营养 #科技创新 #市场分析 #行业洞察


