

?行业研究报告是投研岗避不开的交付物之一
?那么怎么才能将它写好呢❓
.
?报告前的准备
?明确报告的目的是指导投资?️
对于股权投资基金来说 研究行业的目的就是
指导更好地投资行业内未上市的有潜力的公司?
特别地 PE/VC就分别偏向于投资后期/前期公司
若行业长坡厚雪/进入高增期 ?
那就需要找到标的赶紧尽调抢份额
.
?desk research要做足?
PE/VC公司往往由于项目多而需要同时覆盖很多行业
这时我们VC与卖方研究做的就不太一样了
我们作为买方会在大量研究里去寻找我们需要的信息
Btw 资料sources估计开个?盘一下(已更,速看
.
?报告的基本框架
?写报告方法:不断设问,看自己整个逻辑是否每一环都讲清楚了,直到无法继续拆解了
.
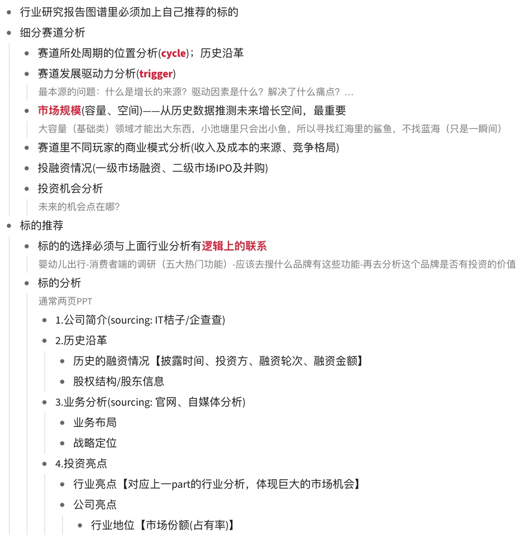
1⃣️行业图谱?
-一份好的行业图谱应该包括该行业上下游的主要玩家+推荐标的
2⃣️行业介绍?是什么❓
-历史沿革、赛道里不同玩家的商业模式分析
3⃣️行业现状?现在怎么样❓
-包括市场规模,从历史数据推测未来增长空间,可以说是重要级别很高的数据了
-大容量(基础类)领域才能出大东西,小池塘里只会出小鱼,投资红海里的?能保证胜率的下限
4⃣️行业发展驱动力?什么驱动行业发展❓
-最本源的问题:什么是增长的来源?驱动因素是什么?解决了什么痛点?
-行业机会分析:未来机会在哪?
5️⃣投融资情况?资本市场的预期如何❓
-包括一级市场融资、二级市场IPO及并购
6⃣️标的推荐?哪些企业值得投资❓
-标的的选择必须与上面行业分析有逻辑上的联系?
-简单地盘一下公司简介、历史沿革(股权结构对于PE来说很重要)、业务分析、投资亮点
-大概一个公司两页PPT就差不多
.
#行业研究 #投行实习 #留学生求职 #投行 #金融实习 #金融求职 #令人心动的职场图鉴
?那么怎么才能将它写好呢❓
.
?报告前的准备
?明确报告的目的是指导投资?️
对于股权投资基金来说 研究行业的目的就是
指导更好地投资行业内未上市的有潜力的公司?
特别地 PE/VC就分别偏向于投资后期/前期公司
若行业长坡厚雪/进入高增期 ?
那就需要找到标的赶紧尽调抢份额
.
?desk research要做足?
PE/VC公司往往由于项目多而需要同时覆盖很多行业
这时我们VC与卖方研究做的就不太一样了
我们作为买方会在大量研究里去寻找我们需要的信息
Btw 资料sources估计开个?盘一下(已更,速看
.
?报告的基本框架
?写报告方法:不断设问,看自己整个逻辑是否每一环都讲清楚了,直到无法继续拆解了
.
1⃣️行业图谱?
-一份好的行业图谱应该包括该行业上下游的主要玩家+推荐标的
2⃣️行业介绍?是什么❓
-历史沿革、赛道里不同玩家的商业模式分析
3⃣️行业现状?现在怎么样❓
-包括市场规模,从历史数据推测未来增长空间,可以说是重要级别很高的数据了
-大容量(基础类)领域才能出大东西,小池塘里只会出小鱼,投资红海里的?能保证胜率的下限
4⃣️行业发展驱动力?什么驱动行业发展❓
-最本源的问题:什么是增长的来源?驱动因素是什么?解决了什么痛点?
-行业机会分析:未来机会在哪?
5️⃣投融资情况?资本市场的预期如何❓
-包括一级市场融资、二级市场IPO及并购
6⃣️标的推荐?哪些企业值得投资❓
-标的的选择必须与上面行业分析有逻辑上的联系?
-简单地盘一下公司简介、历史沿革(股权结构对于PE来说很重要)、业务分析、投资亮点
-大概一个公司两页PPT就差不多
.
#行业研究 #投行实习 #留学生求职 #投行 #金融实习 #金融求职 #令人心动的职场图鉴


