

















过去一年,人工智能带给我们很多惊喜,进入2025,如何借力AI快速发展呢?
易观数据发布了2025AI产业发展十大趋势。从三个大类,10个方面洞察AI产业发展~
本篇呈现的是第三大类,第8-10个趋势【其他内容可以到查看往期的分享】
这三个趋势主要介绍了企业拥抱AI持续加速,并开始理性思考投入产出比
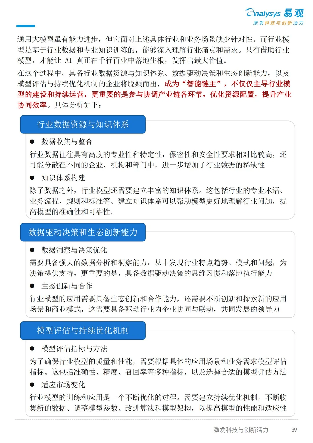
AI赋能千行百业,行业大模型催生“智能链主”
AI技术能力普惠之下,利用企业专有数据形成深度洞察与策略是企业未来经营差异化的重要关键
AI应用的神话将对企业的组织能力提出新的要求,企业需要打造适用于人机协同的组织管理体系
总体而言行业企业对于AI应用开发最关注的如下几个问题
一是,AI价值认知,以及投资回报率。如何进行详细的成本效益分析,不仅要考虑直接的财务回报,还要考虑AI技术对业务流程改进、客户满意度提升等潜在的长期价值,在这个过程中,行业客户需要设定可量化的指标来评估AI技术的成功,例如,提高的生产率、降低的错误率、增加的销售额等。
二是,技术适用性,以及匹配相对应的技术能力。如何确保AI技术能够解决其业务中的特定问题,并且确保企业能够具备与之相匹配的技术能力与资源投入,在技术适用性方面,客户需要考虑的不仅仅是当前的技术解决方案,还需要确保其具有适应未来业务需求变化的能力,同时,在这个过程中,重新建构适用于AI时代发展的组织能力与可持续发展能力。
三是,数据隐私和安全合规,从而保障AI在商业应用中的可持续和可靠性。企业需要确保AI系统遵守相关的数据保护法规和标准,同时实施适当的数据安全和模型安全等风险防控机制和措施,从而在确保数据安全的基础上,能够提供对齐的、可解释的决策,增强用户信任,并持续维护其安全性和合规性,实现可持续发展。
最后,是选择合适的合作伙伴与供应商。选择合适的AI供应商对于企业来说至关重要,它直接影响到AI应用的成功和业务的持续发展。AI技术发展迅速,供应商的持续创新和更新能力对于企业保持竞争优势至关重要。一个能够提供最新技术和服务的供应商能够帮助企业在市场上保持领先地位。
需要解锁完成报告,可以滴滴我。
以上就是这篇报告的分享,感谢朋友们~
#学习 #行业报告 #AI #ai #未来经济发展趋势 #企业
易观数据发布了2025AI产业发展十大趋势。从三个大类,10个方面洞察AI产业发展~
本篇呈现的是第三大类,第8-10个趋势【其他内容可以到查看往期的分享】
这三个趋势主要介绍了企业拥抱AI持续加速,并开始理性思考投入产出比
AI赋能千行百业,行业大模型催生“智能链主”
AI技术能力普惠之下,利用企业专有数据形成深度洞察与策略是企业未来经营差异化的重要关键
AI应用的神话将对企业的组织能力提出新的要求,企业需要打造适用于人机协同的组织管理体系
总体而言行业企业对于AI应用开发最关注的如下几个问题
一是,AI价值认知,以及投资回报率。如何进行详细的成本效益分析,不仅要考虑直接的财务回报,还要考虑AI技术对业务流程改进、客户满意度提升等潜在的长期价值,在这个过程中,行业客户需要设定可量化的指标来评估AI技术的成功,例如,提高的生产率、降低的错误率、增加的销售额等。
二是,技术适用性,以及匹配相对应的技术能力。如何确保AI技术能够解决其业务中的特定问题,并且确保企业能够具备与之相匹配的技术能力与资源投入,在技术适用性方面,客户需要考虑的不仅仅是当前的技术解决方案,还需要确保其具有适应未来业务需求变化的能力,同时,在这个过程中,重新建构适用于AI时代发展的组织能力与可持续发展能力。
三是,数据隐私和安全合规,从而保障AI在商业应用中的可持续和可靠性。企业需要确保AI系统遵守相关的数据保护法规和标准,同时实施适当的数据安全和模型安全等风险防控机制和措施,从而在确保数据安全的基础上,能够提供对齐的、可解释的决策,增强用户信任,并持续维护其安全性和合规性,实现可持续发展。
最后,是选择合适的合作伙伴与供应商。选择合适的AI供应商对于企业来说至关重要,它直接影响到AI应用的成功和业务的持续发展。AI技术发展迅速,供应商的持续创新和更新能力对于企业保持竞争优势至关重要。一个能够提供最新技术和服务的供应商能够帮助企业在市场上保持领先地位。
需要解锁完成报告,可以滴滴我。
以上就是这篇报告的分享,感谢朋友们~
#学习 #行业报告 #AI #ai #未来经济发展趋势 #企业


